MAYA
学习分享
Autodesk Maya
屏幕前的你,是否还在为游戏皮肤呐喊:“我要买它!买它!”可是看看花呗上的待还金额,瞬间惊醒!是否喜欢看《白蛇》、《哪吒》、《姜子牙》等动画影视作品?那么你可能会喜欢我今天介绍的这款三维动画软件——Autodesk Maya。
由于更多的3D作品出现在大众面前,无论是影视还是游戏都给人感官上的享受,建模这个名词也被越来越多的人了解。下面我来介绍一下它的基本操作。
快捷键
01
移动

02
旋转

03
视图旋转

04
放大/缩小

05
取消

界面布局

①工具栏。
②模式选择。
③不同模式下包含不同的内容。
④大纲视图,显示所建模型的各部分组成。
⑤视图界面布局,现在显示的是单个视图,也可以选择两个、四个不同方向视图显示在窗口中。
⑥时间轴,在很多剪辑软件上都存在。MAYA作为一个动画制作软件同样具备key关键帧的能力。
⑦属性工具栏等,可以修改所选立体图形的粗糙度、光滑度以及准确的高度、旋转角度。
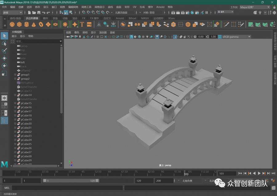
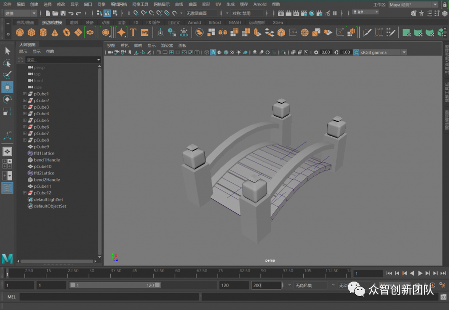
本期模型

这是一个基本的木桥的建模。
大家可以看到,它是在“建模”模式下工作,大纲视图显示的是它的所有组件。
完成步骤
* 选择一个几何体,ctrl+R进行压缩、拉长,一根木板完成。
→ 
* Shift+D。等距离复制,这样桥面就完成了。

* 将各自分离的木板结合为一个整体。
* 给这个整体添加晶格,调整参数,(可以理解为给它加骨骼,增加弹性)。
* 加一个非线性弯曲,改变曲率,它就像鸟儿的翅膀一样煽动了!

* 同样的方法做出扶手和边缘。

*下面做桥边的立柱。创建立方体,ctrl+R拉伸成长方体。
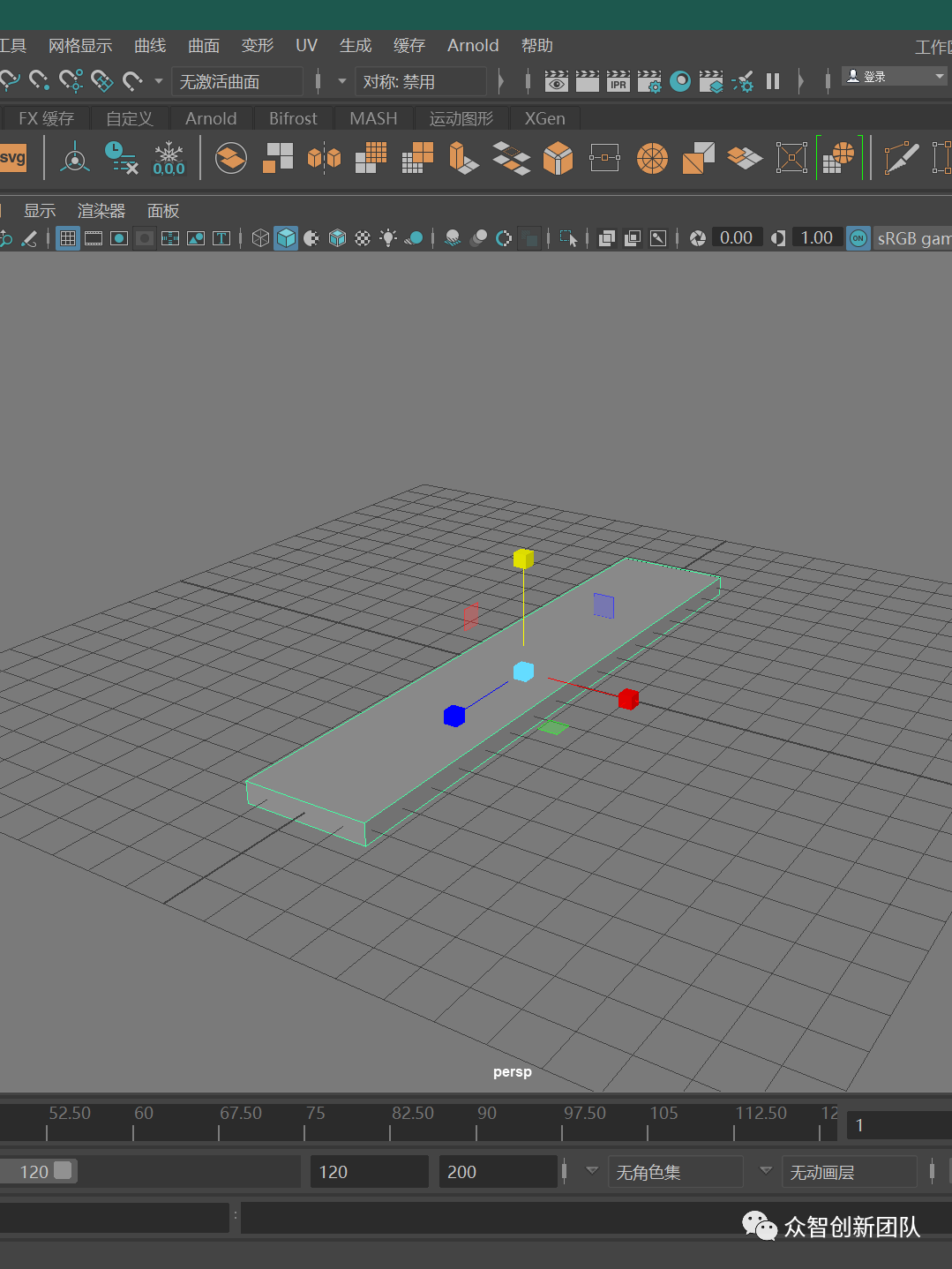
* 立柱上方的装饰是在长方体的基础上,shift+鼠标右键,选择复制面。在复制的面上shift+鼠标右键,选择挤出面,做成不规则几何。(如下图)

*接下来就是栏杆。同样的方法得到长方体,为了让它婀娜多姿,选择侧面的边,ctrl+鼠标右键选择:环形边工具——到环形边并分割。缩放不同的边。
*最后做好它的台阶。方法在与上面的相同,选择长方体的面,挤出面,这样就得到了台阶!

这就是基础场景建模,就这么简单,看完你是否对MAYA这款软件产生了兴趣呢?我们可以一起探讨学习哦!






