1. Redis架构的方案经历阶段
1.1. 客户端分片

客户端分片:
优点
不依赖于第三方中间件,实现方法和代码自己掌控,可随时调整
这种分片机制的性能比代理式更好(少了一个中间分发环节)
可控的分发请求,分发压力落在客户端,无服务器压力增加
缺点
不能平滑的水平扩展节点,扩容/缩容时,必须手动调整分片程序
出现故障,不能自动转移,运维性很差
客户端得自己维护一套路由算法
升级复杂
1.2. Twemproxy

Twemproxy:
优点
运维成本低。业务方不用关心后端Redis实例,跟操作Redis一样
Proxy 的逻辑和存储的逻辑是隔离的
缺点
代理层多了一次转发,性能有所损耗
进行扩容/缩容时候,部分数据可能会失效,需要手动进行迁移,对运维要求较高,而且难以做到平滑的扩缩容
出现故障,不能自动转移,运维性很差
升级复杂
1.3. Redis Cluster

Redis Cluster:
优点
无中心节点
数据按照Slot存储分布在多个Redis实例上
平滑的进行扩容/缩容节点
自动故障转移(节点之间通过Gossip协议交换状态信息,进行投票机制完成Slave到Master角色的提升)
降低运维成本,提高了系统的可扩展性和高可用性
缺点
严重依赖外部Redis-Trib
缺乏监控管理
需要依赖Smart Client(连接维护, 缓存路由表, MultiOp和Pipeline支持)
Failover节点的检测过慢,不如“中心节点ZooKeeper”及时
Gossip消息的开销
无法根据统计区分冷热数据
Slave“冷备”,不能缓解读压力
1.4. Proxy+Redis Cluster

Smart Client vs Proxy:
优点
Smart Client:
a. 相比于使用代理,减少了一层网络传输的消耗,效率较高。
b. 不依赖于第三方中间件,实现方法和代码自己掌控,可随时调整。
Proxy:
a. 提供一套HTTP Restful接口,隔离底层存储。对客户端完全透明,跨语言调用。
b. 升级维护较为容易,维护Redis Cluster,只需要平滑升级Proxy。
c. 层次化存储,底层存储做冷热异构存储。
d. 权限控制,Proxy可以通过秘钥控制白名单,把一些不合法的请求都过滤掉。并且也可以控制用户请求的超大Value进行控制,和过滤。
e. 安全性,可以屏蔽掉一些危险命令,比如Keys、Save、Flush All等。
f. 容量控制,根据不同用户容量申请进行容量限制。
g. 资源逻辑隔离,根据不同用户的Key加上前缀,来进行资源隔离。
h. 监控埋点,对于不同的接口进行埋点监控等信息。
缺点
Smart Client:
a. 客户端的不成熟,影响应用的稳定性,提高开发难度。
b. MultiOp和Pipeline支持有限。
c. 连接维护,Smart客户端对连接到集群中每个结点Socket的维护。
Proxy:
a. 代理层多了一次转发,性能有所损耗。
b.进行扩容/缩容时候对运维要求较高,而且难以做到平滑的扩缩容。
2. 为什么选择Nginx开发Proxy
单Master多Work模式,每个Work跟Redis一样都是单进程单线程模式,并且都是基
于Epoll事件驱动的模式。
Nginx采用了异步非阻塞的方式来处理请求,高效的异步框架。
内存占用少,有自己的一套内存池管理方式,。将大量小内存的申请聚集到一块,能够比Malloc 更快。减少内存碎片,防止内存泄漏。减少内存管理复杂度。
为了提高Nginx的访问速度,Nginx使用了自己的一套连接池。
最重要的是支持自定义模块开发。
业界内,对于Nginx,Redis的口碑可称得上两大神器。性能也就不用说了。
3. Proxy+Redis Cluster介绍
3.1 Proxy+Redis Cluster架构方案介绍

用户在ACL平台申请集群资源,如果申请成功返回秘钥信息。
用户请求接口必须包含申请的秘钥信息,请求至LVS服务器。
LVS根据负载均衡策略将请求转发至Nginx Proxy。
Nginx Proxy首先会获取秘钥信息,然后根据秘钥信息去ACL服务上获取集群的种子信息。(种子信息是集群内任意几台IP:PORT节点)
然后把秘钥信息和对应的集群种子信息缓存起来。并且第一次访问会根据种子IP:PORT获取集群Slot对应节点的Mapping路由信息,进行缓存起来。最后根据Key计算SlotId,从缓存路由找到节点信息。
把相应的K/V信息发送到对应的Redis节点上。
Nginx Proxy定时(60s)上报请求接口埋点的QPS,RT,Err等信息到Open-Falcon平台。
Redis Cluster定时(60s)上报集群相关指标的信息到Open-Falcon平台。
3.2 Nginx Proxy功能介绍
目前支持的功能:
HTTP Restful接口:
解析用户Post过来的数据, 并且构建Redis协议。客户端不需要开发Smart Client, 对客户端完全透明、跨语言调用
权限控制:
根据用户Post数据获取AppKey,Uri, 然后去ACL Service服务里面进行认证。如果认证通过,会给用户返回相应的集群种子IP,以及相应的过期时间限制等信息
限制数据大小:
获取用户Post过来的数据,对Key,Value长度进行限制,避免产生超大的Key,Value,打满网卡、阻塞Proxy
数据压缩/解压:
如果是写请求,对Value进行压缩(Snappy),然后在把压缩后的数据存储到Redis Cluster。
如果是读请求,把Value从Redis Cluster读出来,然后对Value进行解压,最后响应给用户。
缓存路由信息:
维护路由信息,Slot对应的节点的Mapping信息
结果聚合:
MultiOp支持
批量指令支持(Pipeline/Redis+Lua+EVALSHA进行批量指令执行)
资源逻辑隔离:
根据用户Post数据获取该用户申请的NameSpace,然后以NameSpace作为该用户请求Key的前缀,从而达到不同用户的不同NameSpace,进行逻辑资源隔离
重试策略:
针对后端Redis节点出现Moved,Ask,Err,TimeOut等进行重试,重试次数可配置
连接池:
维护用户请求的长连接,维护后端服务器的长连接
配额管理:
根据用户的前缀(NameSpace), 定时的去抓取RANDOMKEY,根据一定的比率,估算出不同用户的容量大小值,然后在对用户的配额进行限制管理
过载保护:
通过在Nginx Proxy Limit模块进行限速,超过集群的承载能力,进行过载保护。从而保证部分用户可用,不至于压垮服务器
监控管理:
Nginx Proxy接入了Open-Falcon对系统级别,应用级别,业务级别进行监控和告警
例如: 接口的QPS,RT,ERR等进行采集监控,并且展示到DashBoard上
告警阈值的设置非常灵活,配置化
待开发的功能列表:
层次化存储:
利用Nginx Proxy共享内存定制化开发一套LRU本地缓存实现,从而减少网络请求
冷数据Swap到慢存储,从而实现冷热异构存储
主动Failover节点:
由于Redis Cluster是通过Gossip通信, 超过半数以上Master节点通信(cluster-node-timeout)认为当前Master节点宕机,才真的确认该节点宕机。判断节点宕机时间过长,在Proxy层加入Raft算法,加快失效节点判定,主动Failover
3.3 Nginx Proxy性能优化
3.3.1 批量接口优化方案
1. 子请求变为协程
案例:
用户需求调用批量接口mget(50Key)要求性能高,吞吐高,响应快。
问题:
由于最早用的Nginx Subrequest来做批量接口请求的处理,性能一直不高,CPU利用率也不高,QPS提不起来。通过火焰图观察分析子请求开销比较大。
解决方案:
子请求效率较低,因为它需要重新从Server Rewrite开始走一遍Request处理的PHASE。并且子请求共享父请求的内存池,子请求同时并发度过大,导致内存较高。
协程轻量级的线程,占用内存少。经过调研和测试,单机一两百万个协程是没有问题的,并且性能也很高。
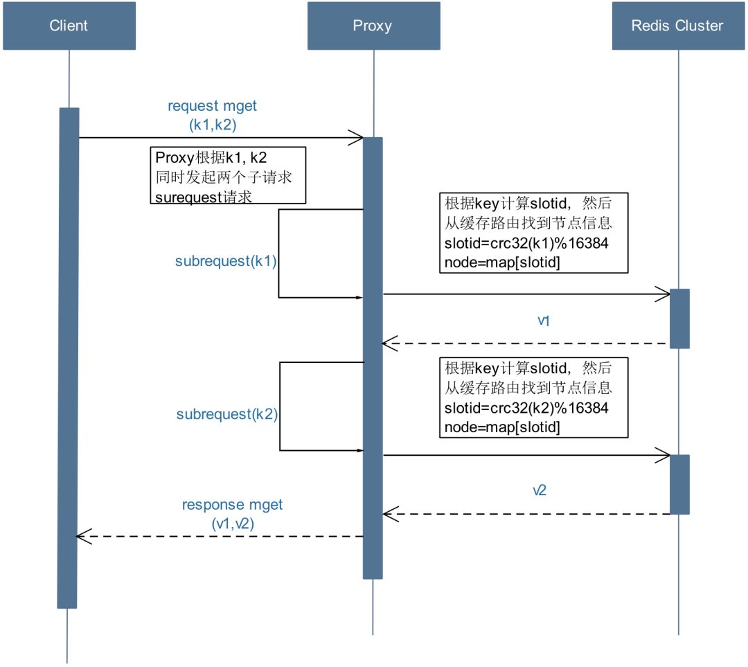
优化前:
a) 用户请求mget(k1,k2)到Proxy
b) Proxy根据k1,k2分别发起子请求subrequest1,subrequest2
c) 子请求根据key计算slotid,然后去缓存路由表查找节点
d) 子请求请求Redis Cluster的相关节点,然后响应返回给Proxy
Proxy会合并所有的子请求返回的结果,然后进行解析包装返回给用户

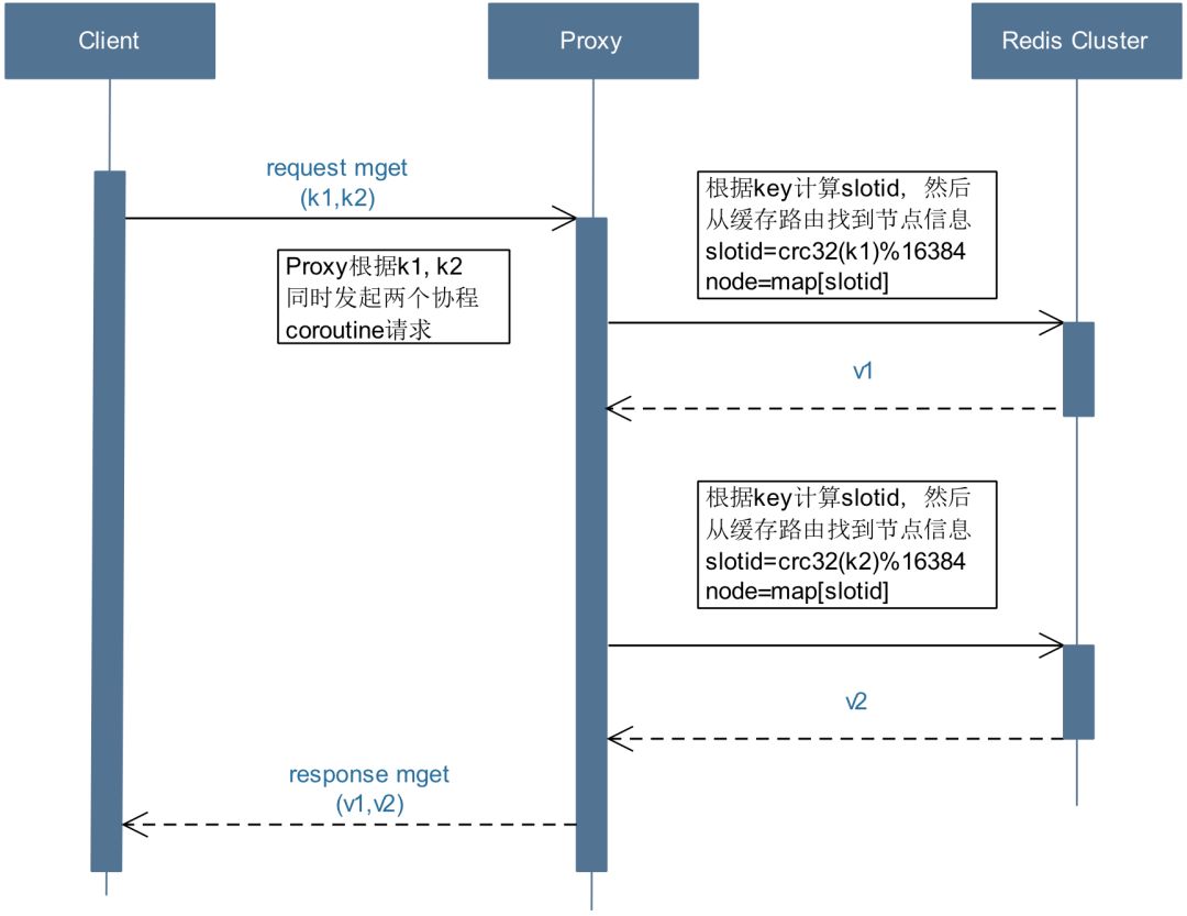
优化后:
a) 用户请求mget(k1,k2)到Proxy
b) Proxy根据k1,k2分别计算slotid, 然后去缓存路由表查找节点
c) Proxy发起多个协程coroutine1, coroutine2并发的请求Redis Cluster的相关节点
Proxy会合并多个协程返回的结果,然后进行解析包装返回给用户

2. 合并相同槽,批量执行指令,减少网络开销
案例:
用户需求调用批量接口mget(50key)要求性能高,吞吐高,响应快。
问题:
经过上面协程的方式进行优化后,发现批量接口性能还是提升不够高。通过火焰图观察分析网络开销比较大。
解决方案:
因为在Redis Cluster中,批量执行的key必须在同一个slotid。所以,我们可以合并相同slotid的key做为一次请求。然后利用Pipeline/Lua+EVALSHA批量执行命令来减少网络开销,提高性能。
优化前:
a) 用户请求mget(k1,k2,k3,k4) 到Proxy。
b) Proxy会解析请求串,然后计算k1,k2,k3,k4所对应的slotid。
c) Proxy会根据slotid去路由缓存中找到后端服务器的节点,并发的发起多个请求到后端服务器。
d) 后端服务器返回结果给Proxy,然后Proxy进行解析获取key对应的value。
Proxy把key,value对应数据包装返回给用户。

优化后:
a) 用户请求mget(k1,k2,k3,k4) 到Proxy。
b) Proxy会解析请求串,然后计算k1,k2,k3,k4所对应的slotid,然后把相同的slotid进行合并为一次Pipeline请求。
c) Proxy会根据slotid去路由缓存中找到后端服务器的节点,并发的发起多个请求到后端服务器。
d) 后端服务器返回结果给Proxy,然后Proxy进行解析获取key对应的value。
e) Proxy把key,value对应数据包装返回给用户。

3. 对后端并发度的控制
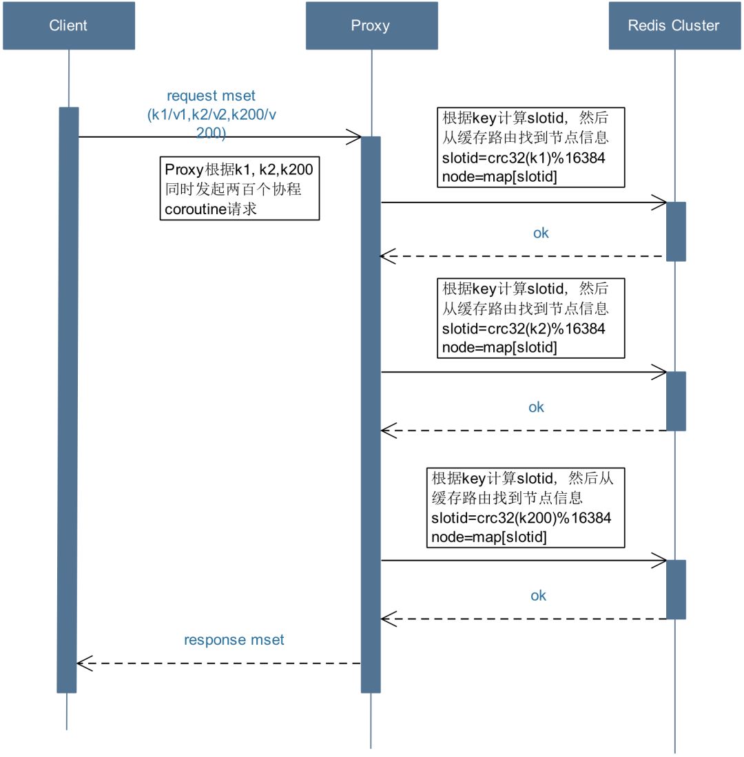
案例:
当用户调用批量接口请求mset,如果k数量几百个甚至几千个时,会导致Proxy瞬间同时发起几百甚至几千个协程同时去访问后端服务器Redis Cluster。
问题:
Redis Cluster同时并发请求的协程过多,会导致连接数瞬间会很大,甚至超过上限,CPU,连接数忽高忽低,对集群造成不稳定。
解决方案:
单个批量请求对后端适当控制并发度进行分组并发请求,反向有利于性能提升,避免超过Redis Cluster连接数,同时Redis Cluster 波动也会小很多,更加的平滑。
优化前:
a) 用户请求批量接口mset(200个key)。(这里先忽略合并相同槽的逻辑)
b) Proxy会解析这200个key,会同时发起200个协程请求并发的去请求Redis Cluster。
Proxy等待所有协程请求完成,然后合并所有协程请求的响应结果,进行解析,包装返回给用户

优化后:
a) 用户请求批量接口mset(200个key)。 (这里先忽略合并相同槽的逻辑)
b) Proxy会解析这200个key,进行分组。100个key为一组,分批次进行并发请求。
c) Proxy先同时发起第一组100个协程(coroutine1, coroutine100)请求并发的去请求Redis Cluster。
d) Proxy等待所有协程请求完成,然后合并所有协程请求的响应结果。
e) Proxy然后同时发起第二组100个协程(coroutine101, coroutine200)请求并发的去请求Redis Cluster。
f) Proxy等待所有协程请求完成,然后合并所有协程请求的响应结果。
g) Proxy把所有协程响应的结果进行解析,包装,返回给用户。

4. 单Work分散到多Work
案例:
当用户调用批量接口请求mset,如果k数量几百个甚至几千个时,会导致Proxy瞬间同时发起几百甚至几千个协程同时去访问后端服务器Redis Cluster。
问题:
由于Nginx的框架模型是单进程单线程, 所以Proxy发起的协程都会在一个Work上,这样如果发起的协程请求过多就会导致单Work CPU打满,导致Nginx 的每个Work CPU使用率非常不均,内存持续暴涨的情况。(nginx 的内存池只能提前释放大块,不会提前释放小块)
解决方案:
增加一层缓冲层代理,把请求的数据进行拆分为多份,然后每份发起请求,控制并发度,在转发给Proxy层,避免单个较大的批量请求打满单Work,从而达到分散多Work,达到Nginx 多个Wrok CPU使用率均衡。
优化前:
a) 用户请求批量接口mset(200个key)。(这里先忽略合并相同槽的逻辑)
b) Proxy会解析这200个key,会同时发起200个协程请求并发的去请求Redis Cluster。
Proxy等待所有协程请求完成,然后合并所有协程请求的响应结果,进行解析,包装返回给用户。

优化后:
a) 用户请求批量接口mset(200个key)。(这里先忽略合并相同槽的key的逻辑)
b) Proxy会解析这200个key,然后进行拆分分组以此来控制并发度。
c) Proxy会根据划分好的组进行一组一组的发起请求。
Proxy等待所有请求完成,然后合并所有协程请求的响应结果,进行解析,包装返回给用户。

总结,经过上面一系列优化,我们可以来看看针对批量接口mset(50个k/v)性能对比图,Nginx Proxy的响应时间比Java版本的响应时间快了5倍多。
Java版本:

Nginx版本:

3.3.2 网卡软中断优化
irqbalance根据系统中断负载的情况,自动迁移中断保持中断的平衡。但是在实时系统中会导致中断自动漂移,对性能造成不稳定因素,在高性能的场合建议关闭。
1.首先关闭网卡软中断

2.查看网卡是队列

3.绑定网卡软中断到CPU0-2号上(注意这里的echo 是十六进制)

3.3.3 绑定进程到指定的CPU
绑定nginx或者redis的pid到cpu3-cpu10上:

3.3.4 性能优化神器火焰图

3.4 Redis Cluster运维
3.4.1 运维功能
创建集群
集群扩容/缩容
节点宕机
集群升级
迁移数据
副本迁移
手动failover
手动rebalance
以上相关运维功能,目前是通过脚本配置化一键式操作,依赖于官方的redis-rebalance.rb进行扩展开发。运维非常方便快捷。
3.5 性能测试报告
3.5.1 测试环境
软件:
Jmeter
Nginx Proxy(24核)
Redis集群(4 Master,4 Slave)
测试Key(100000)
硬件:
OS: Centos6.6
CPU:24核
带宽:千兆
内存:62G

测试结果:
场景:普通K/V
QPS:18W左右
RT: 99都在10ms以内
CPU:Nginx Proxy CPU在50%左右
4. 监控告警
4.1 系统级别
通过Open-Falcon Agent采集服务器的CPU、内存、网卡流量、网络连接、磁盘等信息。

4.2 应用级别
通过Open-Falcon Plugin采集Nginx/Redis进程级别的CPU,内存,Pid等信息。

4.3 业务级别
通过在Proxy里面埋点监控业务接口QPS,RT(50%,99%,999%),请求流量,错误次数等信息,定时的上报给Open-Falcon。

通过Open-Falcon Plugin采集Redis Cluster集群信息,QPS,连接数等相关指标指标信息。

5. QA
Q: 问个问题哈,Redis适合大数据的查询和结果集的Union?
A:由于Redis是单进程单线程的,不适合大数据的查询和分析。
Q: 是所有应用的数据都打散放在各个实例中了吗,数据不均衡怎么办?
A: 数据是根据Redis Cluster内部的crc32(key)%16384 每个实例都有部分槽,并且槽可以进行迁移。
Q:我看刚才说99的请求在10ms内,那平均的响应时常在多少呢?
A: 平均响应时间都在1ms以内。
Q:Proxy是否有出现瓶颈,有案例吗?如何解决类似情况?
A: Proxy是单Master多Work的,可以充分内用多核,cpu配置高更好了。 并且Proxy是无状态的,可以水平扩展。
Q: 这些都是采用开源组件的吗?其他人也可以搭建吗,如何搭建的?
A:这个是因为Nginx支持之定义模块开发,所以需要在c/c++模块里面进行开发,并且进行埋点,压缩等工作。 并不是搭建就可以的。
Q:我对那个平滑扩容的一直没太理解,貌似刚入群的时候我就问过了?
A: 这个你可以学习Redis Cluster,它内部自身提供该功能。
Q: OpenResty Lua 处理部分在当前使用比例?
A: 批量接口用到了lua的协程,所以目前批量接口都是用lua+c/c++结合开发, 普通接口目前都是用c/c++模块开发的。
Q: 是否有开源的计划,这样大家也好 研究?
A: 后续我们对Proxy还有部分工作要进一步完善,例如在Proxy层加入Raft算法,加快失效节点判定,主动Failover。 等完善的更健壮,会有开源的计划。
Q:在Proxy 完成Failover 对Redis Cluster 的改动就大了?
A:Proxy只是去检查master节点是不是真的挂掉,然后多个Proxy进行判决,由一个Proxy给Redis Cluster发起主动Failover命令,不涉及改动Redis Cluster。
Q: 不同业务部门的数据物理是存储在一起的吗?
A:不同的业务需要申请我们的合一平台集群资源,获得appkey,uri, 每个业务都有自己的namespace,你可以放到同一个集群,他们是通过namespace+key来进行逻辑隔离的,跟其它业务不会产生冲突。
如果对于非常重要的业务建议还是分开单独部署一套集群比较好。
Q: Nginx c/c++模块开发,特别c++开发,有学习资料共享吗?
A: 对于Nginx提供几种模块开发Handler模块,SubRequest模块,Filter模块,Upstream模块,我目前是有一本书《深入理解Nginx模块开发与架构解析》陶辉写的。或者你可以看看tengine整理的教程 http://tengine.taobao.org/book/
关于语言基础书推荐《C++ Primer Plus》
Q: mset即然是分成多个请求发到不同的Cluster 节点,那么如果部分成功部分失败,Proxy 如何给客户端返回结果?
A: 对于mset我们采取的是要么全部成功,要么就是失败。
所以,针对你这种部分失败,我们内部也会有重试机制的,如果达到最大重试次数,这个时候就认为真的是失败的,不过客户端可以根据失败进行再次重试。
Q:读写操作都是在master上执行的吗?
A: 目前我们的读写都在master, 如果slave提供读,你得容忍数据不一致,延迟的问题。
Q: Nginx上的LuaJIT的性能对Redis/Memcached影响大吗?比如LuaJIT的Intepreter模式跟LuaJIT的JIT方式,性能会在nginx+cache的这种架构下带来多少性能开销?
A: 这个我有对比过纯c/c++模块跟lua模块的性能,确实有些损耗,经过优化效果还是不错,但是批量接口Nginx的subrequest效率本身就比较低。这块有Lua的协程来处理的。
Nginx是多进程的,这样用户请求可以充分利用多核。您说的LuaJIT这两种方式我没有具体对比过,不好意思。不过线下我们可以私聊,进步交流互相学习下。
Q: Redis在合一的应用场景
A: 目前优土全站的视频播放数服务是我们最大的一个服务,每天支撑300多亿次的请求,峰值QPS在80w时,整体系统的CPU在20%以下;另外还有用户视频推荐的相关信息等。
Q: Nginx+Redis Clustet这样的结果支持跨机房部署吗?能扩展读操作吗?
A: 本着数据接近计算的原则,我们的服务是在多IDC部署的,每个应用方在申请资源时,我们会给他分配一个最近的IDC提供资源,以最大限度保障服务可用性。
可以在Proxy层封装和扩展任何Redis底层的接口,另外也可以利用Redis本身嵌入Lua来扩展。
Q: 对于用户来讲,是怎么说服他们使用你们包装的HTTP协议而不是原生Redis协议的?
A:提供统一的HTTP Restful接口,客户端不需要开发Smart Client, 对客户端完全透明、跨语言调用。这样不用依赖官方的驱动,并且官方的驱动包有些bug,客户端也不好维护,并且得跟着官方驱动包升级,这个成本还是很大的。
相反如果是简单的HTTP Restful Proxy平滑升级即可,客户端不需要操作什么。
Q: 24核心测试环境下只有18w qps其实不算太高的性能,单核心的Redis在没有Pipeline的情况下也有五六万的,Proxy会不会成为性能瓶颈?
A: 18w是控制cpu在50%以内,并且响应时间都在999 10ms以内,并不是极限压测。并且Proxy是无状态的,可以水平扩展。
Q: 你们规定的HTTP协议如何处理二进制存储需求的?
A: 由于目前没有这种场景,所以目前并不支持二进制存储。
本文作者:李航,多年的底层开发经验,在高性能nginx开发和分布式缓存redis cluster有着丰富的经验,目前从事Ceph工作。
本文于2016年首次分享,相关产品还请参阅官方最新信息。







