在从一堆数据中查找指定的数据时,我们常用的数据结构是哈希表和二叉查找树,表本质上就是一堆数据的集合,所以MySQL数据库用了B+树和哈希表来实现索引
B+树是通过二叉查找树,再由平衡二叉树,B树(又名B-树)演化而来的,B+树中的B不是代表二叉(binary),而是代表平衡(balance),因为B+树是从最早的平衡二叉树演化而来,但是B+树不是一个二叉树
二叉查找树的效率和平衡二叉树的查找效率已经很高了,为什么不用这两种数据结构来实现索引呢?慢慢来分析
二叉查找树是带有特殊属性的二叉树,需要满足以下属性
非叶子节点最多拥有两个子节点
非叶子节值大于左边子节点、小于右边子节点
没有值相等重复的节点;

对上图这个二叉树进行查找,如查键值为5的记录,先找到根,其值时6,大于5,查找6的左子树,找到3,5大于3,再找其右子树,一共找了3次。同理,查找键值为8的记录,用了3次。所有键值平均查找次数为(1+2+2+3+3+3)/6=2.3次,假如对这些键值进行顺序查找,平均查找次数为(1+2+3+4+5+6)/6=3.3(查找顺序摆放的数,第一个数肯定是1次,而第2个数是2次,以此类推),显然二叉查找树的平均查找速度比顺序查找更快
二叉查找树可以任意的构造,假如二叉查找树按照如下方式构造

平均查找速度为(1+2+3+4+5+5)/6=3.16次,和顺序查找差不多。为了提高二叉查找树的查询效率,需要二叉查找数是平衡的,这就引出了平衡二叉树。
平衡二叉树除了满足上面3个属性,还要满足如下1个属性
树的左右两边的层级数相差不会大于1
平衡二叉树的查找效率确实很快,但维护一颗平衡二叉树的代价是非常大的,需要1次或多次左旋和右旋来得到插入或更新后树的平衡性。简单举个例子。
初始平衡二叉树

插入3

右旋一次

再左旋一次

作为一个科普性的文章,这里不对左旋的右旋的细节进行分析,放几个图片能理解左旋和右旋即可

对x进行左旋,意味着将x变为一个左结点


对y进行右旋,意味着将y变为一个右节点

回头看上面例子的左旋和右旋,是不是很清楚了?
B树和B-树是同一种树,假如用平衡二叉树实现索引,效率已经很高了,查找一个节点所做的IO次数是这个节点所处的树的高度,因为我们无法把整个索引都加载到内存,并且节点数据在磁盘中不是顺序排放的。所以最坏情况下,磁盘的IO次数为树的高度。
虽然平衡二叉树查找效率确实很高,但是频繁的IO才是阻碍提高性能的瓶颈,怎样减少IO次数呢?前辈们很聪明的提出了局部性原理,分为时间局部性原理,即假如你查询id为1的用户数据,过一段时间你还会查询id为1的数据,所以会将这部分数据缓存下来。空间局部性原理,当你查询id为1的用户数据的时候,你有很大的概率会去查询id为2,3,4的用户的数据,所以会一次性的把id为1,2,3,4的数据都读到内存中去,这个最小的单位就是页。
B树和B+树的概念比较复杂,有兴趣的小伙伴可以点原文链接看看知乎上写的一篇文章,这里只做一个宏观的介绍,前文已经提到树高决定着IO的次数,那么降低树高不就能减少IO的次数吗,怎么减少呢,每个节点的数据多放一点不就行了,并且这个数据是存放在一块的,对应的是数据库中的读取的最小单位页,一次IO就可以将这些数据读取出来,虽然比较的次数有可能会增加,但是在内存中的比较和磁盘IO相比差几个数量级,整体上效率还是提高了。
所以你看到的B树是这样的

B+树是这样的

那么B树和B+树的区别在哪呢?
B+跟B树不同B+树的非叶子节点不保存键值对应的数据,这样使得B+树每个节点所能保存的键值大大增加;
B+树叶子节点保存了父节点的所有键值和键值对应的数据,每个叶子节点的键值从小到大链接;
B+树的根节点键值数量和其子节点个数相等;
B+的非叶子节点只进行数据索引,不会存实际的键值对应的数据,所有数据必须要到叶子节点才能获取到,所以每次数据查询的次数都一样;
放个图理解的更清楚一点,B树

B+树

在B+树的基础上每个节点存储的关键字数更多,树的层级更少所以查询数据更快,所有关键字数据都存在叶子节点,所以每次查找的次数都相同,查询速度比B树更稳定。除此之外,B+树的叶子节点是跟后序节点相连接的,这对范围查找是非常有用的。
在InnoDB存储引擎中,是以主键为索引来组织数据的。在InnoDB存储引擎中,每张表都有个主键,如果在创建表时没有显示的定义主键,则InnoDB存储引擎会按如下方式选择或创建主键。
首先判断表中是否有非空的唯一索引,如果有,则该列即为主键
如果不符合上述条件,InnoDB存储引擎自动创建一个6字节大小的指针作为索引
如果有多个非空唯一索引时,InnoDB存储引擎将选择建表时第一个定义的非空唯一索引作为主键
假如说有如下数据,用户id为主键(1, tom),(2,mike),(3,sam),(4,lisa),(5,li)则数据是这样存储的,图1

假如说我们现在对用户名建索引,用户名索引是怎么存的呢?图2

用户名索引叶子节点数据存储的是主键,所以当我们运行如下sql语句时
select * from table where name ="sam"
过程是这样的,先在name索引上找到对应的主键,在根据对应的主键去建表时建立的B+树上找到对应的记录,即先在图1上找,再到图2上找。
聚集索引:数据行的物理顺序与列值(一般是主键的那一列)的逻辑顺序相同,一个表中只能拥有一个聚集索引。图1用的就是聚集索引
非聚集索引:定义:该索引中索引的逻辑顺序与磁盘上行的物理存储顺序不同,一个表中可以拥有多个非聚集索引。图2用的就是非聚集索引
最后再说一个联合索引,联合索引是指对表上的多个列进行索引。创建方式如下:
CREATE TABLE `t` (
`a` int(10),
`b` int(10),
PRIMARY KEY (`a`),
KEY `idx_a_b` (`a`,`b`)
) ENGINE=InnoDB;
联合索引也是一颗B+树,不同的是联合索引的键值的数量不是1,而是大于等于2,多个键值的B+树是如下存的

可以看到键值都是排序的,就上面的例子来说(1,1)(1,2)(2,1)(2,4)(3,1)(3,2),数据按照(a,b)的顺序进行了存放。
因此对于查询select * from table where a = xxx and b = xxx,显然是可以使用(a,b)这个联合索引的。对于单个的a列查询select * from table where a = xxx,也可以使用(a,b)这个索引。但对于b列的查询select * from table where b = xxx,则不可以使用这颗B+树索引。可以发现叶子节点上的b值为1,2,1,4,1,2,显然不是排序的,因此对于b列的查询使用不到(a,b)的索引
InnoDB存储引擎会监控对表上各项索引页的查询。如果观察到建立哈希索引可以带来速度提升,则建立哈希索引,称之为自适应哈希索引,DBA不能对建立哈希索引的过程进行干预,只能启动或禁用自适应哈希索引
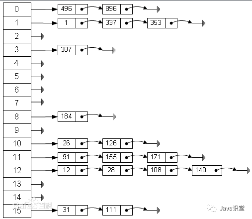
数据库一般采用除法散列的方法,即取k除以m的余数,将关键词k映射到m个槽的某一个去,即哈希函数为h(k) = k mod m,当发生冲突时,即两个关键字可能映射到同一个槽上,采用链接法,即以链表的形式保存冲突的关键字,和HashMap类似
当对热点数据建立了哈希索引以后,省去在B+树上进行查找,可以极大地提高服务的性能,自适应哈希索引对于字典类型的查找非常迅速,如select * from table where id = xxx,但是对于范围查找就无能无力了

Java识堂
一个有干货的公众号





