·1 前言
Prometheus是从云原生计算基金会(CNCF)毕业的项目。Prometheus是Google监控系统BorgMon类似实现的开源版,整套系统由监控服务、告警服务、时序数据库等几个部分,及周边生态的各种指标收集器(Exporter)组成,是在当下主流的监控告警系统(Prometheus官网)
exporter:广义上向prometheus提供监控数据的程序都可以成为一个exporter的,一个exporter的实例称为target, exporter来源主要2个方面,一个是社区提供的,一种是用户自定义的。
Grafana是一款采用 go 语言编写的开源应用,主要用于大规模指标数据的可视化展现,是网络架构和应用分析中最流行的时序数据展示工具,目前已经支持绝大部分常用的时序数据库。(Grafana官网)
Prometheus+Grafana 是目前较为流行的数据库监控实施方案,下面就介绍一下相关的基本部署。部署架构如下:

其中exporter端建议与pg部署在一起,但也可以单独部署到promethues机器。
•2 部署prometheus
2.1,下载 https://prometheus.io/download/

2.2,添加用户prometheus
useradd prometheus;
2.3,解压到:

2.4,vim /usr/lib/systemd/system/prometheus.service
[Unit]
Description= Prometheus
After=network.target
[Service]
Type=simple
User=prometheus
ExecStart=/home/prometheus/prometheus-2.28.0.linux-amd64/prometheus --config.file=/home/prometheus/prometheus-2.28.0.linux-amd64/prometheus.yml --storage.tsdb.path=/home/prometheus/prometheus-2.28.0.linux-amd64/data
ExecReload=/bin/kill -HUP $MAINPID
Restart=on-failure
[Install]
WantedBy=multi-user.target

2.5, 将prometheus添加自启动;启动服务;查看状态
systemctl enable prometheus
systemctl start prometheus启动服务
systemctl status prometheus服务查看服务器状态
2.6,开启防火墙端口9090:
firewall-cmd --zone=public --add-port=9090/tcp --permanent
firewall-cmd --reload
•3 配置PostgreSQL
参考:https://github.com/prometheus-community/postgres_exporter
如果是新环境需要用超级用户先执行
(有可能已经在postgres数据安装了 用命令 \dx 可以查看 ):

如果没有:
create extension if not exists pg_stat_statements;
并且在配置文件postgresql.conf 中添加:
shared_preload_libraries = 'pg_stat_statements'
pg_stat_statements.max = 10000
pg_stat_statements.track = all
否则执行下面的sql会报错
-- To use IF statements, hence to be able to check if the user exists before
-- attempting creation, we need to switch to procedural SQL (PL/pgSQL)
-- instead of standard SQL.
-- More: https://www.postgresql.org/docs/9.3/plpgsql-overview.html
-- To preserve compatibility with <9.0, DO blocks are not used; instead,
-- a function is created and dropped.
CREATE OR REPLACE FUNCTION __tmp_create_user() returns void as $$
BEGIN
IF NOT EXISTS (
SELECT -- SELECT list can stay empty for this
FROM pg_catalog.pg_user
WHERE usename = 'postgres_exporter') THEN
CREATE USER postgres_exporter;
END IF;
END;
$$ language plpgsql;
SELECT __tmp_create_user();
DROP FUNCTION __tmp_create_user();
ALTER USER postgres_exporter WITH PASSWORD 'password';
ALTER USER postgres_exporter SET SEARCH_PATH TO postgres_exporter,pg_catalog;
-- If deploying as non-superuser (for example in AWS RDS), uncomment the GRANT
-- line below and replace <MASTER_USER> with your root user.
-- GRANT postgres_exporter TO <MASTER_USER>;
CREATE SCHEMA IF NOT EXISTS postgres_exporter;
GRANT USAGE ON SCHEMA postgres_exporter TO postgres_exporter;
GRANT CONNECT ON DATABASE postgres TO postgres_exporter;
CREATE OR REPLACE FUNCTION get_pg_stat_activity() RETURNS SETOF pg_stat_activity AS
$$ SELECT * FROM pg_catalog.pg_stat_activity; $$
LANGUAGE sql
VOLATILE
SECURITY DEFINER;
CREATE OR REPLACE VIEW postgres_exporter.pg_stat_activity
AS
SELECT * from get_pg_stat_activity();
GRANT SELECT ON postgres_exporter.pg_stat_activity TO postgres_exporter;
CREATE OR REPLACE FUNCTION get_pg_stat_replication() RETURNS SETOF pg_stat_replication AS
$$ SELECT * FROM pg_catalog.pg_stat_replication; $$
LANGUAGE sql
VOLATILE
SECURITY DEFINER;
CREATE OR REPLACE VIEW postgres_exporter.pg_stat_replication
AS
SELECT * FROM get_pg_stat_replication();
GRANT SELECT ON postgres_exporter.pg_stat_replication TO postgres_exporter;
CREATE OR REPLACE FUNCTION get_pg_stat_statements() RETURNS SETOF pg_stat_statements AS
$$ SELECT * FROM public.pg_stat_statements; $$
LANGUAGE sql
VOLATILE
SECURITY DEFINER;
CREATE OR REPLACE VIEW postgres_exporter.pg_stat_statements
AS
SELECT * FROM get_pg_stat_statements();
GRANT SELECT ON postgres_exporter.pg_stat_statements TO postgres_exporter;
·4 部署postgres_exporter
https://github.com/wrouesnel/postgres_exporter/releases

下载最新版本的linux amd64位压缩包
pg_queries.yaml在https://github.com/prometheus-community/postgres_exporter 中下载,或者使用以下内容(此内容下载的git的pg_queries.yaml 并添加了一点自己的监控指标)
pg_replication:
query: "SELECT CASE WHEN NOT pg_is_in_recovery() THEN 0 ELSE GREATEST (0, EXTRACT(EPOCH FROM (now() - pg_last_xact_replay_timestamp()))) END AS lag"
master: true
metrics:
- lag:
usage: "GAUGE"
description: "Replication lag behind master in seconds"
pg_postmaster:
query: "SELECT pg_postmaster_start_time as start_time_seconds from pg_postmaster_start_time()"
master: true
metrics:
- start_time_seconds:
usage: "GAUGE"
description: "Time at which postmaster started"
pg_stat_user_tables:
query: |
SELECT
current_database() datname,
schemaname,
relname,
seq_scan,
seq_tup_read,
idx_scan,
idx_tup_fetch,
n_tup_ins,
n_tup_upd,
n_tup_del,
n_tup_hot_upd,
n_live_tup,
n_dead_tup,
n_mod_since_analyze,
COALESCE(last_vacuum, '1970-01-01Z') as last_vacuum,
COALESCE(last_autovacuum, '1970-01-01Z') as last_autovacuum,
COALESCE(last_analyze, '1970-01-01Z') as last_analyze,
COALESCE(last_autoanalyze, '1970-01-01Z') as last_autoanalyze,
vacuum_count,
autovacuum_count,
analyze_count,
autoanalyze_count
FROM
pg_stat_user_tables
metrics:
- datname:
usage: "LABEL"
description: "Name of current database"
- schemaname:
usage: "LABEL"
description: "Name of the schema that this table is in"
- relname:
usage: "LABEL"
description: "Name of this table"
- seq_scan:
usage: "COUNTER"
description: "Number of sequential scans initiated on this table"
- seq_tup_read:
usage: "COUNTER"
description: "Number of live rows fetched by sequential scans"
- idx_scan:
usage: "COUNTER"
description: "Number of index scans initiated on this table"
- idx_tup_fetch:
usage: "COUNTER"
description: "Number of live rows fetched by index scans"
- n_tup_ins:
usage: "COUNTER"
description: "Number of rows inserted"
- n_tup_upd:
usage: "COUNTER"
description: "Number of rows updated"
- n_tup_del:
usage: "COUNTER"
description: "Number of rows deleted"
- n_tup_hot_upd:
usage: "COUNTER"
description: "Number of rows HOT updated (i.e., with no separate index update required)"
- n_live_tup:
usage: "GAUGE"
description: "Estimated number of live rows"
- n_dead_tup:
usage: "GAUGE"
description: "Estimated number of dead rows"
- n_mod_since_analyze:
usage: "GAUGE"
description: "Estimated number of rows changed since last analyze"
- last_vacuum:
usage: "GAUGE"
description: "Last time at which this table was manually vacuumed (not counting VACUUM FULL)"
- last_autovacuum:
usage: "GAUGE"
description: "Last time at which this table was vacuumed by the autovacuum daemon"
- last_analyze:
usage: "GAUGE"
description: "Last time at which this table was manually analyzed"
- last_autoanalyze:
usage: "GAUGE"
description: "Last time at which this table was analyzed by the autovacuum daemon"
- vacuum_count:
usage: "COUNTER"
description: "Number of times this table has been manually vacuumed (not counting VACUUM FULL)"
- autovacuum_count:
usage: "COUNTER"
description: "Number of times this table has been vacuumed by the autovacuum daemon"
- analyze_count:
usage: "COUNTER"
description: "Number of times this table has been manually analyzed"
- autoanalyze_count:
usage: "COUNTER"
description: "Number of times this table has been analyzed by the autovacuum daemon"
pg_statio_user_tables:
query: "SELECT current_database() datname, schemaname, relname, heap_blks_read, heap_blks_hit, idx_blks_read, idx_blks_hit, toast_blks_read, toast_blks_hit, tidx_blks_read, tidx_blks_hit FROM pg_statio_user_tables"
metrics:
- datname:
usage: "LABEL"
description: "Name of current database"
- schemaname:
usage: "LABEL"
description: "Name of the schema that this table is in"
- relname:
usage: "LABEL"
description: "Name of this table"
- heap_blks_read:
usage: "COUNTER"
description: "Number of disk blocks read from this table"
- heap_blks_hit:
usage: "COUNTER"
description: "Number of buffer hits in this table"
- idx_blks_read:
usage: "COUNTER"
description: "Number of disk blocks read from all indexes on this table"
- idx_blks_hit:
usage: "COUNTER"
description: "Number of buffer hits in all indexes on this table"
- toast_blks_read:
usage: "COUNTER"
description: "Number of disk blocks read from this table's TOAST table (if any)"
- toast_blks_hit:
usage: "COUNTER"
description: "Number of buffer hits in this table's TOAST table (if any)"
- tidx_blks_read:
usage: "COUNTER"
description: "Number of disk blocks read from this table's TOAST table indexes (if any)"
- tidx_blks_hit:
usage: "COUNTER"
description: "Number of buffer hits in this table's TOAST table indexes (if any)"
pg_database:
query: "SELECT pg_database.datname, pg_database_size(pg_database.datname) as size_bytes FROM pg_database"
master: true
cache_seconds: 30
metrics:
- datname:
usage: "LABEL"
description: "Name of the database"
- size_bytes:
usage: "GAUGE"
description: "Disk space used by the database"
pg_stat_statements:
query: "SELECT t2.rolname, t3.datname, queryid, calls, total_time / 1000 as total_time_seconds, min_time / 1000 as min_time_seconds, max_time / 1000 as max_time_seconds, mean_time / 1000 as mean_time_seconds, stddev_time / 1000 as stddev_time_seconds, rows, shared_blks_hit, shared_blks_read, shared_blks_dirtied, shared_blks_written, local_blks_hit, local_blks_read, local_blks_dirtied, local_blks_written, temp_blks_read, temp_blks_written, blk_read_time / 1000 as blk_read_time_seconds, blk_write_time / 1000 as blk_write_time_seconds FROM pg_stat_statements t1 JOIN pg_roles t2 ON (t1.userid=t2.oid) JOIN pg_database t3 ON (t1.dbid=t3.oid) WHERE t2.rolname != 'rdsadmin'"
master: true
metrics:
- rolname:
usage: "LABEL"
description: "Name of user"
- datname:
usage: "LABEL"
description: "Name of database"
- queryid:
usage: "LABEL"
description: "Query ID"
- calls:
usage: "COUNTER"
description: "Number of times executed"
- total_time_seconds:
usage: "COUNTER"
description: "Total time spent in the statement, in milliseconds"
- min_time_seconds:
usage: "GAUGE"
description: "Minimum time spent in the statement, in milliseconds"
- max_time_seconds:
usage: "GAUGE"
description: "Maximum time spent in the statement, in milliseconds"
- mean_time_seconds:
usage: "GAUGE"
description: "Mean time spent in the statement, in milliseconds"
- stddev_time_seconds:
usage: "GAUGE"
description: "Population standard deviation of time spent in the statement, in milliseconds"
- rows:
usage: "COUNTER"
description: "Total number of rows retrieved or affected by the statement"
- shared_blks_hit:
usage: "COUNTER"
description: "Total number of shared block cache hits by the statement"
- shared_blks_read:
usage: "COUNTER"
description: "Total number of shared blocks read by the statement"
- shared_blks_dirtied:
usage: "COUNTER"
description: "Total number of shared blocks dirtied by the statement"
- shared_blks_written:
usage: "COUNTER"
description: "Total number of shared blocks written by the statement"
- local_blks_hit:
usage: "COUNTER"
description: "Total number of local block cache hits by the statement"
- local_blks_read:
usage: "COUNTER"
description: "Total number of local blocks read by the statement"
- local_blks_dirtied:
usage: "COUNTER"
description: "Total number of local blocks dirtied by the statement"
- local_blks_written:
usage: "COUNTER"
description: "Total number of local blocks written by the statement"
- temp_blks_read:
usage: "COUNTER"
description: "Total number of temp blocks read by the statement"
- temp_blks_written:
usage: "COUNTER"
description: "Total number of temp blocks written by the statement"
- blk_read_time_seconds:
usage: "COUNTER"
description: "Total time the statement spent reading blocks, in milliseconds (if track_io_timing is enabled, otherwise zero)"
- blk_write_time_seconds:
usage: "COUNTER"
description: "Total time the statement spent writing blocks, in milliseconds (if track_io_timing is enabled, otherwise zero)"
pg_process_idle:
query: |
WITH
metrics AS (
SELECT
application_name,
SUM(EXTRACT(EPOCH FROM (CURRENT_TIMESTAMP - state_change))::bigint)::float AS process_idle_seconds_sum,
COUNT(*) AS process_idle_seconds_count
FROM pg_stat_activity
WHERE state = 'idle'
GROUP BY application_name
),
buckets AS (
SELECT
application_name,
le,
SUM(
CASE WHEN EXTRACT(EPOCH FROM (CURRENT_TIMESTAMP - state_change)) <= le
THEN 1
ELSE 0
END
)::bigint AS bucket
FROM
pg_stat_activity,
UNNEST(ARRAY[1, 2, 5, 15, 30, 60, 90, 120, 300]) AS le
GROUP BY application_name, le
ORDER BY application_name, le
)
SELECT
application_name,
process_idle_seconds_sum as seconds_sum,
process_idle_seconds_count as seconds_count,
ARRAY_AGG(le) AS seconds,
ARRAY_AGG(bucket) AS seconds_bucket
FROM metrics JOIN buckets USING (application_name)
GROUP BY 1, 2, 3
metrics:
- application_name:
usage: "LABEL"
description: "Application Name"
- seconds:
usage: "HISTOGRAM"
description: "Idle time of server processes"
pg_active_lockedsql:
query: |
select case when replace(replace(pg_blocking_pids(pid)::text,'{',''),'}','')='' then 'numsofnopidblock' else 'numsofsomepidblock' end pidblock,
count(1) pidnums from pg_stat_activity
where state not in('idle') and query !='' group by pidblock order by pidblock;
metrics:
- pidblock:
usage: "LABEL"
description: "Possible values:numsofnopidblock--The processes that are not locked; numsofsomepidblock--The processes locked by some "
- pidnums:
usage: "COUNTER"
description: "The number of processes"
pg_active_slowsql:
query: |
select datname,usename,count(1) slowsql_count
from pg_stat_activity where state not in('idle') and query !=''
and extract(epoch from (now() - query_start)) > 60*5 group by datname,usename order by count(1) desc;
metrics:
- datname:
usage: "LABEL"
description: "Name of database"
- usename:
usage: "LABEL"
description: "Name of user"
- slowsql_count:
usage: "COUNTER"
description: "the numbers of slow sqls"
pg_never_used_indexes:
query: |
select pi.schemaname, pi.relname, pi.indexrelname,
pg_table_size(pi.indexrelid) as index_size from pg_indexes pis join
pg_stat_user_indexes pi on pis.schemaname = pi.schemaname
and pis.tablename = pi.relname and pis.indexname = pi.indexrelname
left join pg_constraint pco on pco.conname = pi.indexrelname
and pco.conrelid = pi.relid where pco.contype is distinct from 'p'
and pco.contype is distinct from 'u' and (idx_scan,idx_tup_read,idx_tup_fetch) = (0,0,0)
and pis.indexdef !~ ' UNIQUE INDEX ' and pi.relname !~ 'backup$'
order by pg_table_size(indexrelid) desc;
metrics:
- schemaname:
usage: "LABEL"
description: "Schema of table"
- relname:
usage: "LABEL"
description: "Name of table"
- indexrelname:
usage: "LABEL"
description: "Name of index"
- index_size:
usage: "GAUGE"
description: "Size of index"
pg_tablelocktops:
query: |
select db.datname,relname tbname,mode locktype,count(1) locknums
from pg_database db join pg_locks lk on db.oid=lk.database
join pg_class cl on lk.relation=cl.oid
join pg_stat_activity act on lk.pid=act.pid
where db.datname not in ('template0','template1') and fastpath='t'
and cl.oid not in (select oid from pg_class where relname in ('pg_class','pg_locks'))
and act.pid <>pg_backend_pid() and cl.reltablespace in (select oid from pg_tablespace)
group by db.datname,relname,mode order by count(1) desc limit 10;
metrics:
- datname:
usage: "LABEL"
description: "database of table"
- tbname:
usage: "LABEL"
description: "Name of table"
- locktype:
usage: "LABEL"
description: "type of lock"
- locknums:
usage: "COUNTER"
description: "the numbers of this lock"
**注1:**这个pg_exporter最好与PostgreSQL放在同一个服务器方便后续配置。
**注2:**尽量不要使用root用户运行,而是采用postgres用户或者别的适当用户。
**注3:**在需要新增监控指标的参数添加时一定要参照git上的pg_queries.yaml格式进行修改(包括缩进等,最好就是复制原有的再进行修改,postgres_exporter在这里执行的非常严格,最开始配置的时候我在这里调了不少时间)
[prometheus@localhost ~]$
/home/prometheus/postgres_exporter-0.9.0.linux-amd64/postgres_exporter --web.listen-address :9187 --extend.query-path="/home/prometheus/postgres_exporter-0.9.0.linux-amd64/pg_queries.yaml" &

登录 192.168.254.128:9187/metrics 查看相关postgres_exporter发送的相关数据,(如果有新增的参数的话,可以搜索一下,看是否有添加成功)
部署完成postgres_exporter之后登陆 192.168.254.128:9187/metrics 刷新,启动进程的session没有报错,就是成功了的
·5 配置 prometheus
这一步骤,是要让prometheus去接收postgres_exporter的数据。
修改prometheus.yaml配置文件如下:
global:
alerting:
alertmanagers:
- static_configs:
- targets:
rule_files:
scrape_configs:
- job_name: 'prometheus'
static_configs:
- targets: ['0.0.0.0:9090']
- job_name: 'postgresql-instancetest'
static_configs:
- targets: ['192.168.254.128:9187','192.168.254.129:9187']
主要配置的是scrape_configs下属配置。
每个需要监控的postgres_exporter实例,是一个单独的job_name,并配置job名称,以及job的连接参数(机器:端口)
然后重启服务
systemctl restart prometheus
·6 部署 grafana
与前面说的go系列程序不同,grafana是nodejs的产物,因此没办法做到一个bin文件形态的部署,建议根据操作系统,选择对应的安装办法:
https://grafana.com/grafana/download
Red Hat, CentOS, RHEL, and Fedora(64 Bit)
wget https://dl.grafana.com/oss/release/grafana-8.0.3-1.x86_64.rpm
sudo yum install grafana-8.0.3-1.x86_64.rpm
安装完成后,设置开机自启动,并启动服务:
systemctl enable grafana-server
systemctl start grafana-server
systemctl status grafana-server
默认监听端口为3000端口,默认用户名密码为admin/admin,第一次登陆需要修改密码。

开放3000端口的防火墙
firewall-cmd --zone=public --add-port=3000/tcp --permanent
firewall-cmd --reload
·7 配置 grafana
这一部分是最终配置grafana页面。首先是配置数据源(假设部署在192.168.254.128机器):
从 http://192.168.254.128:3000/datasources 页面添加Prometheus数据源:在http url处写入http://:9090,(如果有需要)输入其他安全认证类参数。
导入监控模板


9628号模板即PostgreSQL Database的dashboard:https://grafana.com/grafana/dashboards/9628
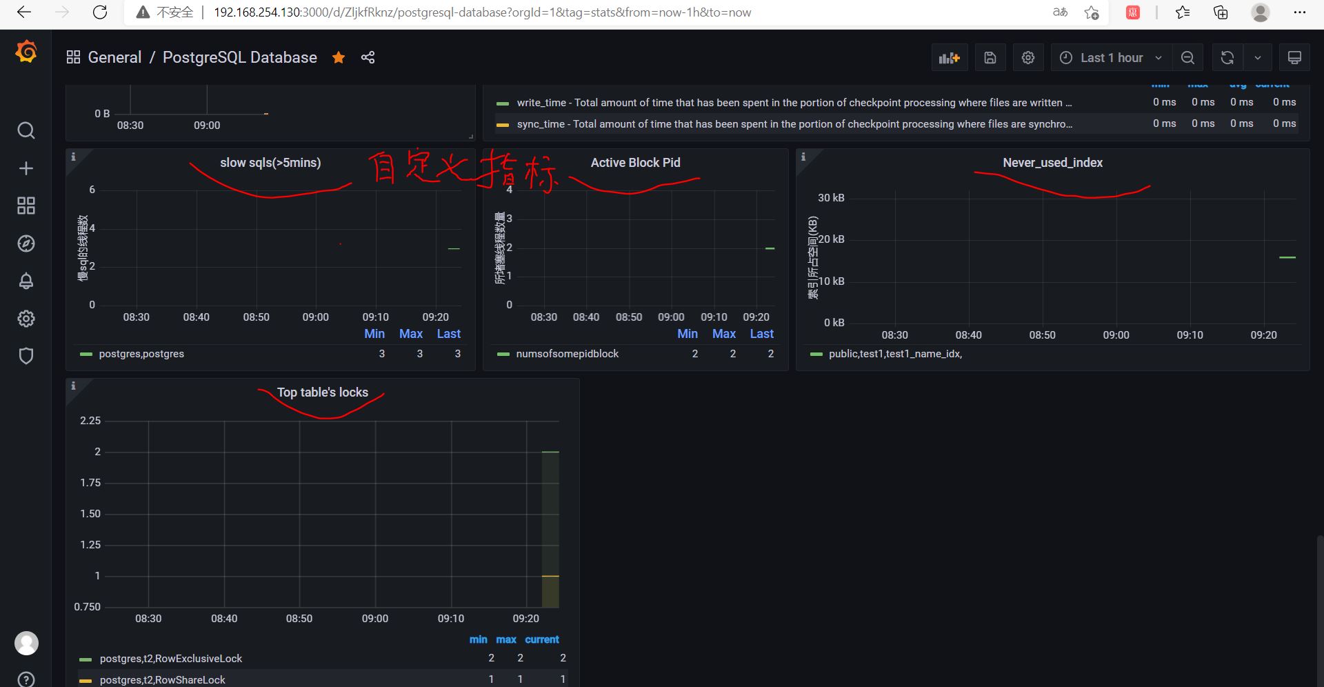
·8 新增监控指标:
8.1
首先需要在postgres_exporter端的pg_queries.yaml中加入该监控指标的查询sql

例如:

8.2
然后在192.168.254.128:9187/metrics中查看是否有相关的参数输出:

8.3 在Grafana中添加panel :
8.3.1 点击添加

8.3.2 选择图标展示类型,以及标题等

8.3.3 依次选择和键入相关内容;
instance="instance" 这个是对我们所建立的实例,意思是遍历我们设置的实例
dataname=~"datname"这个参数是设置所传入的database的名字(如果需要的话);不同的设置之间用”,”间隔。


上图中1的位置是设置需要显示在图例中的相关参数值,这个值是取自8.2中讲到的相关数字
设置好之后就会又数据展示出来,然后保存即可
最后效果图:




