在mysql5.5版本之后新增了performance_schema的数据库用于监视数据库性能,该数据库中表的引擎都是performance_schema。PS数据库默认是关闭的,其中的表都是内存表,不存储在磁盘中,在服务器重启后数据消失。在数据文件performance_schema目录下只有表结构文件不存在数据文件,对这些表的改变不会记录到binlog中。数据收集是通过修改服务器源代码来实现的,不存在与PS相关联的单独线程。PS数据库消耗很少的性能,官方文档介绍即使将PS中所有监控项开启也不会对mysql server性能造成太大影响。
1.performance_schema架构
1.1:performance schema

1.2:consumer消费图

2.相关维度表
2.1:setup表
2.1.1:Setup_actors

配置用户维度的监控,一个新的服务器线程过来后,与该表进行匹配,如果匹配到,把enabled值和history值发给instrument列和history列。对于后台线程,没有相关联的用户,默认为yes。初始情况下对前台进程全部监控,修改该表只对后来的线程生效,如果想对现存线程进行修改,需要改tread表的instrument和history列。默认100行,通过performance_schema_setup_actors_size调整。
2.1.2:Setup_consumers
the destination of event information,收集的信息写入的表,修改该表实时生效,默认history表记录10个事件,history_long表记录10000个事件。

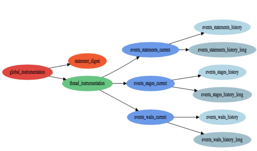
表之间的依赖关系如下:
|-global_instrumentation
|-thread_instrumentation
|-events_waits_current
|-events_waits_history
|-events_waits_history_long
|-events_stages_current
|-events_stages_history
|-events_stages_history_long
|-events_statements_current
|-events_statements_history
|-events_statements_history_long
|-events_transactions_current
|-events_transactions_history
|-events_transactions_history_long
|-statements_digest
2.1.3:Setup_instruments

监控总开关,控制哪些event会被监控,主要包含4大类:idle、memory/xxx、stage/xxx、statement/xxx、transaction/xxx、wait/xxx。大部分是修改立即生效。
idle表示socket空闲的时间。
memory表示内存事件,大部分内存event默认被禁用
stage类表示语句的每个执行阶段的统计
statement类统计语句维度的信息
transaction事务相关信息
wait类统计各种等待事件,比如IO,mutux,spin_lock,condition等。
2.1.4:Setup_objects

控制是否监控一些特殊的对象,调整该表的值实时生效。这个表主要是用来排除对mysql、performance_schema、information_schema这三个数据库的监控,information_schema数据库的对象始终不监控,不管在setup_objects表中是否设置。该表默认100行,通过performance_schema_setup_objects_size调整,重启生效。
对于db1.t1表,先匹配db1.t1,再匹配db1.%,再匹配%.%。
2.1.5:Setup_timer
指定使用哪种类型的timer,分为CPU时钟、微秒、纳秒、皮秒(1秒=1万亿皮秒)

2.2:instance表
•cond_instances:Condition synchronization object instances
•file_instances:File instances
•mutex_instances:Mutex synchronization object instances
•rwlock_instances:Lock synchronization object instances
•socket_instances:Active connection instances
分为三大类:synchronization object,file,connection。其中同步对象锁分为:条件同步锁、互斥同步锁、读写同步锁。这些表中的数据和instruments表中的数据是对应的。
2.2.1:cond_instances


条件同步锁:
一个或者多个进程/线程在等待一个特定条件的发生才能继续运行。因此该指标查看的是该锁的出现时间结束时间以及总等待时间。上图可以看出表中数据与instruments表中event_name的数据是对应的。
2.2.2:file_instances

io/file:
该部分是对文件进行IO操作的统计,主要统计的数据有读文件的次数,写文件的次数,以及读写文件的总字节数。其中event_name和instrument中的name对应,OPEN_COUNT记录着当前时刻文件打开次数,如果一个文件之前打开了,但是此时已经关闭了,那么instance表中的count为0;如果一个磁盘上的文件从来没有被打开,那么这个文件也不会存在于instance表中;如果一个文件被删除,instance表中该对应项也被删除。
2.2.3:mutex_instances

mutex:
互斥同步锁,某些受到互斥锁“保护”的资源,只有当某一进程得到该互斥锁的时候才能访问该资源,一种互斥锁只有一个。因此,同一时间只能有一个进程/线程访问该资源。该指标检测的是该互斥锁的产生时间,结束时间,以及某个进程总的等待时间。LOCKED_BY_THREAD_ID列指明了该资源正在被哪个进程锁定如果该列为空,表明当前系统不存在该锁。
2.2.4:rwlock_instances

rwlock:
读写同步锁,读写锁也是用来“保护”某些资源的,有读锁的进程可以是一个或者多个,但是对某资源写的锁只能被一个进程/线程拥有。其他进程/线程将会等待该锁的释放。该指标跟前两个一样也是检测该锁的生产时间,结束时间以及总等待时间。WRITE_LOCKED_BY_THREAD_ID列指明了拥有写锁的线程id;READ_LOCKED_BY_COUNT列指明了读锁的数量。
2.2.5:socket_instances

socket:
记录了mysql客户端和服务器连接的相关信息,是当前mysql连接的快照。上图中可以看到三种监听类型。当一个监听socket检测到一个客户端连接,服务器将这个连接转移到另一个独立的线程管理的socket下,这个新的socket在instruments表中的socket_type为client_connection;当然socket_type还有server_tcpip_socket or server_unix_socket,这两种类型是监听socket本身的类型。当一个socket处于等待状态下时,state字段为idle。
2.3:wait event表
2.3.1:配置
在开启performance_schema后这个默认是不开启的,如果想开启某个wait event,需要将setup_instruments表中wait开头的相关instrument开启,同时将setup_consumers表中events_waits_current、events_waits_history、events_waits_history_long列设为yes
2.3.2:events_waits_current
当前的正在发生的等待事件,每个线程占一行。

Thread_id和event_id唯一标示了一个event
Source标识了某个等待事件在源码中的位置
Timer_start:事件开始事件
Timer_end:事件结束事件
Timer_wait:事件执行时间(执行到现在的时间),这三个时间都是以皮秒为单位,如果setup_instruments表中timing=no,则这三列信息不收集。
Spins:在获取到mutex之前spin的次数,如果该列为null,表示代码没有使用spin rounds或者spining没有被instrumented。
Object_instance_begin:对象在内存中的地址。
Operation:lock、read or write等
Numer_of_bytes:The number of bytes read or written by the operation.
Flags:预留字段
2.3.3:events_waits_history
和current表具有同样的表结构。默认存最近的10个事件,条数可以通过performance_schema_events_waits_history_size参数进行改变,重启生效。
2.3.4:events_waits_history_long
和current表具有同样的表结构。默认存最近的10000个事件,条数可以通过performance_schema_events_waits_history_long_size参数进行改变,重启生效。
2.4:stage event表
主要记录一个语句执行的过程阶段,比如语句的解析、打开一个表、文件排序等
2.4.1:配置
如果想开启某个stage event,同样需要enable instruments表和consumer表中对应项。
2.4.2:events_stages_current
每个thread一行

WORK_COMPLETED: The number of work units completed for the stage
WORK_ESTIMATED: The number of work units expected for the stage
Work units:事件执行过程中一个一个不断增长的数字度量,指示着执行的进度。可以是字节数、行数、文件数、表数等。
例如,对于stage/sql/copy to tmp table这个instrument,work units定义为已经拷贝的行数。这个操作是有边界的,completed和estimated值都有意义。
2.4.3:events_stages_history
和current表具有同样的表结构。默认存最近的10个事件,条数可以通过performance_schema_events_stages_history_size参数进行改变,重启生效。
2.4.4:events_stages_history_long
和current表具有同样的表结构。默认存最近的10000个事件,条数可以通过performance_schema_events_stages_history_long_size参数进行改变,重启生效。
2.4.4:监控DDL语句进度
update setup_consumers set enabled='yes' where name like 'events_stages_%';

Update setup_instruments set enabled='yes' where name like 'stage/innodb/alter%';
update setup_instruments set timed='yes' where name like 'stage/innodb/alter%';

执行DDL语句,并且查看进度
Alter table test add column col1 datetime not null default current_timestamp;
select * from events_stages_current where event_name like '%stage/innodb/alter%';


select EVENT_ID,EVENT_NAME,SOURCE,TIMER_START,TIMER_END,TIMER_WAIT,WORK_COMPLETED,WORK_ESTIMATED from events_stages_history where event_name like '%stage/innodb/alter%';

2.5:statement event表
2.5.1:配置
如果想开启某个stage event,同样需要enable instruments表和consumer表中对应项。该表用来监控sql语句的执行信息。

对语句的监控开始于server收到第一个请求(从接到客户端发送第一个packet开始),截止于所有活动停止。
Statement/com:server commands,例如create db,shutdown,ping,fetch,debug,kill等;在源码mysql_com.h中定义;
Statement/sql:sql statement,例如DML语句,create table,alter table,grant,rollback等
2.5.2:events_statements_current


current表记录了每个线程中的当前正在执行的一个sql,每个线程一条记录。
timer_start/timer_end/timer_wait:
sql的开始时间,结束时间,执行耗时,都是以皮秒为单位。timer_wait=timer_end-timer_start。对于一个还未结束的长sql,timer_wait实时等于timer_start与timer_end的差值。
lock_time:等待锁的时间。
sql_text:sql语句,显示的长度可以通过performance_schema_max_sql_text_length参数进行调整。
digest:statement digest MD5。
digest_text:the normalized statement digest text,便于语句的统计分类等。
rows_affected:mysql_affected_rows。对于dml操作来说,是删除/更新/插入的行数,对于select来说是结果集的行数。
rows_sent:语句返回的行数。
rows_examined:语句执行过程中从存储引擎中读取的行数。
created_tmp_disk_tables:在语句执行过程中创建的内部磁盘临时表个数。
created_tmp_tables:语句执行过程中创建的内部临时表个数,当临时表太大时,mysql服务器将该临时表转换为on-disk table。
2.5.3:events_statements_history
和current表具有同样的表结构。默认存最近的10个事件,条数可以通过performance_schema_events_statements_history_size参数进行改变,重启生效。
2.5.4:events_statements_history_long
和current表具有同样的表结构。默认存最近的10000个事件,条数可以通过performance_schema_events_statements_history_long_size参数进行改变,重启生效。
2.6:transaction表
2.6.1:配置
在setup_instruments中只有一个与transaction相关的instrument开关,如下图所示:


2.6.2:事务边界
事务显式开始:START TRANSACTION | BEGIN | XA START | XA BEGIN
事务隐式地开始:当autocommit系统参数开启的情况下,每个语句的开始也是每个事务的开始;当autocommit关闭的情况下,在每个提交的事务后面的第一个语句时每个事务的开始,每个子句是该事务的一部分,直到事务被commit。
事务显式结束:COMMIT | ROLLBACK | XA COMMIT | XA ROLLBACK
事务隐式结束:DDL语句、locking语句、服务器管理命令等
对于start transaction、commit、rollback等语句,statement events中不对这类语句进行记录,没有实际意义。
2.6.3:events_transactions_current

STATE:active(在start transaction或者begin之后),committed(在commit之后),rolled back(在rollback之后)
GTID:gtid_next
XID_FORMAT_ID,XID_GTRID,XID_BQUAL:XA事务标识符。
XA_STATE:active(xa start之后),idle(xa end之后),prepared(xa prepare之后),rolled back(xa rollback之后),committed(xa commit之后)。
ACCESS_MODE:read only或者read write
ISOLATION_LEVEL:rr、rc、ru、serializable
2.6.4:events_transactions_history
和current表具有同样的表结构。默认存最近的10个事件,条数可以通过performance_schema_events_transactions_history_size参数进行改变,重启生效。
2.6.5:events_transactions_history_long
和current表具有同样的表结构。默认存最近的10000个事件,条数可以通过performance_schema_events_transactions_history_long_size参数进行改变,重启生效。
2.7:summary表
2.7.1:Wait Event Summaries

如上图所示,wait events可以按以上几种维度进行聚合。
2.7.2:Stage Summaries

2.7.3:Statement Summaries


如上图所示,summary表中记录了一些聚合之后的值,比如语句的总执行时间,最短/长执行时间,平均执行时间等。
2.7.4:Transaction Summaries

2.7.5:file io summary
还有很多summary表,不一一列举了。
3.事件过滤
3.1:Event filtering
Events以生产者/消费者的模式运行,setup_instruments充当着生产者的角色,控制着事件列表以及哪些事件可以被enabled或者被timing。Setup_consumers充当着消费者的角色,是事件记录的目的地,生产者记录的事件信息会被写入这些表中,同时消费者层面也有开关控制着这些表是否被写入。
3.2:Pre-filtering
设置生产者和消费者的开关,这些开关全局有效,对所有用户都生效。当然也有post-filtering,通过where语句进行过滤。
3.2.1:作用
①:降低负载,虽然开启performance schema对数据库性能影响并不是太大,但是毕竟是有额外的负载。
②:避免不想监控的项目进入current或者history表,如果不想监控历史表,把history表disable就行了。
3.2.2:pre-filtering by instrument
通过setup_instruments开关进行控制,立即生效。
3.2.3:pre-filtering by object
通过setup_objects开关进行控制,立即生效。默认mysql,information schema,performance schema不进行监控,除此之外还可以在event、function、procedure、table、trigger层面进行控制。

对于上面这个图:
• db1.t1 events are monitored
• db1.t2 events are not monitored
• db2.t3 events are monitored
• db3.t4 events are not monitored
• db4.t5 events are monitored
3.2.4:pre-filtering by thread
Thread表中每个thread占一行,每一行中包含了该thread的信息以及是否被监控。为了监控某个thread,需要开启三个地方:①:setup_consumers表中的thread_instrumentation项;②:threads表的instrumented项(为了监控历史,还需开启history项);③:setup_instruments表中你想监控的项开启。

对于前台线程来说,instrumented和history的值来自于setup_actors表中enabled和history列是否开启。
3.2.5:pre-filtering by consumer
配置消费表。
4.性能损耗测试
4.1:测试工具
benchyou
32张表/64写线程/64写,64读随机读写/500000条记录
单核cpu/2G内存/虚拟机
只开启performance_schema默认开启的consumer和instrument

写:
./benchyou --mysql-host=192.168.1.111 --mysql-port=3306 --mysql-user=mytest --mysql-password=mytest --oltp-tables-count=32 --mysql-table-engine=innodb --max-request=500000 prepare
./benchyou --mysql-host=192.168.1.111 --mysql-port=3306 --mysql-user=mytest --mysql-password=mytest --oltp-tables-count=32 --mysql-table-engine=innodb --write-threads=64 --read-threads=0 --max-request=500000 random
读:
./benchyou --mysql-host=192.168.1.111 --mysql-port=3306 --mysql-user=mytest --mysql-password=mytest --oltp-tables-count=32 --mysql-table-engine=innodb --write-threads=0 --read-threads=128 --max-request=500000 random
混合读写:
./benchyou --mysql-host=192.168.1.111 --mysql-port=3306 --mysql-user=mytest --mysql-password=mytest --oltp-tables-count=32 --mysql-table-engine=innodb --write-threads=64 --read-threads=64 --max-request=500000 random
4.2:测试过程
mysql> select thread_id,count(*) from events_statements_history group by thread_id;
+-----------+----------+
| thread_id | count(*) |
+-----------+----------+
| 29 | 10 |
| 99 | 10 |
| 100 | 10 |
| 101 | 10 |
| 102 | 10 |
. . .
| 160 | 10 |
| 161 | 10 |
| 162 | 10 |
+-----------+----------+
65 rows in set (0.01 sec)
看到有65个线程在并发操作,history表记录了650条记录。
4.2.1:开启performance_schema:
4.2.1.1:wtps

4.2.1.2:rtps

4.2.1.3:rwtps

4.2.2:关闭performance_schema:
4.2.2.1:wtps

4.2.2.2:rtps

4.2.2.3:rwtps

4.3:测试结果
performance_schema | wtps | w损耗 | rtps | r损耗 | rwtps | rw损耗 |
on | 679 | 6% | 6099 | 10% | 917 | 6% |
off | 723 | 6758 | 973 |
4.4:结论
开启performance_schema在高并发高负载的情况下对数据库性能有一定影响,但是影响有限,目前是只开启了performance_schema的默认consumer和instrument,由于不同指标项开启对数据库的影响不同,如果生产环境中开启某项新功能,需要单独进行进行压力测试以决定是否开启。




