什么是调度?按照某种调度算法,从进程的ready队列中选择进程给CPU。
为什么要调度?为了最大限度的利用CPU。
调度相关结构体
task_struct

我们先把task_struct中和调度相关的结构拎出来:
struct task_struct {
......
/*
*调度类。用 sched_class 对调度器进行抽象
*Stop调度器:stop_sched_class
*Deadline调度器:dl_sched_class
*RT调度器:rt_sched_class
*CFS调度器:cfs_sched_class
*IDLE-Task调度器:idle_sched_class
*/
const struct sched_class *sched_class;
//CFS调度实体
struct sched_entity se;
//RT调度实体
struct sched_rt_entity rt;
......
#ifdef CONFIG_CGROUP_SCHED
//任务组(在每个CPU上都会维护一个CFS调度实体、CFS运行队列; RT调度实体,RT运行队列)
struct task_group *sched_task_group;
#endif
//DL调度实体
struct sched_dl_entity dl;
......
/*
*进程的调度策略,有6种。
*限期进程调度策略:SCHED_DEADLINE。DL调度器
*实时进程调度策略:SCHED_FIFO,SCHED_RR。RT调度器
*普通进程调度策略:SCHED_NORMAL,SCHED_BATCH,SCHED_IDLE。CFS调度器
*/
unsigned int policy;
......
}
struct sched_class 对调度器进行抽象,一共分为5类:
Stop调度器:优先级最高的调度类,可以抢占其他所有进程,不能被其他进程抢占; Deadline调度器:使用红黑树,把进程按照绝对截止期限进行排序,选择最小进程进行调度运行; RT调度器:为每个优先级维护一个队列; CFS调度器:采用完全公平调度算法,引入虚拟运行时间概念; IDLE-Task调度器:每个CPU都会有一个idle线程,当没有其他进程可以调度时,调度运行idle线程;
unsigned int policy 进程的调度策略有6种,用户可以调用调度器里的不同调度策略:
SCHED_DEADLINE:使task选择Deadline调度器来调度运行 SCHED_RR:时间片轮转,进程用完时间片后加入优先级对应运行队列的尾部,把CPU让给同优先级的其他进程; SCHED_FIFO:先进先出调度没有时间片,没有更高优先级的情况下,只能等待主动让出CPU; SCHED_NORMAL:使task选择CFS调度器来调度运行; SCHED_BATCH:批量处理,使task选择CFS调度器来调度运行; SCHED_IDLE:使task以最低优先级选择CFS调度器来调度运行;

struct sched_entity se;采用CFS算法调度的普通非实时进程的调度实体 struct sched_rt_entity rt;采用Roound-Robin或者FIFO算法调度的实时调度实体 struct sched_dl_entity dl; 采用EDF算法调度的实时调度实体
分配给CPU的task,作为调度实体加入到运行队列中
runqueue 运行队列
struct rq {
......
//三个调度队列:CFS调度,RT调度,DL调度
struct cfs_rq cfs;
struct rt_rq rt;
struct dl_rq dl;
......
//idle指向空闲内核线程, stop指向迁移内核线程
struct task_struct *curr, *idle, *stop;
......
}
三个调度队列:
struct cfs_rq cfs; CFS调度队列 struct rt_rq rt; RT调度队列 struct dl_rq dl; DL调度队列
每个CPU都有一个运行队列,每个运行队列中有三个调度队列,task作为调度实体加入到各自的调度队列中。

调度流程
调度的本质就是选择下一个进程来运行,调度的过程分为两步:
1. 设置调度标记
为CPU上正在运行的进程thread_info结构体里的flags成员设置TIF_NEED_RESCHED。
那么,什么时候设置TIF_NEED_RESCHED呢 ?
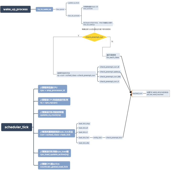
scheduler_tick 时钟中断 wake_up_process 唤醒进程的时候 do_fork 创建新进程的时候 smp_send_reschedule 负载均衡的时候 set_user_nice 修改进程nice值的时候
以上情况下都会通过 resched_curr 来设置进程thread_info结构体里的flags成员为TIF_NEED_RESCHED。以 scheduler_tick 和 wake_up_process 为例:

关于是否需要设置TIF_NEED_RESCHED的依据涉及到具体的调度算法,等我们讲到具体调度器时再详细讲。
2. 执行调度
kernel判断当前进程标记是否为TIF_NEED_RESCHED,是的话调用 schedule 函数切换上下文,kernel空间是可以关抢占的,user空间是无法关抢占的。抢占可分为内核态抢占和用户态抢占
用户态抢占
ret_to_user是系统调用,异常触发,中断处理完成后都会调用的函数。

内核态抢占

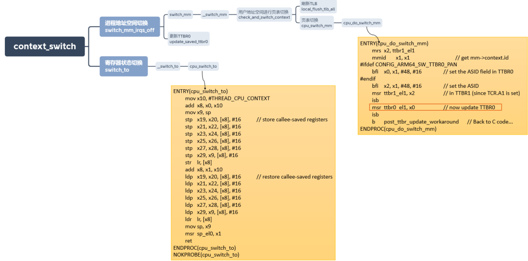
进程切换上下文 context_switch
通过上面我们知道执行调度的时候发生在 _schedule 函数里。

重点是其中的两个函数,一个是选择需要切换任务的 pick_next_task,另外一个是完成进程上下文切换 context_switch。
关于选择task的策略涉及到不同的调度类,等我们讲到具体调度器的时候再展开,这里重点讲下上下文切换的函数 context_switch,进程上下文切换主要涉及到两部分主要过程:进程地址空间切换和处理器状态切换:

进程的地址空间切换

将下一个进程的pgd虚拟地址转化为物理地址存放在ttbr0_el1中(这是用户空间的页表基址寄存器),当访问用户空间地址的时候mmu会通过这个寄存器来做遍历页表获得物理地址。完成了这一步,也就完成了进程的地址空间切换,确切的说是进程的虚拟地址空间切换。
寄存器状态切换

其中x19-x28是arm64 架构规定需要调用保存的寄存器,可以看到处理器状态切换的时候将前一个进程(prev)的x19-x28,fp,sp,pc保存到了进程描述符的cpu_contex中,然后将即将执行的进程(next)描述符的cpu_contex的x19-x28,fp,sp,pc恢复到相应寄存器中,而且将next进程的进程描述符task_struct地址存放在sp_el0中,用于通过current找到当前进程,这样就完成了处理器的状态切换。


5T技术资源大放送!包括但不限于:C/C++,Arm, Linux,Android,人工智能,单片机,树莓派,等等。在公众号内回复「peter」,即可免费获取!!
记得点击分享、赞和在看,给我充点儿电吧




