2021年7月26日,中央国家机关2021年中间件软件协议供货采购项目征集公告发布。
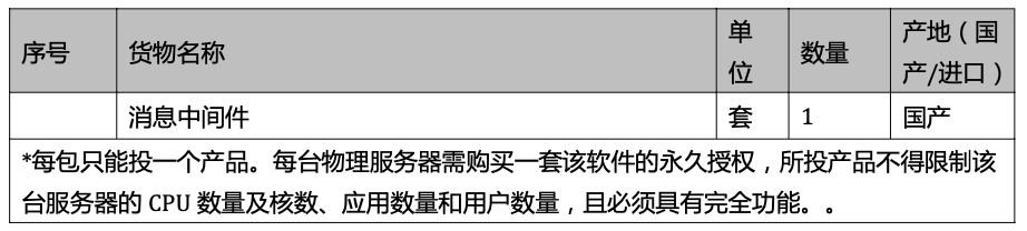
本次征集第一包为Web应用服务器中间件,第二包为消息中间件。

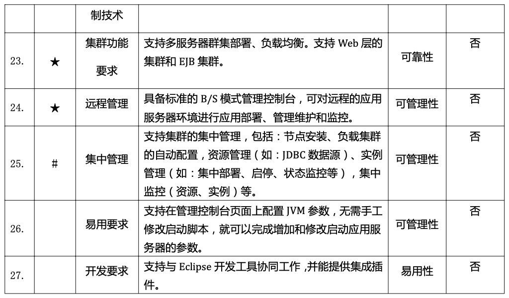
技术指标:





技术指标:



中标结果
详细评审


相关阅读 ·
最后修改时间:2021-08-11 17:19:29
文章转载自云头条,如果涉嫌侵权,请发送邮件至:contact@modb.pro进行举报,并提供相关证据,一经查实,墨天轮将立刻删除相关内容。


2021年7月26日,中央国家机关2021年中间件软件协议供货采购项目征集公告发布。
本次征集第一包为Web应用服务器中间件,第二包为消息中间件。

技术指标:





技术指标:



中标结果
详细评审


相关阅读 ·