暂无图片
暂无图片
暂无图片
暂无图片
暂无图片
数据库容灾方法、设备、系统及存储介质_CN116107814A_阿里云.PDF
23
29页
1次
2023-05-31
免费下载
(19)国家知识产权局
(12)发明专利申请
(10)申请公布号
(43)申请公布日
(21)申请号 202310353850 .9
(22)申请日 2023 .04 .04
(71)申请人 阿里云计算有限公司
地址 310024 浙江省杭州市西湖区转塘科
技经济区块12号
(72)发明人 周杰 徐加伟 章颖强 董光清 
(74)专利代理机构 北京太合九思知识产权代理
有限公司 11610
专利代理师 刘瑞霞
(51)Int.Cl .
G06F
11/14
(2006 .01)
G06F
16/27
(2019 .01)
(54)发明名称
数据库容灾方法设备系统及存储介质
(57)摘要
本申请实施例提供一种数据库容灾方法
系统及存储介质在本申请实施例中主节点
和备节点分别对注册为存储协议中的持有者和
注册者这样备节点可在主节点异常时基于云
盘支持的存储协议抢占 云盘的写权限并切换
为主节点实现了基于云盘支持的数据库的容灾
处理由于存储协议为云盘支持的标准协议
本实施例提供的数据库的容灾方式基于云盘
支持的标准存储协议不仅可实现对数据库的容
灾处理可保证基于云盘的数据库的高可用性
而且无需为基于云盘的数据库额外开发或定制
其它协议的容灾方案可提高基于云盘的数据库
的容灾处理方案的通用性
权利要求书3页 说明书19页 附图6页
CN 116107814 A
2023.05.12
CN 116107814 A
1 .一种数据库容灾方法数据库系统包括计算节点和被配置为目标模式的云盘所述
云盘支持的存储协议中的持有者对所述目标模式的云盘具有读写权限所述存储协议中的
注册者对所述目标模式的云盘具有只读权限所述计算节点包括被注册为所述持有者的
主节点及被注册为所述注册者的备节点所述方法包括
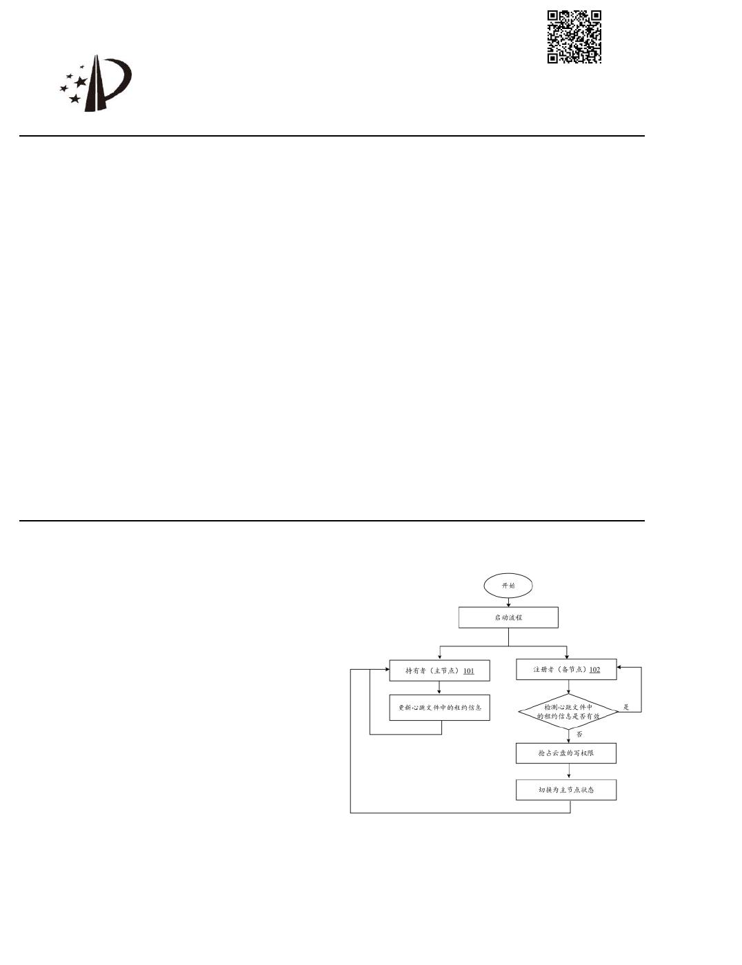
所述备节点检测所述云盘存储的心跳文件中的租约信息的有效性所述主节点通过修
改所述租约信息维持主节点状态
在检测到所述租约信息失效的情况下所述备节点基于所述存储协议抢占 所述云盘
的写权限以将所述备节点注册为新的持有者
将所述备节点的节点状态切换为主节点状态
2.据权利要求1述的方法存储协议为非易失性内存主机制器接口规范
NVMe协议所述NVMe协议包括持久保留PR协议所述备节点基于所述存储协议抢占所述云
盘的写权限以将所述备节点注册为新的持有者包括
所述备节点调用所述PR协议提供的优先抢接口
通过所述优先抢占接口抢占 所述云盘的写权限将所述备节点注册为所述PR协议
中的持有者
3 .根据权利要求1所述的方法在所述备节点检测所述云盘存储的心跳文件中的租约
信息的有效性之前所述方法还包括
所述主节点基于所述存储协议抢占 所述云盘的写权限将所述主节点注册为所述
存储协议中的持有者
通过更新所述心跳文件的租约信息维持主节点状态
4 .根据权利要求3所述的方法所述存储协议为NVMe协议所述NVMe协议包括PR协议
在所述主节点基于所述存储协议占所述云盘的写权限之前所述方法还包括
所述计算节点调用所述PR协议的注册接口将所述计算节点注册为所述PR协议中的注
册者
确定所述计算节点的节点状态若所述计算节点的节点状态为主节点执行所述主节
点基于所述存储协议抢占 所述云盘的写权限的步骤以将所述主节点注册为所述存储协
议中的持有者。
5 .根据权利要求4所述的方法所述备节点为多个所述方法还包括
所述主节点从多个备节点中确定继承节点
将所述继承节点的标识写入所述心跳文件
所述备节点在检测到所述心跳文件记录的租约信息失效的情况下判断所述心跳文件
记录的继承节点的标识是否为所述备节点的标识
若是执行所述备节点基于所述存储协议抢占 所述云盘的写权限以将所述备节点注
册为新的持有者的步骤
6 .根据权利要求5所述的方法所述确定所述计算节点的节点状态包括
若所述云盘中不存在心跳文件或者所述心跳文件记录的云盘的标识与所述计算节点
维护的云盘的标识不同确定所述计算节点的节点状态为主节点
若所述云盘存在心跳文件所述心跳文件记录的云盘的标识与所述计算节点维护的云
盘的标识相同以及所述计算节点不是继承节点确定所述计算节点的节点状态为备节点
权 利 要 求 书
1/3
2
CN 116107814 A
2
of 29
免费下载
【版权声明】本文为墨天轮用户原创内容,转载时必须标注文档的来源(墨天轮),文档链接,文档作者等基本信息,否则作者和墨天轮有权追究责任。如果您发现墨天轮中有涉嫌抄袭或者侵权的内容,欢迎发送邮件至:contact@modb.pro进行举报,并提供相关证据,一经查实,墨天轮将立刻删除相关内容。

评论

关注
最新上传
暂无内容,敬请期待...
下载排行榜
Top250 周榜 月榜