暂无图片
暂无图片
暂无图片
暂无图片
暂无图片
CN202211707290.4_数据库行标识生成方法、装置、电子设备和存储介质_GoldenDB.pdf
49
14页
0次
2023-06-15
免费下载
(19)国家知识产权局
(12)发明专利申请
(10)申请公布号
(43)申请公布日
(21)申请号 202211707290.4
(22)申请日 2022.12 .29
(71)申请人 金篆信科有责任公
地址 100176 北京市大兴区经济技术开发
区科谷一街10号院8号楼18层(北京自
贸试验区高端产业片区亦庄组团)
(72)发明人 刘鹏飞 曹传锋  
(74)专利代理机构 北京品源专利代理有
11332
专利代理师 潘登
(51)Int.Cl.
G06F
16/23
(2019 .01)
G06F
16/22
(2019 .01)
G06F
16/2458
(2019 .01)
(54)发明
库行识生
存储介
(57)摘要
本申例公种数
成方法装置、子设和存储介获取业务线
程的历史时间标识判断当前时间对应的当前时
制更线程和时
据节点标识更新后序列号和时间标识生成
本申请实提高
高了并发效率。
权利要求书2页 说明书8页 附图3页
CN 115827659 A
2023.03.21
CN 115827659 A
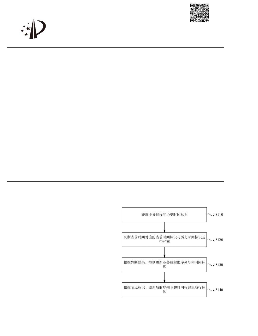
1 .一种数据库行标识生方法其特征在于包括
获取业务线程的历史时间标识
断当前时间对应当前时间标识与所述历史时间标识是否相
根据判断结果更新所述业务线程序列号时间标识
根据节点标识、更新后的序列号时间标识生成行标识。
2.利要1方法判断制更线
序列号和时间标识包括
若当所述前时间对应的当前时与所述历史时则对所业务线程的
序列号进行
相应述根据节点标识、更新后序列号和时间标识生成行标识包括
根据所述节点标识、序列号所述历史时间标识生成行标识。
3 .根据权利要求2所述的方法其特征在于所述对所述序列号进行自增值包括
若所述序列号大于第一序列号阈值则获取第二序列号集合
对所述第二序列号集合中初始序列号进行增值。
4 .利要1方法判断制更线
序列号和时间标识包括
应的不同 新的
并对所述序列号置零后进行自增值
相应述根据节点标识、更新后序列号和时间标识生成行标识包括
根据节点标识、序列号新的时间标识生成行序列号。
5 .利要14任一方法前时
基础时间和时间步长生成。
6 .根据权利要求5所述的方法其特征在于所述方法还包括
若所述当前时间与历史时识对应的历史时间的差值大于所述时步长则生成
的时间标并将所述新时间标识作为当前时间标识
若所述当前时间与历史时间的差值小于等于所述时步长则将所历史时
为当前时间标识。
7 .一种数据库行标识生成装置其特征在于包括
时间标识获取模块于获取业务线程史时间标识
时间判断模块判断当前时应的当前时与所述历史时识是
断结果应模块于根据判断结果更新所述业务线程序列号时间标识
行标识生成模块于根据节点标识、更新序列号时间标识生成行标识。
8.据权利要求7所述方法其特征在于所述结果应模块包括
序列号自增值单用于若当述前时对应的前时识与所历史时
则对所述业务线程的序列号进行自增值
相应行标识生成模块包括
用于后的和所历史
成行标识。
权 利 要 求 书
1/2
2
CN 115827659 A
2
of 14
免费下载
【版权声明】本文为墨天轮用户原创内容,转载时必须标注文档的来源(墨天轮),文档链接,文档作者等基本信息,否则作者和墨天轮有权追究责任。如果您发现墨天轮中有涉嫌抄袭或者侵权的内容,欢迎发送邮件至:contact@modb.pro进行举报,并提供相关证据,一经查实,墨天轮将立刻删除相关内容。

评论

关注
最新上传
暂无内容,敬请期待...
下载排行榜
Top250 周榜 月榜