暂无图片
暂无图片
暂无图片
暂无图片
暂无图片
一种表空间移动方法、装置、设备及存储介质_CN115510068A_达梦数据.pdf
93
15页
0次
2023-06-26
免费下载
(19)国家知识产权局
(12)发明专利申请
(10)申请公布号
(43)申请公布日
(21)申请号 202211281870.1
(22)申请日 2022.10 .19
(71)申请人 上海达梦数据库有
地址 201203 上海市浦东新区博霞路50号
403室
(72)发明人 朱仲颖 孟正凌 韩朱忠 
(74)专利代理机构 北京品源专利代理有
11332
专利代理师 王瑞云
(51)Int.Cl .
G06F
16/22
(2019 .01)
G06F
16/242
(2019 .01)
G06F
16/2452
(2019 .01)
G06F
3/06
(2006 .01)
(54)发明
设备
(57)摘要
了一动方
质。户输入的
表空其中句为将目
标表移动至目标表空间的数据库语根据所述
在所表空造中其中
与所表的对象
且所与所述目表的相同
所述目标表和所述中间表进行数据字典交换
后的表中
后的
够提表空动的并降表空
移动杂度。
权利要求书2页 说明书9页 附图3页
CN 115510068 A
2022.12.23
CN 115510068 A
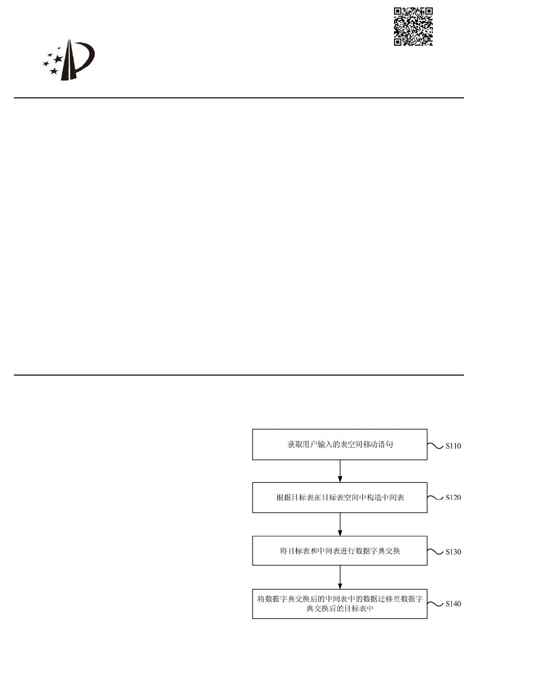
1 .一种表空移动方法其特征在于包括
户输入的其中将目动至目
间的数据库语句
述目在所表空与所表的
依赖对象的定义且所述中间表与所述标表的结构
将所述标表和所述中间表进行数据字典交换
将数据字典交换后的中间表中的数据迁移至数据字典交换的目标表中。
2.据权利要求1所述的其特在于据所述目表在所述目表空间中
中间表包括
述目和所述目述目则根据所
目标表在所述标表空间中构造中间表。
3 .利要1述的方法在于动表和所
表的述中表包动表应的第一和所表的对应的
二表
将所述标表和所述中间表进行数据字典交换包括
将所述待移动表和所述第一表进行数据字典交换
将所述待移动表子表和所述第二表进行数据字典交换。
4 .据权利要求1所述的其特在于所述目和所述中间进行据字典
交换包括
将所述标表中的索引与所述中间表中索引进行数据字典交换。
5 .据权利要求4所述的特征在于将所述目标表中的引与所述中间表中的
索引进行数据字典交换包括
将所述目表中名称ID与所述中表中引的名称和索
父对象ID进行交目标表中引对应据页跟地址信息和所述中间表中索引对应的
数据页跟地址信息保持不变。
6 .据权利要求1所述的特征在于将数据字典后的中间表中的据迁
至数据字典交换后的目标表中包括
据字典交换后的中间表得到查询结果
将所述查询结果插入数据字典交换后的目标表中。
7 .根据权利要求1所述方法其特征在于还包括
数据字典交换后中间表。
8.一种表空间移动装置其特征在于包括
获取模块用于获取入的表空动语其中表空间句为将目标表
动至标表空间据库语句
构造模块于根据所述目标表在所述目表空间构造中其中述中表与
所述目标表依赖对象的定义且所述中间表与所述标表的结构
交换模块用于将所述标表和所述中间表进行数据字典交换
迁移模块用于将数据字典后的中表中的据迁移至据字典后的目
中。
权 利 要 求 书
1/2
2
CN 115510068 A
2
of 15
免费下载
【版权声明】本文为墨天轮用户原创内容,转载时必须标注文档的来源(墨天轮),文档链接,文档作者等基本信息,否则作者和墨天轮有权追究责任。如果您发现墨天轮中有涉嫌抄袭或者侵权的内容,欢迎发送邮件至:contact@modb.pro进行举报,并提供相关证据,一经查实,墨天轮将立刻删除相关内容。

评论

关注
最新上传
暂无内容,敬请期待...
下载排行榜
Top250 周榜 月榜