暂无图片
暂无图片
暂无图片
暂无图片
暂无图片
数据库集群的自启动方法、存储介质及设备 _CN116186162A_北京人大金仓信息技术股份有限公司.PDF
16
17页
0次
2023-06-28
免费下载
(19)国家知识产权局
(12)发明专利申请
(10)申请公布号
(43)申请公布日
(21)申请号 202310136551 .X
(22)申请日 2023 .02.13
(71)申请人 北京人大金仓信息技术股份有限公
地址 100102 北京市朝阳区容达路7号院5
号楼1至3层101内二层201
(72)发明人 何树培 李翔 
(74)专利代理机构 北京智汇东方知识产权代理
事务所(普通合伙) 11391
专利代理师 陈长山
(51)Int.Cl .
G06F
16/27
(2019 .01)
G06F
11/14
(2006 .01)
G06F
11/32
(2006 .01)
(54)发明名称
数据库集群的自启动方法存储介质及设备
(57)摘要
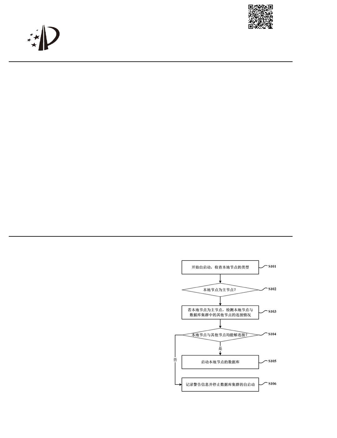
本发明提供了一种数据库集群的自启动方
存储介质及设备数据库集群的自启动方法
包括开始自启动检查本地节点的类型本地节
点为数据库集群中的一个节点判断本地节点是
否为主节点若本地节点为主节点检测本地节
点与数据库集群中的其他节点的连接情况判断
本地节点与其他节点是否均能够进行连接
启动本地节点的数据库若否记录警告信息
并停止数据库集群的自启动在数据库集群的自
动重启过程中自动检测数据库集群是否存在网
络故障在没有网络故障的情况下继续自动重
启,在存在网络故障的情况下停止重启因此
需要任何情况都进行人工启动有效地减少了数
据库集群的重启时间
权利要求书2页 说明书8页 附图6页
CN 116186162 A
2023.05.30
CN 116186162 A
1 .一种数据库集群的自启动方法包括
开始自启动检查本地节点类型所述本地节点为所述数据库集群中的一个节点
所述本地节点是否为主节点
若所述本地节点为主节点测所述本地节点与所述数据库集群中的其他节点的
情况
判断与其均能若是启动所点的
若否记录警告信息并停止所述数据库集群动。
2.据权利要求1所述的据库集群的自启动方法其中所述启动所述本地节点的
据库步骤之前包括
获取所述数据库集群中的其他节点的类型
判断群中节点若是录警信息
数据库集群的自启动若否执行所述启动所述本地节点的数据库步骤。
3 .据权利要求1所述的据库集群的自启动方法其中所述启动所述本地节点的数
据库之后步骤包括
动所述数据库集群中其他节点的数据库。
4 .据权利要求1所述的据库集群的自启动方法其中述本地节点是否
为主节点步骤之后包括
所述待状待自身的主节
动。
5 .据权利要求4所述的据库集群的自启动方法其中在所述备节点进入等待状态
照预设的间隔时间检测所述备节点数据库的开启情
若所述备节点数据库未开继续按照所述间隔时间进行检
若所述备节点的据库被启,所述备节点的数库与所述主节点的据库进行数
步。
6 .据权利要求5所述的据库集群的自启动方法其中所述对所述备节点的据库
与所述主节点数据库进行数据步的步骤包括
建立所述备节点的数据库与所述主节点的据库的制关而对所述备节点的
据库和所述主节点数据库进行步。
7 .据权利要求1所述的据库集群的自启动方法其中述检测所述本地节点与所
述数据库集群中其他节点的连接情况的步骤包括
获取所述本地节点的群节点信息文件所述集群节点信息文件中获取所述据库
集群中其他节点的连接字符串信息
根据所述连接字符串信息获取所述数据库集群中其他节点的地址
所述其他节点地址与所述其他节点建立连接连接情况。
8.据权利要求7所述的数据库集群的启动方法其中用所述其他节点的
址与所述其他节点建立连接步骤包括
ping命令与所述其他节点建立连接。
9.种机执行被处
器执行时实现根据权利要求1至8任一项所述据库集群的自启动方法。
权 利 要 求 书
1/2
2
CN 116186162 A
2
of 17
免费下载
【版权声明】本文为墨天轮用户原创内容,转载时必须标注文档的来源(墨天轮),文档链接,文档作者等基本信息,否则作者和墨天轮有权追究责任。如果您发现墨天轮中有涉嫌抄袭或者侵权的内容,欢迎发送邮件至:contact@modb.pro进行举报,并提供相关证据,一经查实,墨天轮将立刻删除相关内容。

评论

关注
最新上传
暂无内容,敬请期待...
下载排行榜
Top250 周榜 月榜