暂无图片
暂无图片
暂无图片
暂无图片
暂无图片
数据库日志的离线解析方法、存储介质及设备 _CN116166474A_北京人大金仓信息技术股份有限公司.PDF
51
15页
0次
2023-06-28
免费下载
(19)国家知识产权局
(12)发明专利申请
(10)申请公布号
(43)申请公布日
(21)申请号 202310259064 .2
(22)申请日 2023 .03 .16
(71)申请人 北京人大金仓信息技术股份有限公
地址 100102 北京市朝阳区容达路7号院5
号楼1至3层101内二层201
(72)发明人 王凯龙 冷建全 
(74)专利代理机构 北京智汇东方知识产权代理
事务所(普通合伙) 11391
专利代理师 刘长江
(51)Int.Cl .
G06F
11/14
(2006 .01)
G06F
16/27
(2019 .01)
G06F
9/54
(2006 .01)
(54)发明名称
数据库日志的离线解析方法存储介质及设
(57)摘要
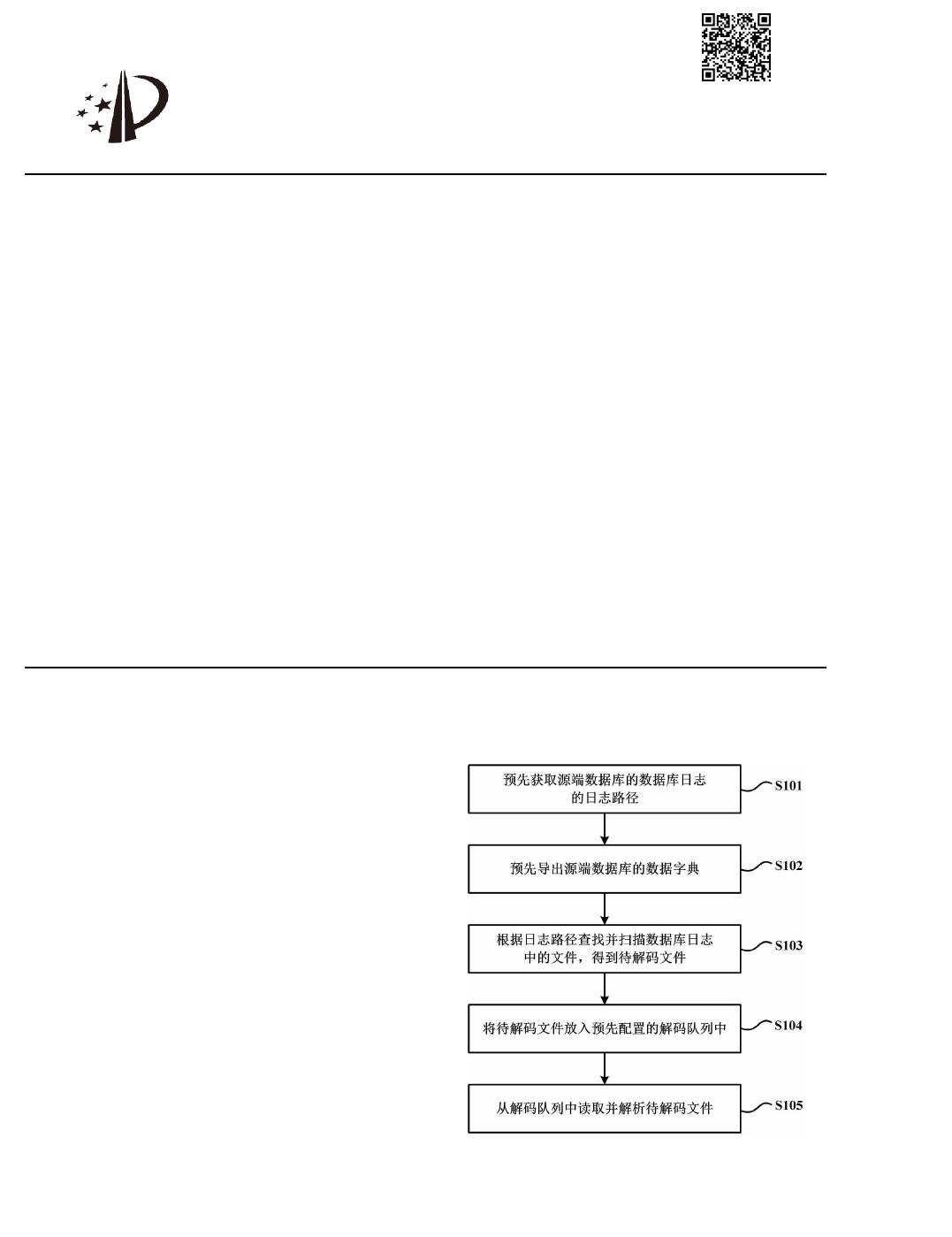
本发明提供了一种数据库日志的离线解析
方法存储介质及设备数据库日志的离线解析
方法包括预先获取源端数据库的数据库日志的
日志路径预先导出源端数据库的数据字典
据日志路径查找并扫描数据库日志中的文件
到待解码文件将待解码文件放入预先配置的解
码队列中从解码队列中读取并解析待解码文
件。通过预先导出源端数据库的数据库日志的日
志路径以及源端数据库的数据字典可以利用预
先导出的日志路径和数据字典在源端数据库无
法被访问的情况下进行数据同步并且利用队列
保证解析的先后顺序符合要求
权利要求书2页 说明书8页 附图4页
CN 116166474 A
2023.05.26
CN 116166474 A
1 .一种数据库日志的离线解析方法包括
预先获取源端数据库的数据库日志的日志路径
预先导出源端数据库的数据字典
根据所述日志路径查找并扫描所述数据库日志中的文件得到待解码文件
将所述待解码文件放入预先配置的解码队列中
从所述解码队列中读取并解析所述待解码文件
2.根据权利要求1所述的数据库日志的离线解析方法其中所述将所述待解码文件放
入预先配置的解码队列中的步骤之前包括
查看所述待解码文件的文件头中记录的文件编号记为当前编号
获取上一个放入所述解码队列中的待解码文件的文件编号记为参照编号
判断所述当前编号是否大于所述参照编号并与所述参照编号邻近若是执行所述将
所述待解码文件放入预先配置的解码队列中的步骤若否检测所述数据库日志中是否存
在大于所述参照编号并与所述参照编号邻近的编号对应的文件
3 .根据权利要求2所述的数据库日志的离线解析方法其中所述检测所述数据库日志
中是否存在所述参照编号对应的文件的步骤之后包括
若所述数据库日志中不存在大于所述参照编号并与所述参照编号邻近的编号对应的
文件跳过大于所述参照编号并与所述参照编号邻近的编号对应的文件
4 .根据权利要求2所述的数据库日志的离线解析方法其中所述检测所述数据库日志
中是否存在所述参照编号对应的文件的步骤包括
遍历所述数据库日志中的所有文件判断是否查找到大于所述参照编号并与所述参照
编号邻近的编号对应的文件若否判定所述数据库日志中不存在大于所述参照编号并与
所述参照编号邻近的编号对应的文件
5 .根据权利要求2所述的数据库日志的离线解析方法其中所述检测所述数据库日志
中是否存在所述参照编号对应的文件的步骤包括
输出告警信息判断是否接收到预设的响应信息若是判定所述数据库日志中不存在
大于所述参照编号并与所述参照编号邻近的编号对应的文件
6 .根据权利要求1所述的数据库日志的离线解析方法其中所述数据库日志包括归档
日志和在线日志
所述根据所述日志路径查找并扫描所述数据库日志中的文件的步骤包括
确定扫描起始文件是否位于所述归档日志若是扫描所述归档日志中文件若否
描所述在线日志中的文件
7 .根据权利要求1所述的数据库日志的离线解析方法其中所述预先导出源端数据库
的数据字典的步骤包括
预先构建内存数据库
在所述内存数据库复刻所述源端数据库的数据字典
8.根据权利要求7所述的数据库日志的离线解析方法其中所述从所述解码队列中读
取并解析所述待解码文件的步骤之后包括
若解析出的数据操作为数据定义操作将所述数据操作应用于所述数据字典
9.一种机器可读存储介质其上存储有机器可执行程序所述机器可执行程序被处理
权 利 要 求 书
1/2
2
CN 116166474 A
2
of 15
免费下载
【版权声明】本文为墨天轮用户原创内容,转载时必须标注文档的来源(墨天轮),文档链接,文档作者等基本信息,否则作者和墨天轮有权追究责任。如果您发现墨天轮中有涉嫌抄袭或者侵权的内容,欢迎发送邮件至:contact@modb.pro进行举报,并提供相关证据,一经查实,墨天轮将立刻删除相关内容。

评论

关注
最新上传
暂无内容,敬请期待...
下载排行榜
Top250 周榜 月榜