暂无图片
暂无图片
暂无图片
暂无图片
暂无图片
46丨解读CRI与容器运行时.pdf
129
9页
0次
2023-08-11
10墨值下载
46 | 解读 CRI 容器运行时
2018-12-07 张磊
深入剖析Kubernetes
进入课程
讲述:张磊
时长 08:33 大小 7.85M
你好,我是张磊。今天我和你分享的主题是:解读 CRI 与 容器运行时。
在上一篇文章中,我为你详细讲解了 kubelet 的工作原理和 CRI 的来龙去脉。在今天这篇
文章中,我们就来进一步地、更深入地了解一下 CRI 的设计与工作原理。
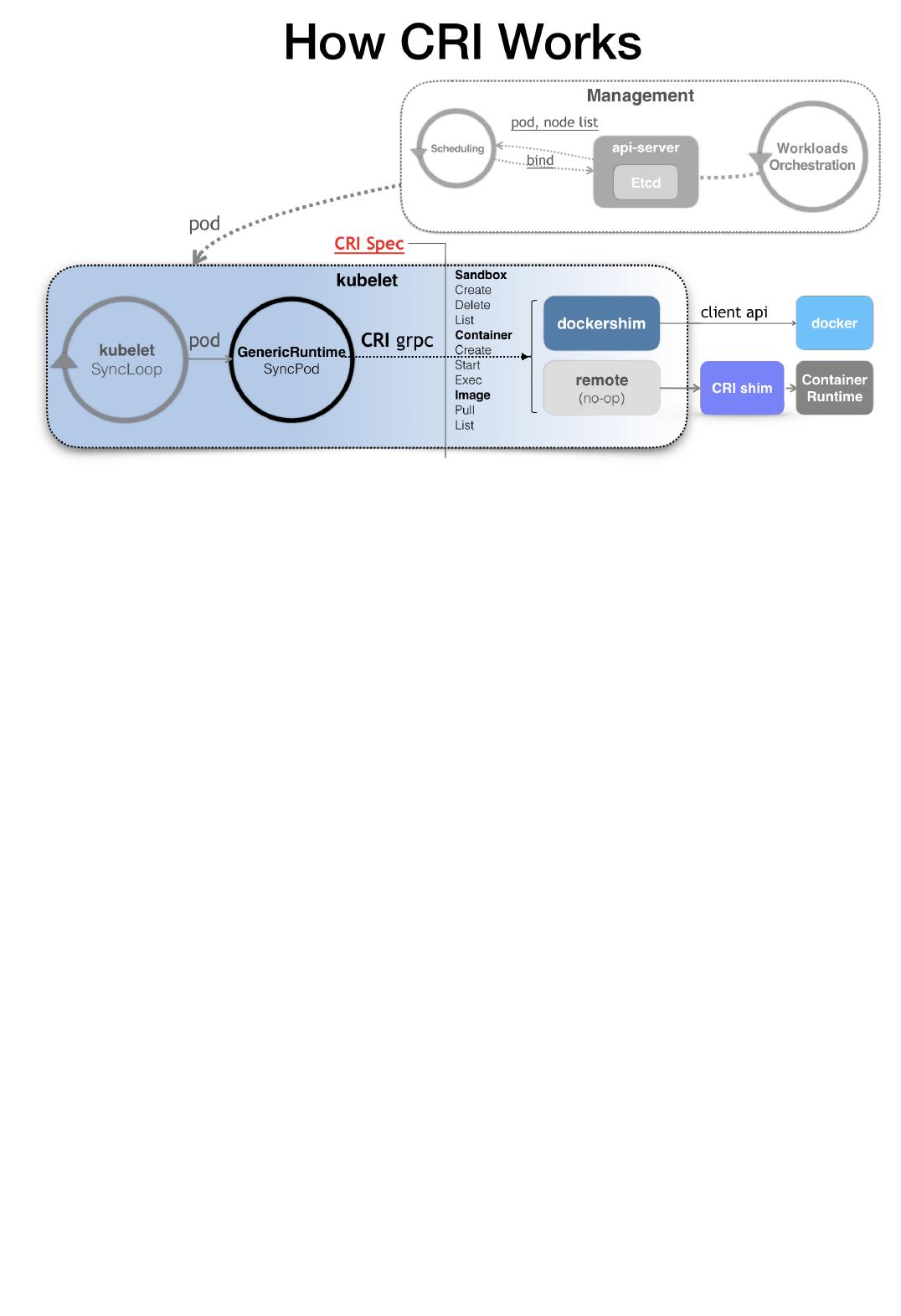
首先,我们先来简要回顾一下有了 CRI 之后,Kubernetes 的架构图,如下所示。
下载APP
在上一篇文章中我也提到了,CRI 机制能够发挥作用的核心,就在于每一种容器项目现在都
可以自己实现一个 CRI shim,自行对 CRI 请求进行处理。这样,Kubernetes 就有了一个
统一的容器抽象层,使得下层容器运行时可以自由地对接进入 Kubernetes 当中。
所以说,这里的 CRI shim,就是容器项目的维护者们自由发挥的“场地”了。而除了
dockershim 之外,其他容器运行时的 CRI shim,都是需要额外部署在宿主机上的。
举个例子。CNCF 里的 containerd 项目,就可以提供一个典型的 CRI shim 的能力,即:
将 Kubernetes 发出的 CRI 请求,转换成对 containerd 的调用,然后创建出 runC 容器。
而 runC 项目,才是负责执行我们前面讲解过的设置容器 Namespace、Cgroups 和
chroot 等基础操作的组件。所以,这几层的组合关系,可以用如下所示的示意图来描述。
of 9
10墨值下载
【版权声明】本文为墨天轮用户原创内容,转载时必须标注文档的来源(墨天轮),文档链接,文档作者等基本信息,否则作者和墨天轮有权追究责任。如果您发现墨天轮中有涉嫌抄袭或者侵权的内容,欢迎发送邮件至:contact@modb.pro进行举报,并提供相关证据,一经查实,墨天轮将立刻删除相关内容。

文档被以下合辑收录

深入剖析Kubernetes(共51篇)
课程介绍 过去几年,以 Docker、Kubernetes 为代表的容器技术已发展为一项通用技术,BAT、滴滴、京东、头条等大厂,都争相把容器和 K8S 项目作为技术重心,试图“放长线钓大鱼”。 但容器技术本身偏向运维,namespace 资源隔离、cgroups 资源限制等概念,对开发者来说,理解起来比较困难。尤其在实施 K8S 落地时,总有一些问题被反复提及,比如: 为什么容器里只能跑“一个进程”? 之前一直用的某个 JVM 参数,在容器里怎么不好使了? 为什么 Kubernetes 不能固定 IP 地址?容器网络连不通,该如何 Debug? K8S 中 StatefulSet 和 Operator 到底什么区别?PV 和 PVC 又该怎么用? 这些问题的答案和原理并不复杂,但很难一两句话解释清楚。因为容器技术涉及操作系统、网络、存储、调度、分布式原理等方方面面的知识,是个名副其实的全栈技术。 而其技术体系里那些“牵一发而动全身”的主线,比如 Linux 进程模型对容器本身的重要意义,“控制器”模式对整个 K8S 项目提纲挈领的作用等等,不会详细展现在 Docker 或 Kubernetes 官方文档中,但它们才是掌握容器技术体系的精髓所在,这也是张磊的《深入剖析 Kubernetes》专栏的核心内容。 张磊花费数月时间,经过多次改版,构建出如今的知识框架,适合所有初学者和进阶容器技术的伙伴,帮你逐层理清容器背后的技术本质与设计思想,并结合对其核心特性的剖析与实践,加深你对容器技术的理解。 本专栏共包括如下四大模块: 1. “白话”容器技术基础:用饶有趣味的解说,梳理容器技术生态的发展脉络,讲述容器技术的来龙去脉与实现原理,让你知其然,并且知其所以然。 2. Kubernetes 集群的搭建与实践:以浅显易懂的语言,讲述 Kubernetes 集群背后的原理,并从 0 开始搭建一套 Kubernetes 集群,带你领略 Kubernetes 集群的“一键安装”。 3. 容器编排与 Kubernetes 核心特性剖析:这个模块从分布式系统设计的视角出发,归纳出这些特性中体现出来的普遍方法,然后再逐一阐述 Kubernetes 项目关于编排、调度和作业管理的各项核心特性。 4. Kubernetes 开源社区与生态:磊哥会带你思考如何同团队一起平衡内外部需求,逐渐成为社区中不可或缺的一员。

评论

关注
最新上传
暂无内容,敬请期待...
下载排行榜
Top250 周榜 月榜