暂无图片
暂无图片
暂无图片
暂无图片
暂无图片
数据离线恢复方法、存储介质及设备_CN116643913A_人大金仓.PDF
135
13页
0次
2023-08-29
免费下载
(19)国家知识产权局
(12)发明专利申请
(10)申请公布号
(43)申请公布日
(21)申请号 202310207861 .6
(22)申请日 2023 .03.03
(71)申请人 北京人大金仓信息技术股份有限公
地址 100102 北京市朝阳区容达路7号院5
号楼1至3层101内二层201
(72)发明人 黄德敏 李翔 
(74)专利代理机构 北京智汇东方知识产权代理
事务所(普通合伙) 11391
专利代理师 陈长山
(51)Int.Cl.
G06F
11/14
(2006 .01)
(54)发明名称
数据离线恢复方法存储介质及设备
(57)摘要
本发明提供了一种数据离线恢复方法存储
介质及设备该数据离线恢复方法包括获取数
据文件中待修复的数据块读取日志文件中与所
述数据块对应的page页的日志记录对所述page
页中待修复的日志记录进行重组修复重组后的
日志记录并写入所述数据文件本发明的优点是
能够数据库服务器不可用的情况下实现数据的
离线恢复增强了数据库的数据恢复能力
权利要求书2页 说明书7页 附图3页
CN 116643913 A
2023.08.25
CN 116643913 A
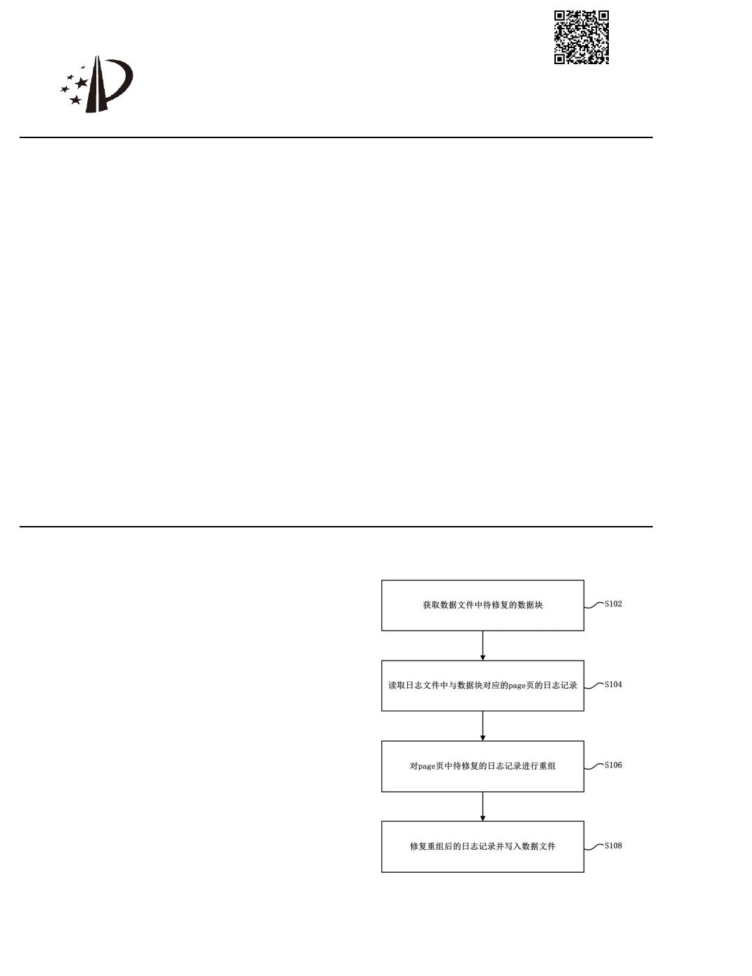
1 .一种数据离线恢复方法包括
获取数据文件中待修复的数据块
读取日志文件中与所述数据块对应的page页的日志记录
对所述page页中待修复的日志记录进行重组
修复重组后的日志记录并写入所述数据文件
2.根据权利要求1所述的数据离线恢复方法其中读取日志文件中与所述数据块对应
的page页的日志记录的步骤包括
根据所述数据块的大小计算page页的偏移量
基于所述偏移量从所述日志文件中查找所述page页
读取所述page页的长度并获取待修复的日志记录
计算所述page页的页面边界
读取所述页面边界内的所有页面
3 .根据权利要求2所述的数据离线恢复方法其中计算所述page页的页面边界的步骤
包括
查找第一条日志记录标记的指针
根据所述数据块的大小计算所述数据文件中的偏移量
基于所述第一条日志记录标记的指针和所述数据文件中的偏移量计算出所述page页
的页面边界
4 .根据权利要求1所述的数据离线恢复方法其中对所述page页中待修复的日志记录
进行重组的步骤包括
根据日志资源类型和日志类型对所述日志记录进行分类
忽略所述日志记录的页头并重组为待写入的数据
5 .根据权利要求4所述的数据离线恢复方法其中
所述日志资源类型包括第一堆类型、第二堆类型和XACT类型
所述日志类型包括增删、热修改确认锁、到位清理页冻结可见锁修改批量
插入、提交和放弃
6 .根据权利要求5所述的数据离线恢复方法其中当所述日志资源类型为第一堆类型
修复重组后的日志记录并写入所述数据文件的步骤包括
若所述日志类型为增则读取所述日志文件中的page页更换所述日志记录的头部信
向所述数据文件中追加数据
若所述日志类型为删则读取所述日志文件中的page页更新xmax和xmin字段
若所述日志类型为改或者热修改则原数据保留更新xmax和xmin字段向所述数据文
件追加新数据
若所述日志类型为确认则根据元组偏移量获取页面标识符获取元组的头部信息
设所述数据块的id和偏移量重设页面中的序列号
若所述日志类型为锁当元组被锁定时清除热更新位重设所述数据块的id和偏移
重设xmax和cmax标记位
若所述日志类型为到位则在其原位置采用新数据覆盖旧数据
7 .根据权利要求5所述的数据离线恢复方法其中当所述日志资源类型为第二堆类型
权 利 要 求 书
1/2
2
CN 116643913 A
2
of 13
免费下载
【版权声明】本文为墨天轮用户原创内容,转载时必须标注文档的来源(墨天轮),文档链接,文档作者等基本信息,否则作者和墨天轮有权追究责任。如果您发现墨天轮中有涉嫌抄袭或者侵权的内容,欢迎发送邮件至:contact@modb.pro进行举报,并提供相关证据,一经查实,墨天轮将立刻删除相关内容。

评论

关注
最新上传
暂无内容,敬请期待...
下载排行榜
Top250 周榜 月榜