暂无图片
暂无图片
暂无图片
暂无图片
暂无图片
数据库所用磁盘的磁盘空间监测方法、存储介质及设备_CN116521477A_人大金仓.PDF
165
20页
0次
2023-08-29
免费下载
(19)国家知识产权局
(12)发明专利申请
(10)申请公布号
(43)申请公布日
(21)申请号 202310430567 .1
(22)申请日 2023 .04 .19
(71)申请人 北京人大金仓信息技术股份有限公
地址 100102 北京市朝阳区容达路7号院5
号楼1至3层101内二层201
(72)发明人 黄理想 尹强 
(74)专利代理机构 北京智汇东方知识产权代理
事务所(普通合伙) 11391
专利代理师 刘长江
(51)Int.Cl .
G06F
11/30
(2006 .01)
(54)发明名称
数据库所用磁盘的磁盘空间监测方法存储
介质及设备
(57)摘要
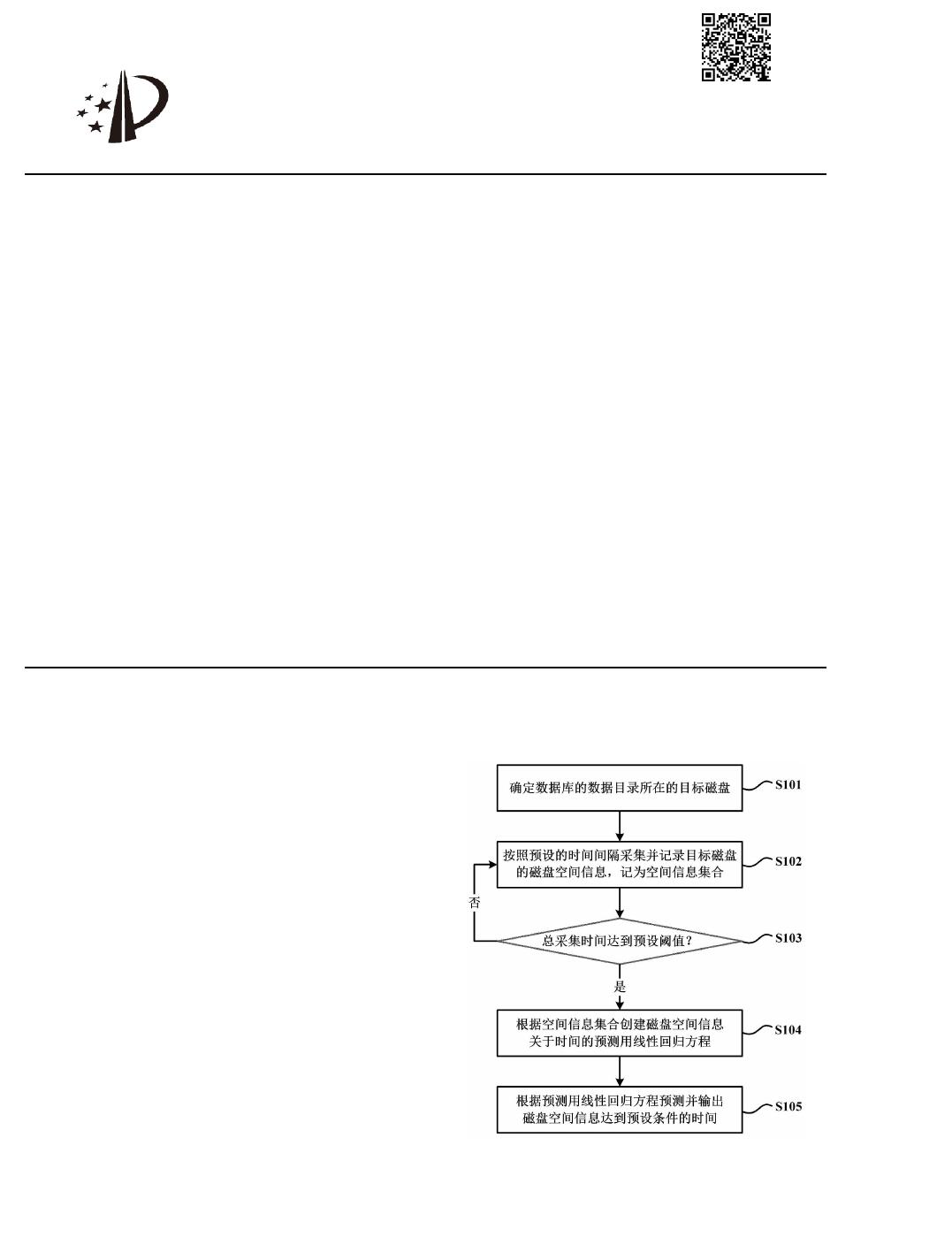
本发明提供了一种数据库所用磁盘的磁盘
空间监测方法存储介质及设备磁盘空间监测
方法包括确定数据库的数据目录所在的目标磁
按照预设的时间间隔采集并记录目标磁盘的
磁盘空间信息记为空间信息集合磁盘空间信
息用于表示磁盘的空间使用情况判断总采集时
间是否达到预设阈值若是根据空间信息集合
创建磁盘空间信息关于时间的预测用线性回归
方程若否继续采集磁盘空间信息根据预测用
线性回归方程预测并输出磁盘空间信息达到预
设条件的时间通过建立磁盘空间信息关于时间
的预测用线性回归方程可预测目标磁盘的使用
情况达到预设情况的大致时间提高磁盘空间监
测的便利性
权利要求书2页 说明书11页 附图6页
CN 116521477 A
2023.08.01
CN 116521477 A
1 .一种数据库所用磁盘的磁盘空间监测方法包括
确定数据库的数据目录所在的目标磁盘
按照预设的时间间隔采集并记录所述目标磁盘的磁盘空间信息记为空间信息集合
所述磁盘空间信息用于表示所述磁盘的空间使用情况
判断总采集时间是否达到预设阈值若是根据所述空间信息集合创建所述磁盘空间
信息关于时间的预测用线性回归方程若否继续采集所述磁盘空间信息
根据所述预测用线性回归方程预测并输出所述磁盘空间信息达到预设条件的时间
2.根据权利要求1所述的数据库所用磁盘的磁盘空间监测方法其中所述根据所述空
间信息集合创建所述磁盘空间信息关于时间的预测用线性回归方程的步骤包括
根据所述空间信息集合创建所述磁盘空间信息关于时间的初步线性回归方程
利用所述初步线性回归方程检测所述空间信息集合中是否存在波动范围超出预置条
件的磁盘空间信息
若是去除所述空间信息集合中波动范围超出预置条件的所述磁盘空间信息利用处
理后的所述空间信息集合创建所述预测用线性回归方程若否将所述初步线性回归方程
作为所述预测用线性回归方程
3 .根据权利要求2所述的数据库所用磁盘的磁盘空间监测方法其中所述利用所述初
步线性回归方程检测所述空间信息集合中是否存在波动范围超出预置条件的磁盘空间信
息的步骤包括
计算所述空间信息集合中所有所述磁盘空间信息的平均值
获取并记录所述空间信息集合中与所述平均值最接近的磁盘空间信息记为参照空间
信息
计算所述空间信息集合中的其他磁盘空间信息与所述参照空间信息的两点之间的斜
记为对照斜率
将所述对照斜率与所述初步线性回归方程的斜率进行比较
若所述对照斜率与所述初步线性回归方程的斜率的差值大于预设值判定所述对照斜
率相应的所述磁盘空间信息的波动范围超出预置条件
4 .根据权利要求2所述的数据库所用磁盘的磁盘空间监测方法其中所述根据所述空
间信息集合创建所述磁盘空间信息关于时间的初步线性回归方程的步骤之前包括
检测所述数据库的数据目录所在的目标磁盘是否发生更换若是去除所述空间信息
集合中更换前的磁盘对应的磁盘空间信息执行根据所述空间信息集合创建所述磁盘空间
信息关于时间的初步线性回归方程的步骤若否执行根据所述空间信息集合创建所述磁
盘空间信息关于时间的初步线性回归方程的步骤
5 .根据权利要求4所述的数据库所用磁盘的磁盘空间监测方法其中在采集并记录所
述目标磁盘的磁盘空间信息的同时采集所述目标磁盘的标识信息
所述检测所述数据库的数据目录所在的目标磁盘是否发生更换的步骤包括
检测所述空间信息集合中的所有所述磁盘空间信息对应所述标识信息是否一致若不
一致判定所述数据库的数据目录所在的目标磁盘发生更换
6 .根据权利要求1所述的数据库所用磁盘的磁盘空间监测方法其中所述磁盘空间信
息为所述目标磁盘的磁盘剩余率所述磁盘剩余率为所述目标磁盘的磁盘空间剩余量与所
权 利 要 求 书
1/2
2
CN 116521477 A
2
of 20
免费下载
【版权声明】本文为墨天轮用户原创内容,转载时必须标注文档的来源(墨天轮),文档链接,文档作者等基本信息,否则作者和墨天轮有权追究责任。如果您发现墨天轮中有涉嫌抄袭或者侵权的内容,欢迎发送邮件至:contact@modb.pro进行举报,并提供相关证据,一经查实,墨天轮将立刻删除相关内容。

评论

关注
最新上传
暂无内容,敬请期待...
下载排行榜
Top250 周榜 月榜