暂无图片
暂无图片
1
暂无图片
暂无图片
暂无图片
羲和(Halo)数据库——DBMS_SQL浅尝.docx
78
17页
0次
2024-01-16
免费下载
羲和(Halo)数据库——DBMS_SQL 浅尝
Halo使 DBMS_SQL
ORACLE 使
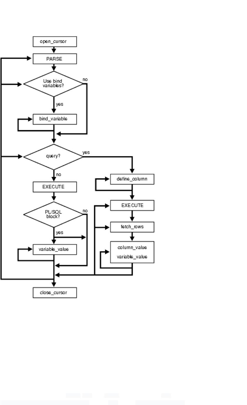
一、DBMS_SQL
DBMS_SQL ORACLE SQL使 DDL DML
DBMS_SQL
使 DBMS_SQL ORACLE
OPEN_CURSOR SQL OPEN_CURSOR
使 CLOSE_CURSOR
c := DBMS_SQL.OPEN_CURSOR;
PARSE SQL
DBMS_SQL.PARSE(c, 'INSERT INTO tab VALUES (:bnd1, :bnd2) ' ||
'RETURNING c1*c2 INTO :bnd3', DBMS_SQL.NATIVE);
BIND_VARIABLE SQL
DBMS_SQL.BIND_VARIABLE(c, 'bnd1', c1);
BIND_ARRAY SQL
DBMS_SQL.BIND_ARRAY(c, 'bnd3', r);
DEFINE_COLUMN SELECT
DBMS_SQL.DEFINE_COLUMN(source_cursor, 1, id_var);
EXECUTE SQL
n := DBMS_SQL.EXECUTE(c);
FETCH_ROWS
IF DBMS_SQL.FETCH_ROWS(source_cursor)>0 THEN
-- get column values of the row
EXECUTE_AND_FETCH SQL
r := DBMS_SQL.EXECUTE_AND_FETCH(c);
VARIABLE_VALUE RETURNING SQL
DBMS_SQL.VARIABLE_VALUE(c, 'bnd3', r);
COLUMN_VALUE
DBMS_SQL.COLUMN_VALUE(c, 1, some_dnames);
CLOSE_CURSOR
DBMS_SQL.CLOSE_CURSOR(c);
使Halo DBMS_SQL
二、环境准备
Halo ORACLE test_db ORACLE
of 17
免费下载
【版权声明】本文为墨天轮用户原创内容,转载时必须标注文档的来源(墨天轮),文档链接,文档作者等基本信息,否则作者和墨天轮有权追究责任。如果您发现墨天轮中有涉嫌抄袭或者侵权的内容,欢迎发送邮件至:contact@modb.pro进行举报,并提供相关证据,一经查实,墨天轮将立刻删除相关内容。

评论

关注
最新上传
暂无内容,敬请期待...
下载排行榜
Top250 周榜 月榜