暂无图片
暂无图片
暂无图片
暂无图片
暂无图片
CN202310218395.1-数据库系统的数据同步方法、存储介质及设备.PDF
16
17页
0次
2024-03-20
免费下载
(19)国家知识产权局
(12)发明专利申请
(10)申请公布号
(43)申请公布日
(21)申请号 202310218395 .1
(22)申请日 2023 .03 .08
(71)申请人 北京人大金仓信息技术股份有限公
地址 100102 北京市朝阳区容达路7号院5
号楼1至3层101内二层201
(72)发明人 王凯龙 
(74)专利代理机构 北京智汇东方知识产权代理
事务所(普通合伙) 11391
专利代理师 陈长山
(51)Int.Cl .
G06F
16/27
(2019 .01)
G06F
16/23
(2019 .01)
(54)发明名称
数据库系统的数据同步方法存储介质及设
(57)摘要
本发明提供了一种数据库系统的数据同步
方法存储介质及设备数据库系统包括多个数
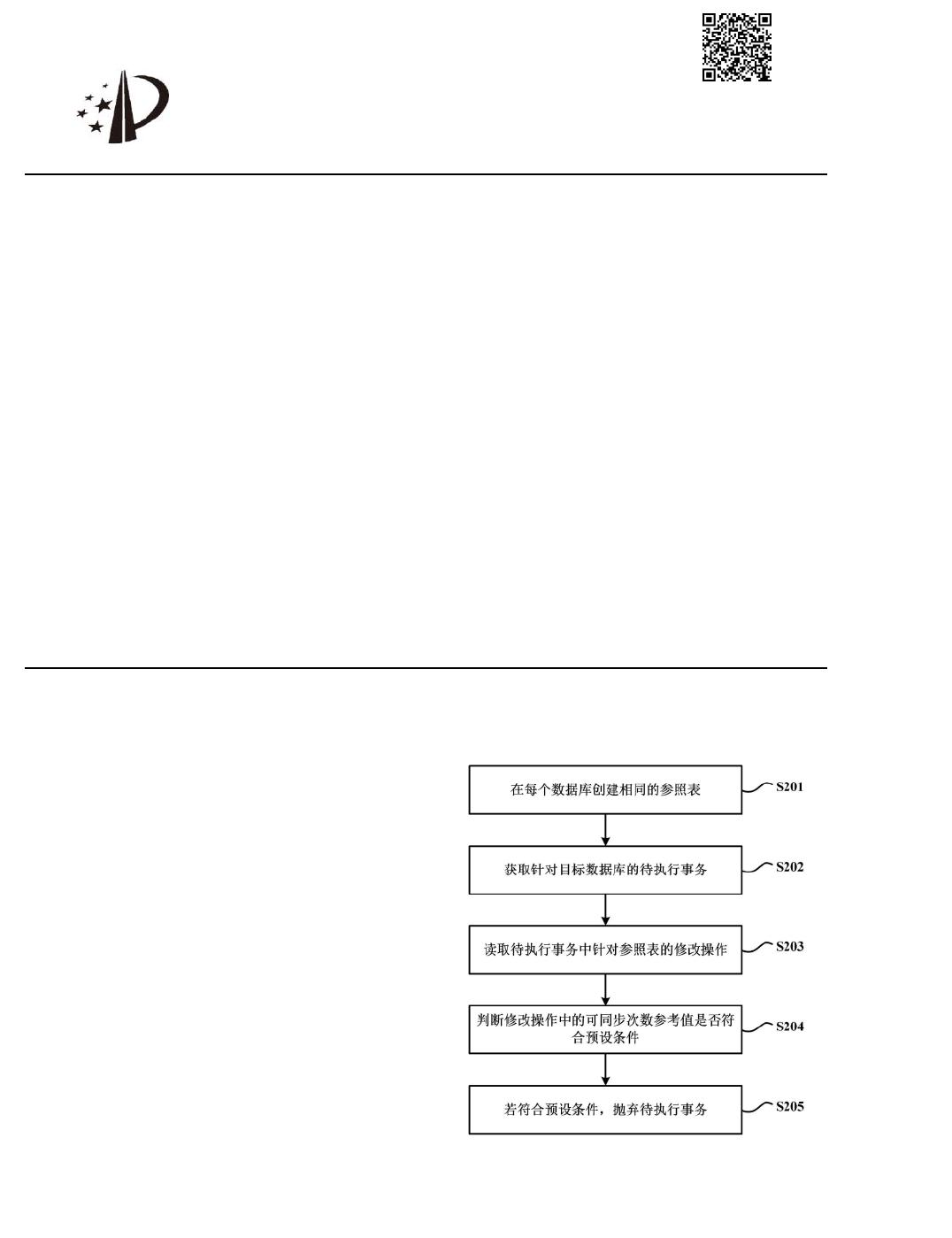
据库数据同步方法包括在每个数据库创建相
同的参照表参照表用于记录某一事务的可同步
数参考值获取针对目标数据库的待执行事
目标数据库为每两个数据库在数据同步过程
中待写入数据的一方读取待执行事务中针对参
照表的修改操作修改操作用于修改参照表中记
录的可同步次数参考值判断修改操作中的可同
步次数参考值是否符合预设条件若符合预设条
抛弃待执行事务也就是说当可同步次数参
考值符合预设条件无需再将这个事务同步到当
前的目标数据库从而能够打断循环同步减小
数据库系统资源浪费
权利要求书2页 说明书10页 附图4页
CN 116069867 A
2023.05.05
CN 116069867 A
1 .种数系统的据同库系包括所述据同
方法包括
在每个所述数据库创建同的照表所述参照表用于记录某一事务的可同步次数
考值
对目库的执行其中述目库为个所在数
同步过程中待写入数的一方
读取所述待执行事务中针对所述参照表的修改操作所述修改操作用于修改所述参照
表中记录的可同步次数参考值
判断述修作中可同步次参考否符若符设条
所述待执行事务。
2.据权利要求1所述的据库统的步方法其中述读取所述待执行事务
中针对所述参照表的修改操作的步骤之前包括
判断待执务是针对照表的修改执行取所
待执行事务中针对所述参照表的修改操作的步骤
据所执行生成在所事务针对照表的
初始修改操作所述初始修改操于将所述参照表中步次数参考值修改为预设
始值
将所述执行事务同步到所述目标数据库。
3 .据权利要求2所述的据库系统的数据同步方法所述判断所述修改作中
的同次数是否符合预设条件的步骤之包括
不符设条整所修改作中的可同步次使所述作中
的同次数参考值按固定频率向所述预设条件靠近
将所述待执行事务同步到所述目标数据库。
4 .据权利要求3所述的数据库系统的数据同步方法其中所述预设初始值为整数
所述调整所述修改操作中的可次数参考值的步骤包括
按照第一预设固定值减小所述修改操作中的可同步次数参考值
述预小于第一设阈第一设阈预设
第一预设固定值×(所述数据库系统的数据库数2)
5 .据权利要求4所述的据库系统的数据同步方法所述预设初始值等于所
数据库系统的数据库数减二
所述调整所述修改操作中的可次数参考值的步骤包括
将所述修操作中的次数参考值减1
所述第一预设阈值为0。
6 .权利要求3所述数据库系统数据同步方法所述预设初始值为整数
所述调整所述修改操作中的可次数参考值的步骤包括
按照第二预设固定值增大所述修改操作中的可同步次数参考值
述预为大第二设阈第二设阈预设值+
第二预设固定值×(所述数据库系统的数据库数2)
7 .据权利要求6所述的数据库统的数步方法其中所述预设初始值为1
权 利 要 求 书
1/2
2
CN 116069867 A
2
of 17
免费下载
【版权声明】本文为墨天轮用户原创内容,转载时必须标注文档的来源(墨天轮),文档链接,文档作者等基本信息,否则作者和墨天轮有权追究责任。如果您发现墨天轮中有涉嫌抄袭或者侵权的内容,欢迎发送邮件至:contact@modb.pro进行举报,并提供相关证据,一经查实,墨天轮将立刻删除相关内容。

评论

关注
最新上传
暂无内容,敬请期待...
下载排行榜
Top250 周榜 月榜