暂无图片
暂无图片
暂无图片
暂无图片
暂无图片
CN202210944105.7-数据库处理查询语句的方法、存储介质与计算机设备.PDF
17
14页
0次
2024-03-20
免费下载
(19)国家知识产权局
(12)发明专利申请
(10)申请公布号
(43)申请公布日
(21)申请号 202210944105.7
(22)申请日 2022.08 .05
(71)申请人 北京人大金仓信息技术股份有
地址 100102 北京市朝阳区容达路7号院5
号楼1至3层101内二层201
(72)发明人 毕东 范国腾 
(74)专利代理机构 北京智汇东方知识产权代理
事务所(普通合伙) 11391
专利代理师 刘长江
(51)Int.Cl.
G06F
16/242
(2019 .01)
(54)发明
数据库处理查询语句方法存储介质与计
算机设备
(57)摘要
种数句的
质与其中
获取库的询语判断询语句是
含统计非重复结果若是判断
询操作针对的数据列是否满足预设的优化条件
对查询操作进
库的
划。本发加逻
在符件的询操作变
为等价操而提高查询性能。经过实际验证
在满足优化条件的场景下数据处理性能得
到了极大的提升。
权利要求书2页 说明书6页 附图5页
CN 115328939 A
2022.11.11
CN 115328939 A
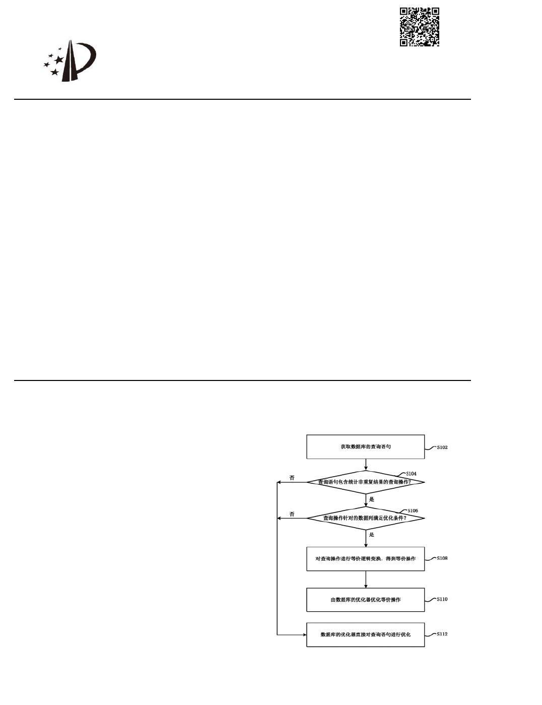
1 .一种数据库处理方法包括
获取所述数据库的查询语句
断所述查询语句是否包含统计非重复结果询操作
若是所述查询操作针对的数据列是否满足预设优化条件
若是对所述查询操作进行等价逻辑变换得到等价操作
由所述数据库优化器优化所述等价操生成执行计划。
2.据权利要求1所述的库处理询语句的方法其中所述获取所述库的查
询语句的步骤包括
接受对所述数据库作语句
操作语句是否包含选择查询
若是则提取包含所述选择查询作为所述查询语句。
3 .据权利要求1所述的库处理询语所述述查询语句是
否包含统计非重复结果询操作步骤包括
询语句进析结含以
多项所述查询语视图所述查询语句所述询语句询或者所述查询语
中嵌子查
断所述分析结果是否时包含计数函数以及非重询操作的关键字
若是则确定所述查询语句包含计非重复结果询操作。
4 .据权利要求3所述的库处理询语句的方法其中所述对所询操作进行
等价逻辑变换步骤包括
新建子查或者视图替换所述查询操作数据表
设置所述子查或者所述图的聚集函数参数为否
将所述数据列投影至所述子查询或者所述视作为投影列
将所述非重复查询操作转换为分组聚集子查询
更新所述分组聚集子查列位置信息。
5 .根据权利要求4所述的数据库处理查询语句的方法其中
所述非重复查询操作的关键词为distinct述分组聚集子查询函数为group by。
6 .据权利要求3所述的库处理询语判断所述询操作针
据列是否满足预设优化条件的步骤包括
所述数据列数据重复度是否在预设的阈值范围内
若是则确定所述数据列满足所述优化条件。
7 .根据权利要求6所述的数据库处理查询语句方法其中
所述阈值范围设置为60%到100%。
8.根据权利要求1所述据库处理查询语句方法其中
在所询语句不重复果的询操作或对的据列
足所述优化条件的情况下由所述数据库优化器直接对查询语句进行优化。
9.种机读存序被
器执行时实现根据权利要求1至8任一项所述据库处理查询语句方法。
10 .一种计算机设备括存储器处理及存在所述存储器上并在所述处器上
权 利 要 求 书
1/2
2
CN 115328939 A
2
of 14
免费下载
【版权声明】本文为墨天轮用户原创内容,转载时必须标注文档的来源(墨天轮),文档链接,文档作者等基本信息,否则作者和墨天轮有权追究责任。如果您发现墨天轮中有涉嫌抄袭或者侵权的内容,欢迎发送邮件至:contact@modb.pro进行举报,并提供相关证据,一经查实,墨天轮将立刻删除相关内容。

评论

关注
最新上传
暂无内容,敬请期待...
下载排行榜
Top250 周榜 月榜