暂无图片
暂无图片
暂无图片
暂无图片
暂无图片
CN202310640009.8-数据库查询语句的查询方法、存储介质及设备.PDF
23
19页
0次
2024-03-20
免费下载
(19)国家知识产权局
(12)发明专利申请
(10)申请公布号
(43)申请公布日
(21)申请号 202310640009 .8
(22)申请日 2023 .05 .31
(71)申请人 北京人大金仓信息技术股份有限公
地址 100102 北京市朝阳区容达路7号院5
号楼1至3层101内二层201
(72)发明人 李国节 王建华 冷建全 
(74)专利代理机构 北京智汇东方知识产权代理
事务所(普通合伙) 11391
专利代理师 刘长江
(51)Int.Cl.
G06F
16/242
(2019 .01)
G06F
8/41
(2018 .01)
(54)发明名称
数据库查询语句的查询方法存储介质及设
(57)摘要
本发明提供了一种数据库查询语句的查询
方法存储介质及设备数据库查询语句的查询
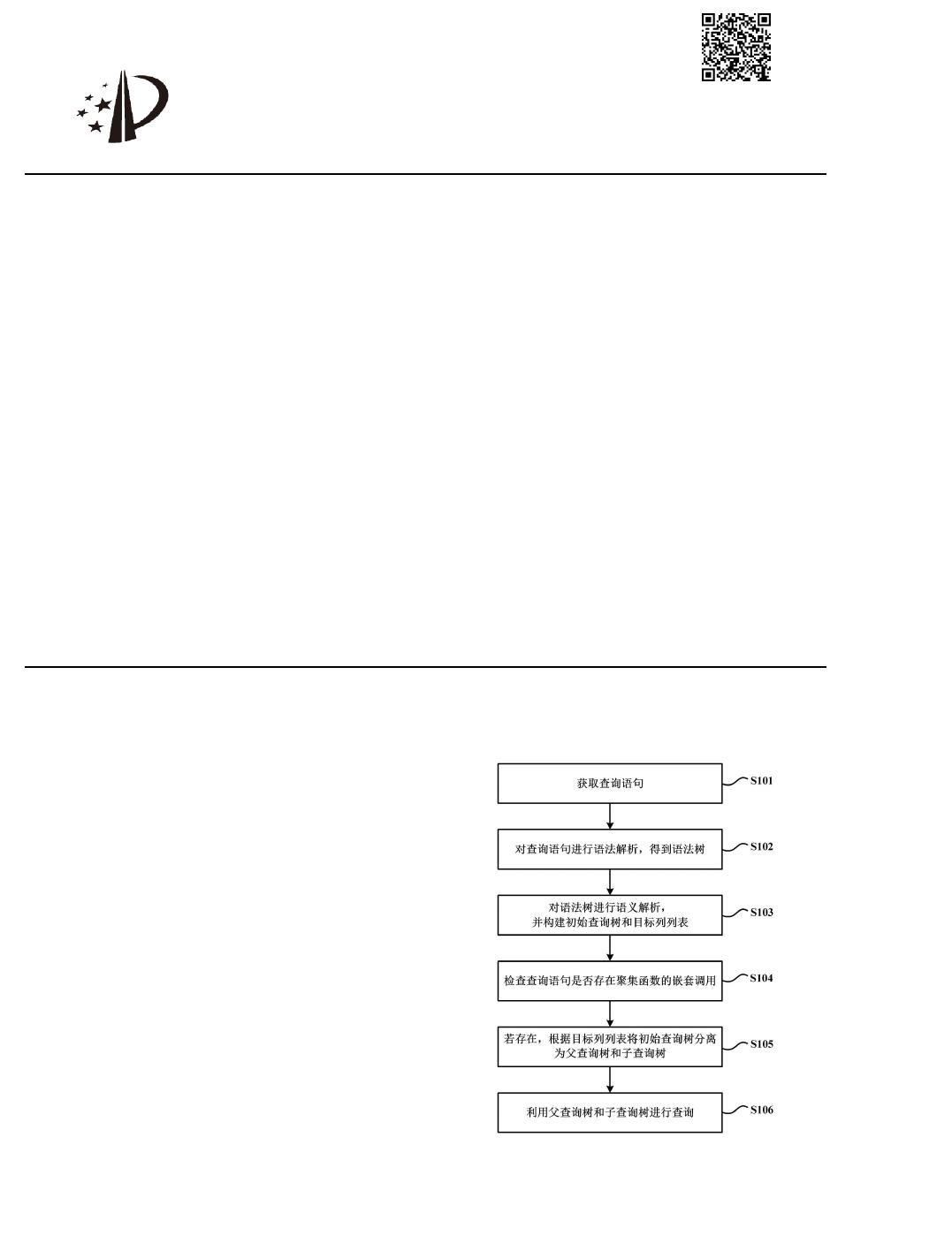
方法包括获取查询语句对查询语句进行语法
解析得到语法树对语法树进行语义解析并构
建初始查询树和目标列列表检查查询语句是否
存在聚集函数的嵌套调用若存在根据目标列
列表将初始查询树分离为父查询树和子查询树
利用父查询树和子查询树进行查询利用对查询
树分层的方式实现对预设形式的查询语句的查
使得服务器能够处理简化后的带有嵌套调用
的聚集函数的查询语句从而简化了带有嵌套调
用的聚集函数的查询语句的编写过程有助于提
高编写效率
权利要求书2页 说明书9页 附图7页
CN 116610697 A
2023.08.18
CN 116610697 A
1 .一种数据库查询语句的查询方法包括
获取查询语句
对所述查询语句进行语法解析得到语法树
对所述语法树进行语义解析并构建初始查询树和目标列列表
检查所述查询语句是否存在聚集函数的嵌套调用
若存在根据所述目标列列表将所述初始查询树分离为父查询树和子查询树
利用所述父查询树和所述子查询树进行查询
2.根据权利要求1所述的数据库查询语句的查询方法其中所述对所述语法树进行语
义解析的步骤包括
检查所述查询语句的目标列表达式是否存在聚集函数的嵌套调用若存在记录标记
信息
所述检查所述查询语句是否存在聚集函数的嵌套调用的步骤包括
根据所述标记信息判断所述查询语句是否存在聚集函数的嵌套调用
3 .根据权利要求2所述的数据库查询语句的查询方法其中所述对所述语法树进行语
义解析的步骤还包括
将查询语句中的FROM子句的表达式引用的表添加到所述初始查询树中
将所述目标列表达式添加到所述目标列列表中标记为输出目标列
4 .根据权利要求3所述的数据库查询语句的查询方法其中在所述查询语句存在第一
预设种类的子句的条件下所述对所述语法树进行语义解析的步骤还包括
将所述查询语句语句中的所述第一预设种类的子句的表达式添加到所述目标列列表
并标记为非输出目标列
5 .根据权利要求4所述的数据库查询语句的查询方法其中所述第一预设种类的子句
包括ORDER BY子句GROUP BY子句和OVER子句
6 .根据权利要求5所述的数据库查询语句的查询方法其中所述根据所述目标列列表
将所述初始查询树分离为父查询树和子查询树的步骤包括
构建新的查询树作为所述父查询树将所述初始查询树作为所述子查询树添加到所述
父查询树中
遍历所述子查询树对应的目标列列表中的表达式判断所述表达式是否为输出目
若是将所述表达式添加到所述父查询树的目标列列表中
若否判断所述表达式是否属于GROUP BY子句若是将所述表达式保留在所述子查询
树的目标列列表中若否删除所述表达式
在所述子查询树对应的目标列列表中的表达式遍历完成后遍历所述父查询树的目标
列列表中的表达式检查所述父查询树的目标列列表中的表达式是否含有聚集函数作为的
参数若是将所述参数回推至所述子查询树的目标列列表中
7 .根据权利要求2所述的数据库查询语句的查询方法其中在所述查询语句存在第二
预设种类的子句的条件下所述对所述语法树进行语义解析的步骤还包括
检查所述第二预设种类的子句的表达式是否符合预设要求若存在不符合预设要求的
子句输出错误信息。
8.根据权利要求7所述的数据库查询语句的查询方法其中所述第二预设种类的子句
权 利 要 求 书
1/2
2
CN 116610697 A
2
of 19
免费下载
【版权声明】本文为墨天轮用户原创内容,转载时必须标注文档的来源(墨天轮),文档链接,文档作者等基本信息,否则作者和墨天轮有权追究责任。如果您发现墨天轮中有涉嫌抄袭或者侵权的内容,欢迎发送邮件至:contact@modb.pro进行举报,并提供相关证据,一经查实,墨天轮将立刻删除相关内容。

评论

关注
最新上传
暂无内容,敬请期待...
下载排行榜
Top250 周榜 月榜