暂无图片
暂无图片
暂无图片
暂无图片
暂无图片
CN202211678016.9-数据库的访问控制方法、存储介质与计算机设备.PDF
15
11页
0次
2024-03-20
免费下载
(19)国家知识产权局
(12)发明专利申请
(10)申请公布号
(43)申请公布日
(21)申请号 202211678016 .9
(22)申请日 2022 .12.26
(71)申请人 北京人大金仓信息技术股份有限公
地址 100102 北京市朝阳区容达路7号院5
号楼1至3层101内二层201
(72)发明人 车晓瑶 冷建全 王建华 
(74)专利代理机构 北京智汇东方知识产权代理
事务所(普通合伙) 11391
专利代理师 刘长江
(51)Int.Cl .
G06F
21/60
(2013 .01)
G06F
16/22
(2019 .01)
G06F
16/21
(2019 .01)
(54)发明名称
数据库的访问控制方法存储介质与计算机
设备
(57)摘要
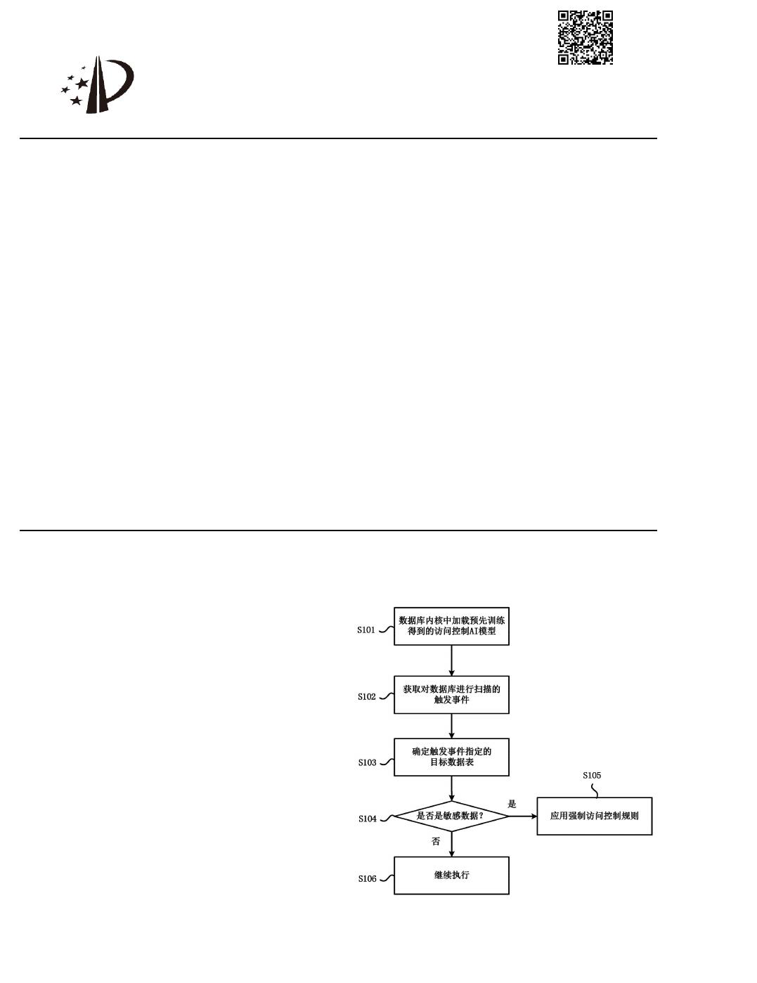
本发明提供了一种数据库的访问控制方法
存储介质与计算机设备其中上述方法包括
数据库内核中加载预先训练得到的访问控制AI
模型访问控制AI模型用于识别敏感数据获取
对数据库进行数据扫描的触发事件并确定触发
事件指定的目标数据表使用访问控制AI模型对
目标数据表进行逐列判断以确定目标数据表中
具有敏感数据特征的列对具有敏感数据特征的
列配置强制访问控制策略本发明的方案通过访
问控制AI模型实现了数据库的自动识别敏感数
并自动应用对应的制访问制规则的目
减少了人工对数据库的操作提高了数据库
的执行效率及数据库使用的便利性同时也
避免了数据库中敏感数据的泄露提高了数据库
的安全性
权利要求书2页 说明书6页 附图2页
CN 116028949 A
2023.04.28
CN 116028949 A
1 .一种数据库的访问控制方法包括
在所述数据库内核中加载预先训练得到的访问控制AI模型所述访问控制AI模型用于
识别敏感数据
获取对所述数据库进行数据扫描的触发事件确定所述触发事件指定的目标数据
使用所述访问控制AI模型对所述目标数据表进行逐列判断确定所述目标数据表中
具有敏感数据特征的列
对所述具有敏感数据特征的列配置强制访问控制策略
2.根据权利要求1所述的数据库的访问控制方法其中所述访问控制AI模型的训练步
骤包括
获取样本数据所述样本数据包括敏感数据样本和非敏感数据样本
将所述样本数据通过深度学习算法模型进行训练生成所述访问控制AI模型
3 .根据权利要求2所述的数据库的访问制方法其中所述获取样本数据的步骤包
对数据库中的数据按照敏感规则筛选为敏感数据和非敏感数据并进行采集
4 .根据权利要求3所述的数据库的访问控制方法其中所述进行采集的步骤之后还包
按照数据库中敏感数据模拟生成的敏感数据样本
将非敏感数据标识为非敏感数据样本
5 .根据权利要求1所述的数据库的访问控制方法其中
所述对所述数据库进行数据扫描的触发事件包括
预先设置数据扫描周期的定时事件和/或
手动触发事件
6 .根据权利要求1所述的数据库的访问控制方法其中所述确定所述触发事件指定的
目标数据表的步骤包括
扫描数据库中用户表的每一列提取所述用户表的信息
通过所述访问控制AI模型进行判断是否为目标数据表
7 .根据权利要求6所述的数据库的访问控制方法其中
所述用户表的信息包括
目标数据表中每一列的数据
目标数据表中每一列数据元信息
8.根据权利要求1所述的数据库的访问控制方法其中所述对所述具有敏感数据特征
的列配置强制访问控制策略的步骤之后包括
判断用户所要访问的目标数据是否存在强制访问控制策略
若是则查询所述用户的权限是否匹配所述强制访问控制策略
若匹配则允许所述用户访问所述目标数据
9.一种机器可读存储介质其上存储有机器可执行程序所述机器可执行程序被处理
器执行时实现根据权利要求1至8任一项所述的数据库的访问控制方法方法
10.一种计算机设备包括存储器处理器及存储在所述存储器上并在所述处理器上运
权 利 要 求 书
1/2
2
CN 116028949 A
2
of 11
免费下载
【版权声明】本文为墨天轮用户原创内容,转载时必须标注文档的来源(墨天轮),文档链接,文档作者等基本信息,否则作者和墨天轮有权追究责任。如果您发现墨天轮中有涉嫌抄袭或者侵权的内容,欢迎发送邮件至:contact@modb.pro进行举报,并提供相关证据,一经查实,墨天轮将立刻删除相关内容。

评论

关注
最新上传
暂无内容,敬请期待...
下载排行榜
Top250 周榜 月榜