暂无图片
暂无图片
暂无图片
暂无图片
暂无图片
CN202310087410.3-数据库操作语句的错误诊断方法、存储介质及设备.PDF
17
17页
0次
2024-03-20
免费下载
(19)国家知识产权局
(12)发明专利申请
(10)申请公布号
(43)申请公布日
(21)申请号 202310087410 .3
(22)申请日 2023 .01 .29
(71)申请人 北京人大金仓信息技术股份有限公
地址 100102 北京市朝阳区容达路7号院5
号楼1至3层101内二层201
(72)发明人 韩慧敏 李楠 
(74)专利代理机构 北京智汇东方知识产权代理
事务所(普通合伙) 11391
专利代理师 刘长江
(51)Int.Cl .
G06F
11/07
(2006 .01)
G06F
9/50
(2006 .01)
(54)发明名称
数据库操作语句的错误诊断方法存储介质
及设备
(57)摘要
本发明提供了一种数据库操作语句的错误
诊断方法存储介质及设备错误诊断方法包括
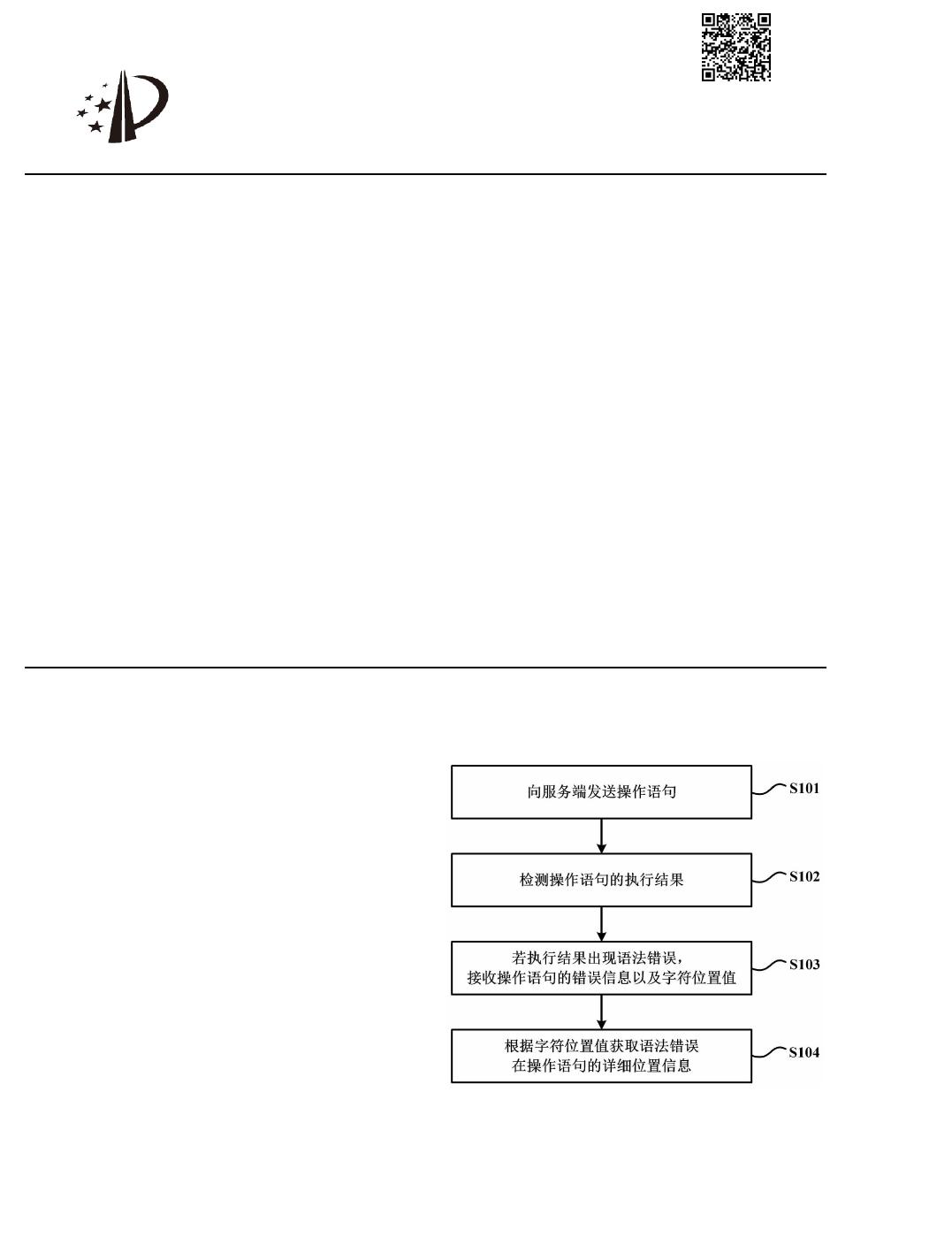
向服务端发送操作语句检测操作语句的执行结
若执行结果出现语法错误接收操作语句的
错误信息以及字符位置值字符位置值用于标识
语法错误相对于操作语句整体所在的字符数
据字符位置值获取语法错误在操作语句的详细
位置信息详细位置信息至少包括语法错误相对
于操作语句的所在行数也就是说先使数据库
服务端对错误位置进行初步识别得到错误的初
步位置客户端对初步的错误位置进行进一步处
从而得到错误的详细位置因此能够向用户
传递更加准确的错误位置从而便于用户更快地
定位到错误
权利要求书2页 说明书8页 附图6页
CN 116166461 A
2023.05.26
CN 116166461 A
1 .一种数据库操作语句的错误诊断方法包括
向服务端发送操作语句
检测所述操作语句的执行结果
若所述执行结果出现语法错误接收所述操作语句的错误信息以及字符位置值所述
字符位置值用于标识所述语法错误相对于所述操作语句整体所在的字符数
根据所述字符位置值获取所述语法错误在所述操作语句的详细位置信息所述详细位
置信息至少包括所述语法错误相对于所述操作语句的所在行数
2.根据权利要求1所述的数据库操作语句的错误诊断方法其中所述根据所述字符位
置值获取所述语法错误在所述操作语句的详细位置信息的步骤包括
获取所述操作语句的语句内容
由所述语句内容的首字符开始对所述语句内容的字符进行计数并记录字符计数值
计数过程中识别所述语句内容中的换行符并记录将要进行计数的行数
直至所述字符计数值等于所述字符位置值获取所述字符计数值对应的字符相对于所
述操作语句的所在行数从而确定所述语法错误所在行数
3 .根据权利要求2所述的数据库操作语句的错误诊断方法其中所述记录将要进行计
数的行数的步骤之后包括
对每一行的字符另外进行计数并记录字符在所在行的字符序数
所述获取所述字符计数值对应的字符相对于所述操作语句的所在行数的步骤之后包
根据所述字符序数获取所述字符计数值对应的字符在所在行的位置
4 .根据权利要求1所述的数据库操作语句的错误诊断方法其中所述检测所述操作语
句的执行结果的步骤之后包括
判断所述执行结果是否出错若是获取出错的错误种类根据错误种类对错误进行处
若否获取执行结果的成功状态信息
5 .根据权利要求4所述的数据库操作语句的错误诊断方法其中所述根据错误种类对
错误进行处理的步骤包括
判断所述错误种类是否为语法错误若是执行所述接收所述操作语句的错误信息以
及字符位置值的步骤若否接收错误信息。
6 .根据权利要求4所述的数据库操作语句的错误诊断方法其中所述获取执行结果的
成功状态信息的步骤之后包括
对外展示所述成功状态信息
7 .根据权利要求1所述的数据库操作语句的错误诊断方法其中所述根据所述字符位
置值获取所述语法错误在所述操作语句的详细位置信息的步骤之后包括
给出所述语法错误的修改意见
8.根据权利要求1所述的数据库操作语句的错误诊断方法其中所述根据所述字符位
置值获取所述语法错误在所述操作语句的详细位置信息的步骤之后包括
对外展示所述错误信息和所述详细位置信息
9.一种机器可读存储介质其上存储有机器可执行程序所述机器可执行程序被处理
器执行时实现根据权利要求1至8任一项所述的数据库操作语句的错误诊断方法
权 利 要 求 书
1/2
2
CN 116166461 A
2
of 17
免费下载
【版权声明】本文为墨天轮用户原创内容,转载时必须标注文档的来源(墨天轮),文档链接,文档作者等基本信息,否则作者和墨天轮有权追究责任。如果您发现墨天轮中有涉嫌抄袭或者侵权的内容,欢迎发送邮件至:contact@modb.pro进行举报,并提供相关证据,一经查实,墨天轮将立刻删除相关内容。

评论

关注
最新上传
暂无内容,敬请期待...
下载排行榜
Top250 周榜 月榜