暂无图片
暂无图片
暂无图片
暂无图片
暂无图片
CN202211248238.7-数据库同步过程的数据校验方法、存储介质与设备.PDF
16
13页
0次
2024-03-20
免费下载
(19)国家知识产权局
(12)发明专利申请
(10)申请公布号
(43)申请公布日
(21)申请号 202211248238 .7
(22)申请日 2022 .10 .12
(71)申请人 北京人大金仓信息技术股份有
地址 100102 北京市朝阳区容达路7号院5
号楼1至3层101内二层201
(72)发明人 魏乾 王凯龙 
(74)专利代理机构 北京智汇东方知识产权代理
事务所(普通合伙) 11391
专利代理师 刘哲莉
(51)Int.Cl .
G06F
16/27
(2019 .01)
G06F
16/23
(2019 .01)
(54)发明
数据步过程的数据校验方法存储介
与设备
(57)摘要
种数库同
校验方法存储介质与设备数据校验方法包括
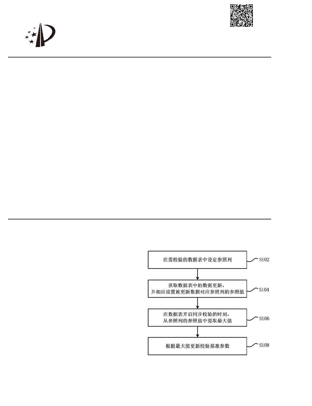
在需校验的数据表中设定参照列获取所述数
表中的数据更新并相应设置被更新数据对应的
所述参照列的参照值使得所述参照照值
与更相对
所述数据表开步校验的时从所述参照列
照值提取本次
述最大值更新校验基准参所述校验基准参数
确定同步校验的范围因此在校验过程中
仅能定的
每次新的
效地降低了校验时间助于提高校验效率。
权利要求书1页 说明书7页 附图4页
CN 115599861 A
2023.01.13
CN 115599861 A
1 .一种数据库步过程据校验方法包括
校验的数据表中设定参照列
表中相应被更新数应的照列的照值
使得所述参照列照值与更新时间对应并且随更新时间而增大
在所述数据表开步校验的时从所述参照列照值提取最大值
在本值更新校验基参数用于定同
校验的范围。
2 .据权利要求1所述的库同步过程的据校验方法其中校验基准参数
括第一校验基准值和第二校验基准值所述根据所述最大值更新校验基准值步骤包括
较所第一校基准和所述第二校验基准值使用所述最大替换所述一校
基准值和所述第二校验基准值中较小一个。
3 .据权利要求2所述的库同步过程的据校验方法所述据表进行同
步校验步骤包括
列的照值第一于所
值所对应据进行校验。
4 .根据权利要求2所述的库同步过程的据校验方法所述据表进行同
步校验步骤包括
列的照值第一准值第二
的数据进行校验。
5 .据权利要求1所述的库同步程的据校验方法述校验基准参
括参考值所述根据所述最大值更新校验基准值步骤包括
使所述最大值替换所述参考值。
6 .据权利要求5所述的库同步过程的据校验方法所述据表进行同
步校验步骤包括
对所述参照列照值大于所述参考值数据进行校验。
7 .根据权利要求1所述的库同步过程的据校验方法其中在需校验的
表中设定参照列步骤包括
判断够实功能述自
数据列作为所述参照列若否在所述数据表创建所述参照列。
8 .据权利要求1所述的步过程的据校验方其中在需校验的
表中设定参照列步骤之后包括
在元信息库创建系统表所述系统表于记录所述数据表的表和校验基准参数。
9 .种机读存
器执行时实现根据权利要求1至8任一项所述据库步过程的数据校验方法。
10 .一种计算机设备包括存储处理存储在所述存储器上并在所述处器上
行的机器可执行程且所述处理器执行所述机器可执行程序时实现根据权利要求1至8
任一项所述据库步过程的数据校验方法。
权 利 要 求 书
1/1
2
CN 115599861 A
2
of 13
免费下载
【版权声明】本文为墨天轮用户原创内容,转载时必须标注文档的来源(墨天轮),文档链接,文档作者等基本信息,否则作者和墨天轮有权追究责任。如果您发现墨天轮中有涉嫌抄袭或者侵权的内容,欢迎发送邮件至:contact@modb.pro进行举报,并提供相关证据,一经查实,墨天轮将立刻删除相关内容。

评论

关注
最新上传
暂无内容,敬请期待...
下载排行榜
Top250 周榜 月榜