暂无图片
暂无图片
暂无图片
暂无图片
暂无图片
【GoldenDB专利】分布式数据库预编译管理方法、装置、设备及存储介质_CN202310890671.9_金篆信科有限责任公司.PDF
58
13页
0次
2024-03-26
免费下载
(19)国家知识产权局
(12)发明专利申请
(10)申请公布号
(43)申请公布日
(21)申请号 202310890671 .9
(22)申请日 2023 .07 .20
(71)申请人 金篆信科有限责任公司
地址 100176 北京市大兴区北京经济技术
开发区科谷一街10号院8号楼18层(北
京自验区产业片区庄组
团)
(72)发明人 姚通 严俊 朱康 
(74)专利代理机构 南京利丰知识产权代理事务
所(特殊普通合伙) 32256
专利代理师 艾中兰
(51)Int.Cl .
G06F
16/2453
(2019 .01)
G06F
16/2458
(2019 .01)
G06F
16/27
(2019 .01)
(54)发明名称
分布式数据库预编译管理方法装置设备
及存储介质
(57)摘要
本发明涉及分布式数据库技术领域提供一
种分布式数据库预编译管理方法装置设备及
存储介质通过对预编译信息进行模板化处理
全局管理预编译缓存减少重复预编译带来的硬
解析时间消耗提升系统SQL执行的性能减少保
存预编译信息所需内存消耗有利于缓存生命周
期以及使用情况的监控和记录
权利要求书2页 说明书6页 附图4页
CN 116610705 A
2023.08.18
CN 116610705 A
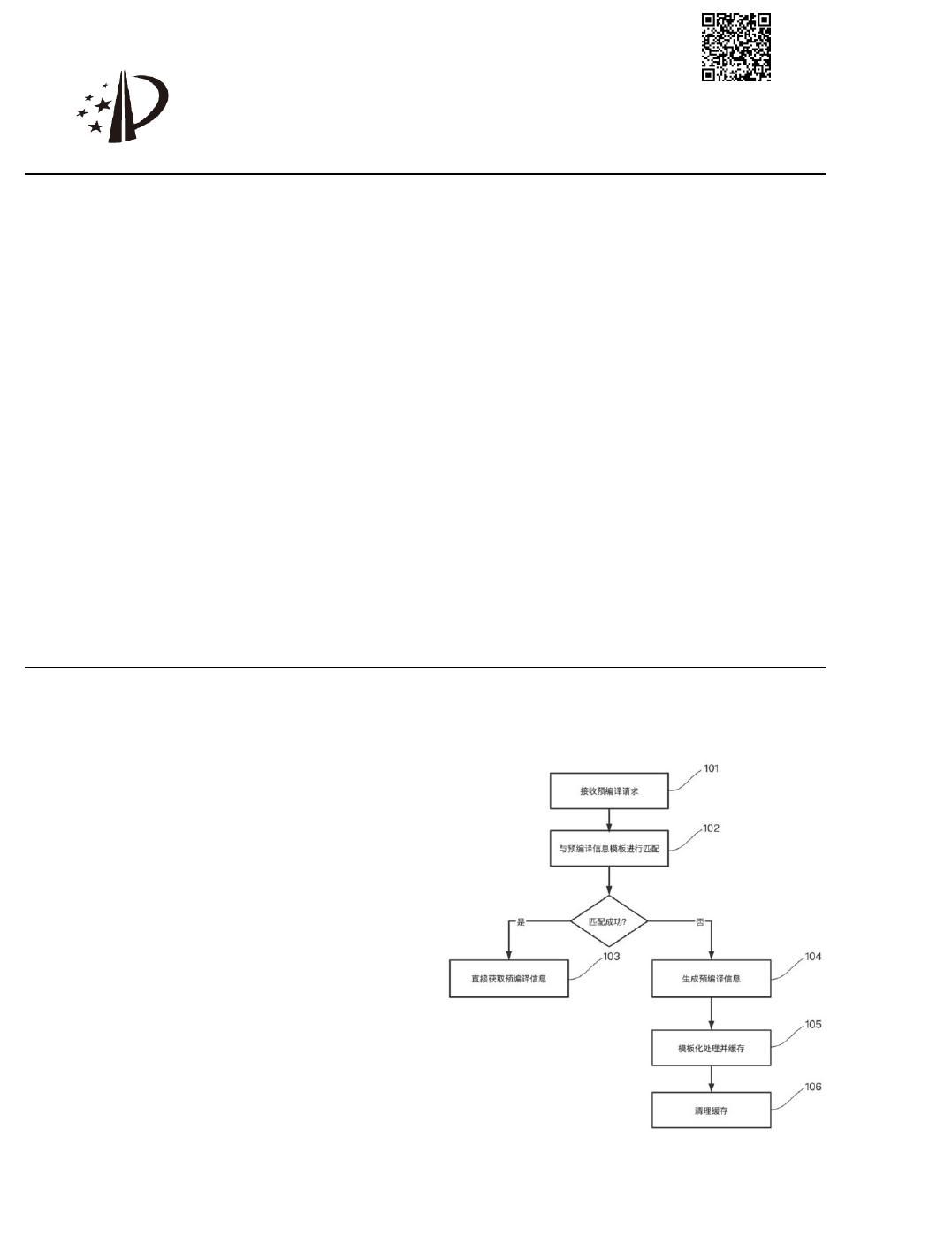
1 .一种分布式数据库预编译管理方法其特征在于包括
接收SQL预编译请求
将所述SQL预编译请求与预编译全局缓存空间中的预编译信息模板进行匹配匹配成
功则直接获取对应的SQL预编译信息匹配不成功则对所述SQL预编译请求进行预编译生成
SQL预编译信息
对所述预编译生成的SQL预编译信息进行模板化处理生成预编译信息模板并编号缓
存到所述预编译全局缓存空间中
2.如权利要求1所述的分布式数据库预编译管理方法其特征在于所述将所述SQL预
编译请求与预编译全局缓存空间中的预编译信息模板进行匹配包括
对所述SQL预编译请求进行格式化清洗生成格式化SQL预编译请求
将所述格式化SQL预编译请求与预编译全局缓存空间中的预编译信息模板进行匹配
3 .如权利要求2所述的分布式数据库预编译管理方法其特征在于所述将所述格式化
SQL预编译请求与预编译全局缓存空间中的预编译信息模板进行匹配包括对所述格式化
SQL预编译请求进行字符串匹配
4 .如权利要求2所述的分布式数据库预编译管理方法其特征在于所述对所述预编译
生成的SQL预编译信息进行模板化处理生成预编译信息模板并编号缓存到所述预编译全
局缓存空间中包括
将所述格式化SQL预编译请求和所述预编译生成的SQL预编译信息组合成预编译信息
模板
对预编译信息模板进行编号按照预编译信息模板ID+格式化SQL预编译请求+SQL预编
译信息的格式进行缓存
5 .如权利要求1所述的分布式数据库预编译管理方法其特征在于还包括
根据预设规则清理预编译全局缓存空间中的预编译信息模板
6 .一种分布式数据库预编译管理装置其特征在于包括
接收模块用于接收SQL预编译请求
匹配模块用于将所述SQL预编译请求与预编译全局缓存空间中的预编译信息模板进
行匹配
预编译信息获取模块用于所述SQL预编译请求与预编译全局缓存空间中的预编译信
息模板匹配成功时直接获取对应的SQL预编译信息
预编译信息生成模块用于所述SQL预编译请求与预编译全局缓存空间中的预编译信
息模板匹配不成功时对所述SQL预编译请求进行预编译生成SQL预编译信息
预编译信息模板生成模块用于对所述预编译生成的SQL预编译信息进行模板化处理
生成预编译信息模板并编号缓存到所述预编译全局缓存空间中
7 .如权利要求6所述的分布式数据库预编译管理装置其特征在于所述匹配模块包
格式化单元用于对所述SQL预编译请求进行格式化清洗生成格式化SQL预编译请求
匹配单元用于将所述格式化SQL预编译请求与预编译全局缓存空间中的预编译信息
模板进行匹配
8.如权利要求7所述的分布式数据库预编译管理装置其特征在于所述预编译信息模
权 利 要 求 书
1/2
2
CN 116610705 A
2
of 13
免费下载
【版权声明】本文为墨天轮用户原创内容,转载时必须标注文档的来源(墨天轮),文档链接,文档作者等基本信息,否则作者和墨天轮有权追究责任。如果您发现墨天轮中有涉嫌抄袭或者侵权的内容,欢迎发送邮件至:contact@modb.pro进行举报,并提供相关证据,一经查实,墨天轮将立刻删除相关内容。

评论

关注
最新上传
暂无内容,敬请期待...
下载排行榜
Top250 周榜 月榜