暂无图片
暂无图片
暂无图片
暂无图片
暂无图片
一种基于版本控制的DevOps元流水线系统_CN116400950A_上海沄熹科技有限公司.pdf
11
21页
0次
2024-04-23
免费下载
(19)国家知识产权局
(12)发明专利申请
(10)申请公布号
(43)申请公布日
(21)申请号 202310289233 .7
(22)申请日 2023 .03 .23
(71)申请人 上海沄熹科技有限公司
地址 200120 上海市浦东新区中国上海
自由贸易试验区张东路1158号丹桂
路1059号2幢305-22室
(72)发明人 刘津 
(74)专利代理机构 济南信达专利事务所有限公
37100
专利代理师 陈婷婷
(51)Int.Cl .
G06F
8/71
(2018 .01)
G06F
8/20
(2018 .01)
(54)发明名称
一种基于版本控制的DevOps元流水线系统
(57)摘要
本发明公开了一种基于版本控制的DevOps
元流水线系统属于计算机软件技术领域该系
DevOps流水线并通过识别配置文件的更新来更
新维护生成的DevOps流水线其实现包括元流水
线系统和工作负载池还包括流水线配置文件
配置仓库配置加载器和配置生成器其中流水
线配置文件以可读的结构化文件描述流水线结
配置仓库用于保存流水线配置文件并进行版
本控制配置加载器用于解析流水线配置文件并
生成对应的结构化数据对象本发明能够通过版
本控制库的PR审核增强被构建的DevOps流水线
的健壮性简化搭建流程提高DevOps人员的工
作效率
权利要求书3页 说明书15页 附图2页
CN 116400950 A
2023.07.07
CN 116400950 A
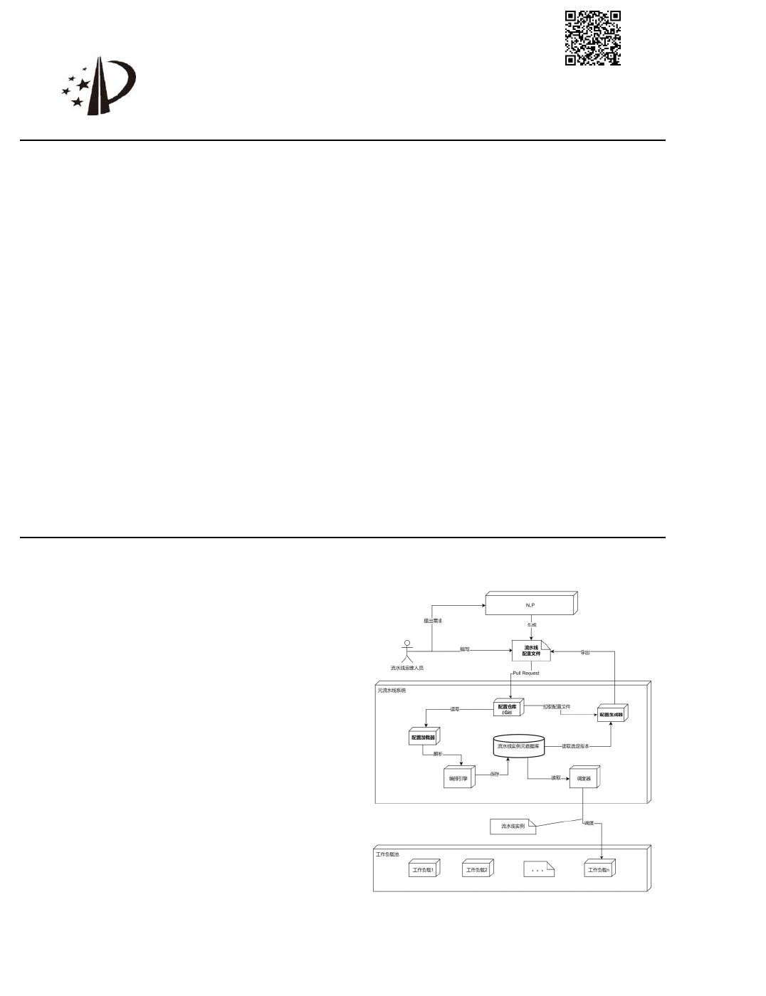
1 .一种基于版本控制的DevOps元流水线系统其特征在于该系统基于给定的配置文
件搭建并生成对应的DevOps流水线并通过识别配置文件的更新来更新维护生成的DevOps
流水线其实现包括元流水线系统和工作负载池
还包括流水线配置文件配置仓库配置加载器和配置生成器其中流水线配置文件以
可读的结构化文件描述流水线结构配置仓库用于保存流水线配置文件并进行版本控制
配置加载器用于解析流水线配置文件并生成对应的结构化数据对象配置生成器用于从流
水线实例元数据库中读取需要导出配置的流水线的版本控制信息并根据对应版本从配置
仓库获取流水线实例的对应配置文件
2.根据权利要求1所述的一种基于版本控制的DevOps元流水线系统其特征在于所述
元流水线系统可抽象为流水线实例元数据库编排引擎和调度器其中
流水线实例元数据库用于保存流水线的逻辑结构包括流水线实例的各个执行步骤
执行每个步骤的工作负载每个步骤需要执行的自动化脚本以及各个步骤的执行配置信
编排引擎负责编排并生成流水线实例的逻辑结构
调度器负责根据流水线实例元数据库中的流水线元数据将流水线实例调度到工作负
载池中的指定工作负载并进行实例的一次执行
3 .根据权利要求2所述的一种基于版本控制的DevOps元流水线系统其特征在于创建
新流水线的实现过程如下
线 线 线
PullRequest请求相关审核人员审核通过后合并PullRequest到配置仓库的主工作分支
元流水线通过githook感知配置仓库的更新触发配置加载器通过gitdiff找到需要更新的
流水线并将对应的配置文件解析为流水线实例的元数据后调用编排引擎更新流水线实
例元数据库中的相关元数据调度器在流水线下次执行时根据最新版本的流水线实例元
数据从工作负载池选择执行实例流水线的相关负载并执行实例流水线
4 .根据权利要求3所述的一种基于版本控制的DevOps元流水线系统其特征在于导出
流水线配置文件的过程如下
流水线运维人员通过预先暴露的API向配置生成器发送查询指定流水线实例版本的请
配置生成器查询流水线实例元数据库中的指定实例版本并返回版本信息列表流水线
运维人员根据选定的流水线实例和版本号发送导出流水线配置的请求配置生成器根据该
请求携带参数中指定的流水线实例id和版本号从配置仓库拉取对应的流水线配置文件并
返回供流水线运维人员下载
5 .根据权利要求4所述的一种基于版本控制的DevOps元流水线系统其特征在于更新
流水线的实现过程如下
流水线运维人员修改导出后的流水线配置文件修改需要更新的内容并向元流水线
系统的配置仓库发起PullRequest请求相关审核人员审核通过后合并PullRequest到配置
库的主工作分元流水线通过githook感知配置仓库的更新触发配置加载器通过
gitdiff找到需要更新的流水线并将对应的配置文件解析为流水线实例的元数据后调用
编排引擎更新流水线实例元数据库中的相关元数据调度器在流水线下次执行时根据最
新版本的流水线实例元数据从工作负载池选择执行实例流水线的相关负载并执行实例流
权 利 要 求 书
1/3
2
CN 116400950 A
2
of 21
免费下载
【版权声明】本文为墨天轮用户原创内容,转载时必须标注文档的来源(墨天轮),文档链接,文档作者等基本信息,否则作者和墨天轮有权追究责任。如果您发现墨天轮中有涉嫌抄袭或者侵权的内容,欢迎发送邮件至:contact@modb.pro进行举报,并提供相关证据,一经查实,墨天轮将立刻删除相关内容。

评论

关注
最新上传
暂无内容,敬请期待...
下载排行榜
Top250 周榜 月榜