暂无图片
暂无图片
暂无图片
暂无图片
暂无图片
【GoldenDB】数据库响应方法、装置、电子设备以及存储介质_CN202411881999.5_金篆信科有限责任公司.pdf
69
16页
1次
2025-04-02
免费下载
(19)国家知识产权局
(12)发明专利申请
(10)申请公布号
(43)申请公布日
(21)申请号 202411881999 .5
(22)申请日 2024 .12.19
(71)申请人 金篆信科有限责任公司
地址 100176 北京市大兴区北京经济技术
开发区科谷一街10号院8号楼18(
京自庄组
)
(72)发明人 张国梁 
(74)专利代理机构 北京华夏泰和知识产权代理
有限公司 11662
专利代理师 卢万腾
(51)Int.Cl .
G06F
16/25
(2019 .01)
G06F
16/27
(2019 .01)
G06F
9/50
(2006 .01)
(54)发明名称
数据库响应方法装置电子设备以及存储
介质
(57)摘要
本申请涉及一种数据库响应方法装置
子设备以及存储介质通过接收数据库请求
从数据库请求中提取数据节点标识以基于数
据节点标识结合预设的计算节点选择策略
定目标计算节点随后通过目标计算节点对数据
库请求进行响应得到数据库请求对应的数据库
响应结果从而可以针对性的选择与数据节点标
识匹配的目标计算节点进行请求响应进而解决
现有相关技术中分布式数据库进行请求响应时
所存在的响应速度慢的问题能够有效提高数据
库的响应速度
权利要求书2页 说明书11页 附图2页
CN 119719203 A
2025.03.28
CN 119719203 A
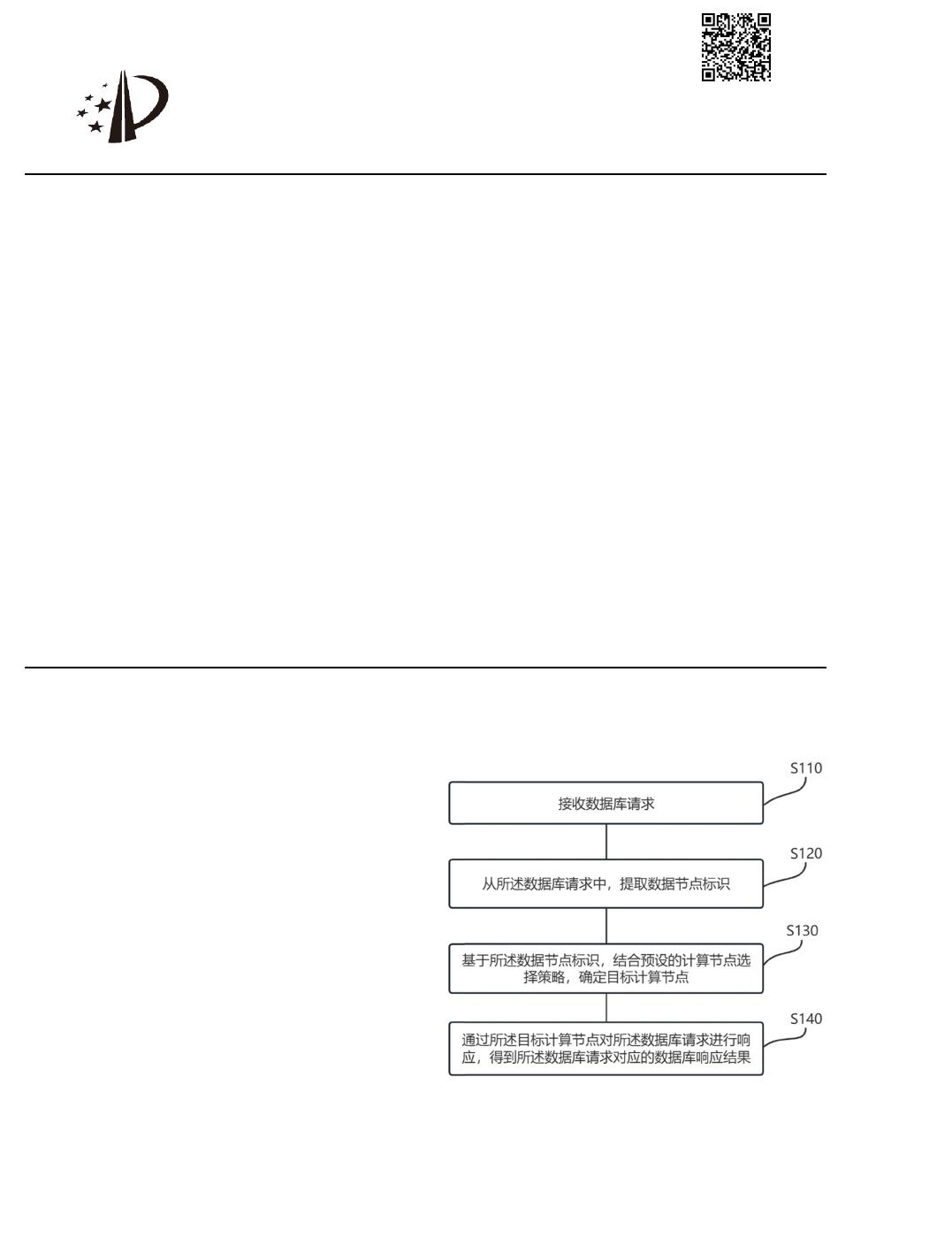
1 .一种数据库响应方法其特征在于包括
接收数据库请求
从所述数据库请求中提取数据节点标识;
基于所述数据节点标识结合预设的计算节点选择策略确定目标计算节点
通过所述目标计算节点对所述数据库请求进行响应得到所述数据库请求对应的数据
库响应结果
2 .根据权利要求1所述的数据库响应方法其特征在于所述基于所述数据节点标识
结合预设的计算节点选择策略确定目标计算节点包括
确定所述数据节点标识对应的目标数据节点
基于所述计算节点选择策略将所述目标数据节点所处的服务器确定为目标服务器
所述目标服务器中包含至少一个第一计算节点
在所述目标数据节点与所述第一计算节点匹配的情况下将第一计算节点所述确定为
所述目标计算节点
3 .根据权利要求2所述的数据库响应方法其特征在于在基于所述计算节点选择策
略,将所述目标数据节点所处的服务器确定为目标服务器之后还包括
确定所述目标数据节点与各个所述第一计算节点是否匹配
在所述目标数据节点与各个所述第一计算节点均不匹配的情况下确定所述目标服务
器对应的目标机房所述目标机房中包含至少一个第二计算节点
确定所述目标数据节点与各个所述第二计算节点是否匹配
在所述目标数据节点与所述第二计算节点匹配的情况下将所述第二计算节点确定为
所述目标数据节点
4 .根据权利要求3所述的数据库响应方法其特征在于在所述确定所述目标数据节点
与各个所述第二计算节点是否匹配之后还包括
在所述目标数据节点与各个所述第二计算节点均不匹配的情况下确定所述目标服务
器对应的同区域机房所述同区域机房中包含至少一个第三计算节点
确定所述目标数据节点与各个所述第三计算节点是否匹配
在所述目标数据节点与所述第三计算节点匹配的情况下将所述第三计算节点确定为
所述目标数据节点
5 .根据权利要求3所述的数据库响应方法其特征在于在所述确定所述目标数据节点
与各个所述第二计算节点是否匹配之后还包括
在至少两个所述第二计算节点与目标数据节点匹配的情况下获取各个所述第二计算
节点的实时状态信息
依据所述实时状态信息确定各个所述第二计算节点对应的优先级信息
基于所述优先级信息确定所述目标计算节点
6 .根据权利要求5所述的数据库响应方法其特征在于所述依据所述实时状态信息
确定各个所述第二计算节点对应的优先级信息包括
针对每一个所述第二计算节点从所述实时状态信息中提取负载连接数信息和响应
时延信息
基于所述负载连接数信息结合所述目标机房对应的机房连接数信息进行权重计算
权 利 要 求 书
1/2
2
CN 119719203 A
2
of 16
免费下载
【版权声明】本文为墨天轮用户原创内容,转载时必须标注文档的来源(墨天轮),文档链接,文档作者等基本信息,否则作者和墨天轮有权追究责任。如果您发现墨天轮中有涉嫌抄袭或者侵权的内容,欢迎发送邮件至:contact@modb.pro进行举报,并提供相关证据,一经查实,墨天轮将立刻删除相关内容。

评论

关注
最新上传
暂无内容,敬请期待...
下载排行榜
Top250 周榜 月榜