暂无图片
暂无图片
暂无图片
暂无图片
暂无图片
【GoldenDB】一种数据采集方法、装置、设备及存储介质_​​​202311835185.3_金篆信科有限责任公司.PDF
36
15页
4次
2025-04-08
免费下载
(19)国家知识产权局
(12)发明专利申请
(10)申请公布号
(43)申请公布日
(21)申请号 202311835180 .0
(22)申请日 2023 .12.28
(71)申请人 金篆信科有限责任公司
地址 100176 北京市大兴区北京经济技术
开发区科谷一街10号院8号楼18(
京自庄组
)
(72)发明人 许华方 
(74)专利代理机构 南京利丰知识产权代理事务
(特殊普通合伙) 32256
专利代理师 艾中兰
(51)Int.Cl .
G06F
16/23
(2019 .01)
G06F
16/27
(2019 .01)
G06F
16/25
(2019 .01)
(54)发明名称
一种物化视图全量刷新方法装置设备及
存储介质
(57)摘要
本发明涉及数据库技术领域公开一种物化
视图全量刷新方法装置设备及存储介质先通
dblink建立远程数据库和本地数据库间的链
实现物化视图全量刷新所需全量数据的同
在本地数据库中实现物化视图的全量
本发明方法能够避免物化视图全量刷新过程
中因为本地物化视图的物理表对外不可见导致
物化视图不可被查询的问题防止跨数据库的物
化视图全量刷新与增量刷新的冲突避免增量刷
新过程中物化视图日志记录的远程基表变更信
息的重用保证了本地物化视图刷新过程中数据
的可靠性
权利要求书2页 说明书6页 附图6页
CN 118132570 A
2024.06.04
CN 118132570 A
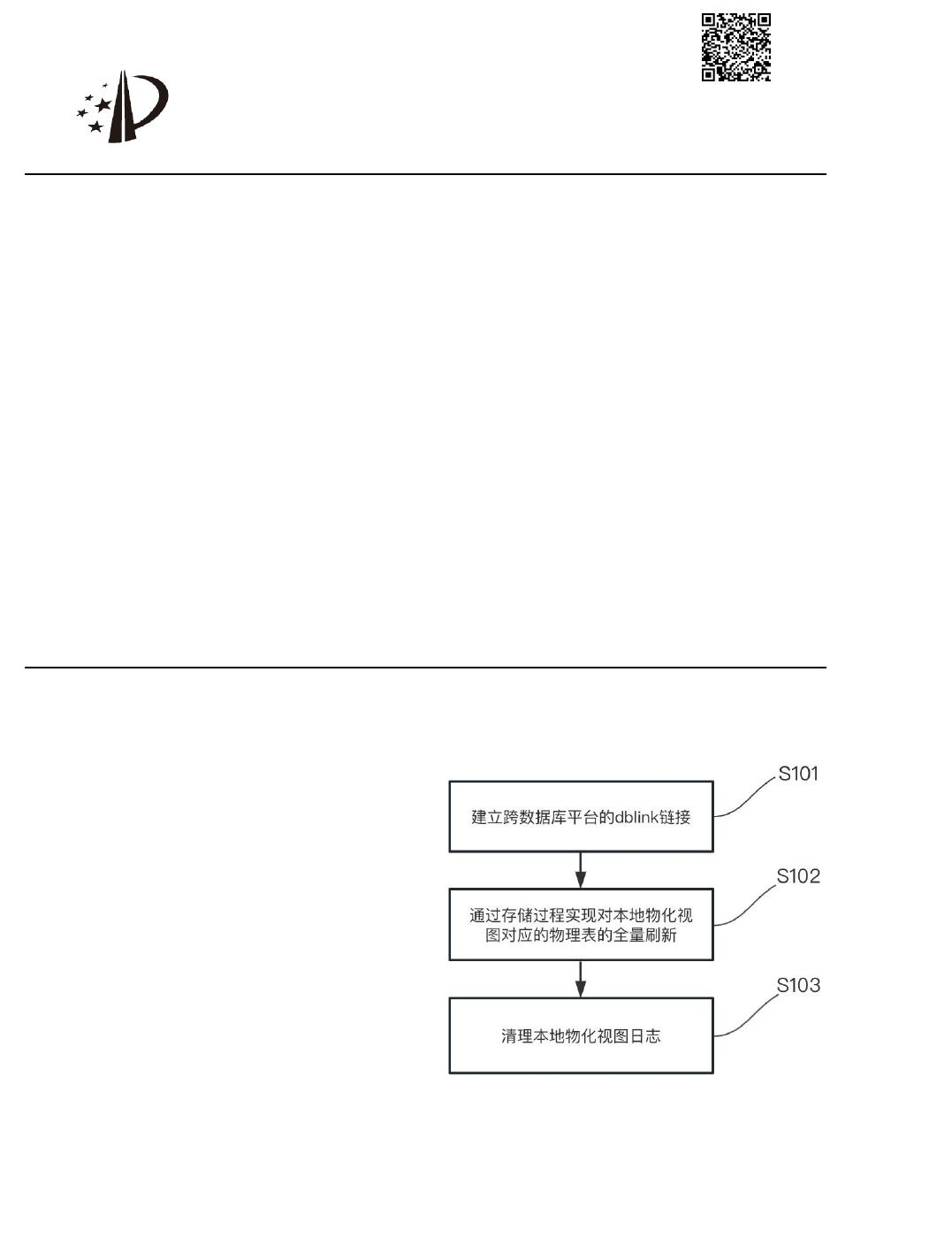
1 .一种跨数据库的物化视图全量刷新方法其特征在于包括
在本地数据库和远程数据库之间建立跨数据库平台的dblink链接实现物化视图全量
刷新所需全量数据的同步
于跨数平台的dblink链接在同一个事务中使delete
insert语句对本地物化视图对应的物理表的数据进行全量删除和插入通过存储过程实现
本地物化视图对应的物理表的全量刷新
基于本地物化视图全量刷新开始时刻的物化视图日志中的最大序列号清理本地物化
视图日志
2 .如权利要求1所述的跨数据库的物化视图全量刷新方法其特征在于所述在本地数
据库和远程数据库之间建立跨数据库平台的dblink链接实现物化视图全量刷新所需全量
数据的同步包括
本地数据库基于远程数据库的类型IP地址端口信息名称用户及其密码信息创建
针对远程数据库的dblink链接
select语句中添加远程数据库中特定库表名称信息并声明dblink链接实现本地数
据库对远程数据库中特定库表的数据访问提供本地物化视图全量刷新所需的全量数据
3 .如权利要求1所述的跨数据库的物化视图全量刷新方法其特征在于所述本地数据
库基于跨数据库平台的dblink链接在本地数据库同一个事务中使用delete语句和insert
语句对本地物化视图对应的物理表的数据进行全量删除和插入通过存储过程实现本地物
化视图对应的物理表的全量刷新包括
输入远程数据库名称远程物化视图名称本地数据库和远程数据之间的dblink链接
名称
对本地物化视图日志中各行变更信息的序列号进行处理取出物化视图全量刷新开始
时刻物化视图日志中的最大序列号
获取本地数据库的当前时间记录为本次刷新时间
结合远程数据库名称远程物化视图名称通过delete语句删除本地物化视图物理表
中的全量数据
基于远程数据库和本地数据库之间的dblinks链接通过insert语句向本地物化视图
物理表中插入全量数据
4 .如权利要求3所述的跨数据库的物化视图全量刷新方法其特征在于在所述对本地
物化视图日志中各行变更信息的序列号进行处理取出物化视图全量刷新开始时刻物化视
图日志中的最大序列号的步骤之前还包括
基于本地数据和通过dblink链接获取的远程数据对输入信息进行正确性判断若输入
信息错误全量刷新任务终止若输入信息正确全量刷新任务继续
5 .如权利要求4所述的跨数据库的物化视图全量刷新方法其特征在于在所述基于本
地数据和通过dblink链接获取的远程数据对输入信息进行正确性判断若输入信息错误
全量刷新任务终止若输入信息正确全量刷新任务继续的步骤之后还包括
检查本地数据库是否第一次获取远程物化视图信息若是则在本地数据库的系统表
增加该远程物化视图的状态信息并建立对应的物化视图物理表和物化视图日志表若否
则检查本地是否有其他任务正在对本地物化视图的物理表进行刷新若有则重试若无
权 利 要 求 书
1/2
2
CN 118132570 A
2
of 15
免费下载
【版权声明】本文为墨天轮用户原创内容,转载时必须标注文档的来源(墨天轮),文档链接,文档作者等基本信息,否则作者和墨天轮有权追究责任。如果您发现墨天轮中有涉嫌抄袭或者侵权的内容,欢迎发送邮件至:contact@modb.pro进行举报,并提供相关证据,一经查实,墨天轮将立刻删除相关内容。

文档被以下合辑收录

评论

关注
最新上传
暂无内容,敬请期待...
下载排行榜
Top250 周榜 月榜