暂无图片
暂无图片
暂无图片
暂无图片
暂无图片
CN119829593A-一种数据处理方法、存储介质与设备_电科金仓.PDF
27
15页
0次
2025-04-23
免费下载
(19)国家知识产权局
(12)发明专利申请
(10)申请公布号
(43)申请公布日
(21)申请号 202411897422 .3
(22)申请日 2024 .12.20
(71)申请人 中电科金仓北京科技股份有限公
地址 100102 北京市朝阳区容达路7号院5
号楼13101内二层201
(72)发明人 尹伯卿 王鸿翔 
(74)专利代理机构 北京智汇东方知识产权代理
事务所(普通合伙) 11391
专利代理师 薛峰
(51)Int.Cl.
G06F
16/23
(2019 .01)
G06F
16/27
(2019 .01)
G06F
11/14
(2006 .01)
(54)发明名称
一种数据处理方法存储介质与设备
(57)摘要
本发明涉及数据库领域特别是涉及一种数
据处理方法存储介质与设备该数据处理方法
包括在事务提交之后对所有待校验的数据页
进行页面完整性校验在页面完整性校验成功的
情况下读取预设的全局区块表中记录的页面校
验值根据读取到的页面校验值验证待校验的
数据页的页头中的数据是否被篡若未被篡
则确认待校验的数据页的数据完整本发明
的数据处理方法将页面完整性校验技术与区块
链技术相结合实现了页面级校验在降低校验
花销以提升整体性能的同时进一步提升了页面
级校验的准确性避免了由于遇到非法入侵导致
的页面完整性校验的结果正确性无法保障的问
题,从而极大地进而提高了数据安全性
权利要求书2页 说明书9页 附图3页
CN 119829593 A
2025.04.15
CN 119829593 A
1 .一种数据处理方法包括
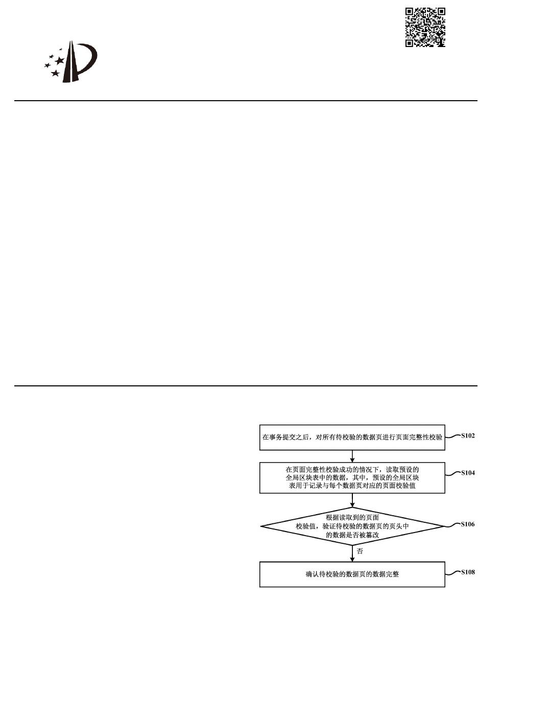
在事务提交之后对所有待校验的数据页进行页面完整性校验
在所述页面完整性校验成功的情况下读取预设的全局区块表中的数据其中所述预
设的全局区块表用于记录与每个所述数据页对应的页面校验值
根据读取到的所述页面校验值验证所述待校验的数据页的页头中的数据是否被篡
改;
若未被篡改则确认所述待校验的数据页的数据完整
2 .根据权利要求1所述的数据处理方法其中所述全局区块表预先创建并存储于数据
库中并且所述全局区块表的每行数据分别包括与一个所述数据页对应的事务号页面校
验值执行信息以及全局区块校验值
3 .根据权利要求2所述的数据处理方法其中
在所述验证所述待校验的数据页的页头中的数据是否被篡改的步骤之后所述数据处
理方法还包括
在所述待校验的数据页的页头中的数据被篡改的情况下根据所述全局区块表定位被
篡改的数据页并获取与所述被篡改的数据页对应的所述执行信息
根据所述执行信息对所述被篡改的数据页进行数据恢复
4 .根据权利要求3所述的数据处理方法其中所述全局区块校验值通过以下步骤获取
得到
计算所述全局区块表的首行数据中的所述页面校验值和所述执行信息拼接后的数据
的哈希值作为所述首行数据中的全局区块校验值/
计算所述全局区块表的非首行数据中的所述页面校验值所述执行信息以及上一行数
据中的所述全局区块校验值拼接后的数据的哈希值作为所述非首行数据中的所述全局区
块校验值
5 .根据权利要求3所述的数据处理方法其中
所述根据所述全局区块表定位被篡改的数据页的步骤包括
根据所述数据页的数据区的数据,重新计算所述数据页的全局区块校验值
读取所述全局区块表中的所述全局区块校验值
将重新计算得到的全局区块校验值与读取得到的所述全局区块校验值进行比对;
获取与比对结果为不一致的所述全局区块校验值对应的数据页作为所述被篡改的数
据页
6 .根据权利要求1所述的数据处理方法其中每个所述数据页包括所述页头和数据
区,其中所述数据区用于存储被所述事务修改的数据中的至少部分并且
所述根据读取到的所述页面校验值验证所述待校验的数据页的页头中的数据是否被
篡改的步骤包括
计算所述待校验的数据页的数据区内所有数据的哈希值得到计算结果
判断所述读取到的所述页面校验值与所述计算结果是否一致
若一致则确认所述待校验的数据页的页头中的数据未被篡改
若不一致则确认所述待校验的数据页的页头中的数据被篡改
7 .根据权利要求1所述的数据处理方法其中
权 利 要 求 书
1/2
2
CN 119829593 A
2
of 15
免费下载
【版权声明】本文为墨天轮用户原创内容,转载时必须标注文档的来源(墨天轮),文档链接,文档作者等基本信息,否则作者和墨天轮有权追究责任。如果您发现墨天轮中有涉嫌抄袭或者侵权的内容,欢迎发送邮件至:contact@modb.pro进行举报,并提供相关证据,一经查实,墨天轮将立刻删除相关内容。

评论

关注
最新上传
暂无内容,敬请期待...
下载排行榜
Top250 周榜 月榜