暂无图片
暂无图片
暂无图片
暂无图片
暂无图片
CN119782347A-数据库操作语句的基数估算方法及相关产品_电科金仓.PDF
24
14页
0次
2025-04-23
免费下载
(19)国家知识产权局
(12)发明专利申请
(10)申请公布号
(43)申请公布日
(21)申请号 202411785041 .6
(22)申请日 2024 .12.05
(71)申请人 中电科金仓北京科技股份有限公
地址 100102 北京市朝阳区容达路7号院5
号楼13101内二层201
(72)发明人 毕东贞 尹强 徐登峰 
(74)专利代理机构 北京智汇东方知识产权代理
事务所(普通合伙) 11391
专利代理师 薛峰
(51)Int.Cl .
G06F
16/2453
(2019 .01)
G06F
16/2455
(2019 .01)
G06F
16/242
(2019 .01)
(54)发明名称
数据库操作语句的基数估算方法及相关产
(57)摘要
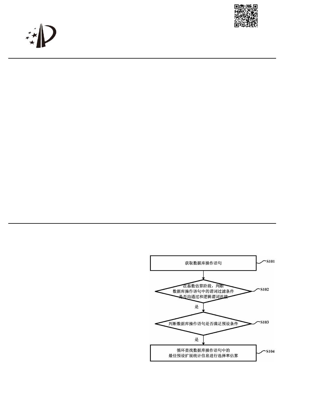
本发明提供了一种数据库操作语句的基数
估算方法及相关产品其中上述方法包括获取
数据库操作语句在基数估算阶段判断数据库
操作语句中的谓词过滤条件是否均通过和逻辑
谓词连接若是则判断数据库操作语句是否满
足预设条件预设条件为使用预设扩展统计信息
所需的条件预设扩展统计信息用于记录数据表
中存在相关性的多个目标列对应的统计信息
是,则循环查找数据库操作语句中的最佳预设扩
展统计信息进行选择率估算通过此方法可以
在谓词过滤条件均通过和逻辑谓词连接的情况
下,提升单表多谓词过滤条件下表的基数估算的
准确性进而使得优化器能够选择更优的执行计
提升查询的效率
权利要求书2页 说明书8页 附图3页
CN 119782347 A
2025.04.08
CN 119782347 A
1 .一种数据库操作语句的基数估算方法包括
获取所述数据库操作语句
在基数估算阶段判断所述数据库操作语句中的谓词过滤条件是否均通过和逻辑谓词
连接
若是则判断所述数据库操作语句是否满足预设条件所述预设条件为使用预设扩展
统计信息所需的条件所述预设扩展统计信息用于记录所述数据表中存在相关性的多个目
标列对应的统计信息
若是则循环查找所述数据库操作语句中的最佳预设扩展统计信息进行选择率估算
所述最佳预设扩展统计信息为覆盖所述目标列数目最多的所述预设扩展统计信息
2 .根据权利要求1所述的数据库操作语句的基数估算方法其中
所述循环查找所述数据库操作语句中的最佳预设扩展统计信息进行选择率估算的步
骤包括
在所述数据库操作语句中的谓词过滤条件中查找所述最佳预设扩展统计信息
计算所述最佳预设扩展统计信息对应的选择率
判断是否存在剩余的未估算谓词过滤条件
在存在所述未估算谓词过滤条件的情况下判断所述未估算谓词过滤条件对应的目标
列中是否还存在所述预设扩展统计信息覆盖的目标列
若是则继续执行所述在所述数据库操作语句中的谓词过滤条件中查找所述最佳预设
扩展统计信息的步骤
3 .根据权利要求2所述的数据库操作语句的基数估算方法其中
所述判断所述未估算谓词过滤条件对应的目标列中是否还存在所述预设扩展统计信
息覆盖的目标列的步骤之后还包括
在所述未估算谓词过滤条件对应的目标列中不存在所述预设扩展统计信息覆盖的目
标列的情况下将所述未估算谓词过滤条件按照单列统计信息进行估算得到每列所述未
估算谓词过滤条件对应的选择率
4 .根据权利要求3所述的数据库操作语句的基数估算方法其中
所述循环查找所述数据库操作语句中的最佳预设扩展统计信息进行选择率估算的步
骤之后还包括
将估算得到的所述选择率相乘得到所述数据库操作语句对应的最终选择率
根据所述最终选择率计算得到所述数据库操作语句对应的基数估算值
5 .根据权利要求4所述的数据库操作语句的基数估算方法其中
所述根据所述最终选择率计算得到所述数据库操作语句对应的基数估算值的步骤包
括:
获取所述数据库操作语句对应的数据表的总数据行数
将所述最终选择率与所述总数据行数相乘计算得到所述基数估算值
6 .根据权利要求1所述的数据库操作语句的基数估算方法其中
所述判断所述数据库操作语句是否满足预设条件的步骤包括
获取所述数据库操作语句中的所述谓词过滤条件
判断所述谓词过滤条件是否均属于同一数据表
权 利 要 求 书
1/2
2
CN 119782347 A
2
of 14
免费下载
【版权声明】本文为墨天轮用户原创内容,转载时必须标注文档的来源(墨天轮),文档链接,文档作者等基本信息,否则作者和墨天轮有权追究责任。如果您发现墨天轮中有涉嫌抄袭或者侵权的内容,欢迎发送邮件至:contact@modb.pro进行举报,并提供相关证据,一经查实,墨天轮将立刻删除相关内容。

评论

关注
最新上传
暂无内容,敬请期待...
下载排行榜
Top250 周榜 月榜