暂无图片
暂无图片
暂无图片
暂无图片
暂无图片
CN119829604A-数据库操作语句的处理方法及相关产品_电科金仓.PDF
30
15页
0次
2025-04-23
免费下载
(19)国家知识产权局
(12)发明专利申请
(10)申请公布号
(43)申请公布日
(21)申请号 202411897571 .X
(22)申请日 2024 .12.20
(71)申请人 中电科金仓北京科技股份有限公
地址 100102 北京市朝阳区容达路7号院5
号楼13101内二层201
(72)发明人 张明 尹强 徐登峰 
(74)专利代理机构 北京智汇东方知识产权代理
事务所(普通合伙) 11391
专利代理师 薛峰
(51)Int.Cl .
G06F
16/242
(2019 .01)
G06F
16/2452
(2019 .01)
G06F
16/2455
(2019 .01)
G06F
16/28
(2019 .01)
(54)发明名称
数据库操作语句的处理方法及相关产品
(57)摘要
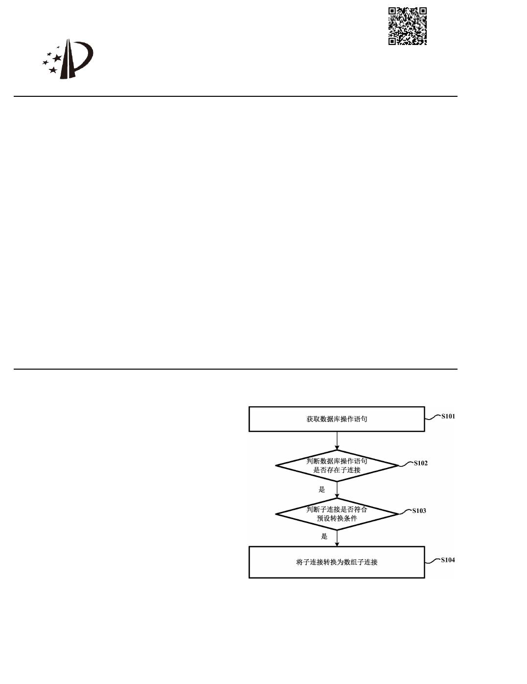
本发明提供了一种数据库操作语句的处理
方法及相关产品其中上述方法包括获取数据
库操作语句判断数据库操作语句是否存在子连
接;在数据库操作语句存在子连接的情况下
断子连接是否符合预设转换条件预设转换条件
为将子连接转换为数组子连接所需的转换条件
在子连接符合预设转换条件的情况下将子连接
转换为数组子连接通过此方法可以将符合条
件的数据库操作语句转换为数组子连接从而优
先处理得到子连接的处理结果并降低子连接的
执行次数提高数据库操作语句的执行效率
权利要求书2页 说明书9页 附图3页
CN 119829604 A
2025.04.15
CN 119829604 A
1 .一种数据库操作语句的处理方法包括
获取所述数据库操作语句
判断所述数据库操作语句是否存在子连接
在所述数据库操作语句存在所述子连接的情况下判断所述子连接是否符合预设转换
条件所述预设转换条件为将所述子连接转换为数组子连接所需的转换条件
在所述子连接符合所述预设转换条件的情况下将所述子连接转换为所述数组子连
2 .根据权利要求1所述的数据库操作语句的处理方法其中
所述判断所述子连接是否符合预设转换条件的步骤包括
判断所述子连接对应的子连接类型是否属于目标类型中的任一种所述目标类型包括
IN、SOMEANY以及ALL
在所述子连接类型属于所述目标类型中的任一种的情况下判断所述子连接是否属于
非关联子连接所述非关联子连接是指所述子连接中的条件不依赖于外部的数据列
在所述子连接属于所述非关联子连接的情况下判断所述子连接是否包含易变函数
在所述子连接不包含所述易变函数的情况下判断所述子连接是否只涉及单个数据
表;
在所述子连接只涉及单个所述数据表的情况下判断所述数据表是否符合数据表转换
条件
若是则判定所述子连接符合所述预设转换条件
3 .根据权利要求2所述的数据库操作语句的处理方法其中
所述判断所述数据表是否符合数据表转换条件的步骤包括
判断所述数据表是否属于本地表
在所述数据表不属于本地表属于外表的情况下判定所述数据表符合所述数据表转
换条件
4 .根据权利要求2所述的数据库操作语句的处理方法其中
所述判断所述数据表是否属于本地表的步骤之后还包括
在所述数据表属于本地表的情况下判断所述子连接中的子连接谓词所涉及的变量是
否为索引列
若是则判定所述数据表符合所述数据表转换条件
5 .根据权利要求2所述的数据库操作语句的处理方法其中
所述判断所述子连接对应的子连接类型是否属于目标类型中的任一种的步骤之前包
括:
对所述数据库操作语句进行解析得到所述数据库操作语句的查询结构体
遍历所述查询结构体执行所述判断所述子连接对应的子连接类型是否属于目标类型
中的任一种的步骤
6 .根据权利要求1所述的数据库操作语句的处理方法其中
所述将所述子连接转换为所述数组子连接的步骤包括
将所述子连接移动至数组中并修改所述子连接的类型为ARRAY类型
7 .根据权利要求1所述的数据库操作语句的处理方法其中
权 利 要 求 书
1/2
2
CN 119829604 A
2
of 15
免费下载
【版权声明】本文为墨天轮用户原创内容,转载时必须标注文档的来源(墨天轮),文档链接,文档作者等基本信息,否则作者和墨天轮有权追究责任。如果您发现墨天轮中有涉嫌抄袭或者侵权的内容,欢迎发送邮件至:contact@modb.pro进行举报,并提供相关证据,一经查实,墨天轮将立刻删除相关内容。

评论

关注
最新上传
暂无内容,敬请期待...
下载排行榜
Top250 周榜 月榜