暂无图片
暂无图片
暂无图片
暂无图片
暂无图片
【GoldenDB】基于多节点数据库的异常处理方法、装置、 电子设备_CN202411939703.0_金篆信科有限责任公司.pdf
53
18页
1次
2025-04-27
免费下载
(19)国家知识产权局
(12)发明专利申请
(10)申请公布号
(43)申请公布日
(21)申请号 202411939703 .0
(22)申请日 2024 .12.26
(71)申请人 金篆信科有限责任公司
地址 100176 北京市大兴区北京经济技术
开发区科谷一街10号院8号楼18(
京自庄组
)
(72)发明人 陈少龙 
(74)专利代理机构 北京华夏泰和知识产权代理
有限公司 11662
专利代理师 边明威
(51)Int.Cl .
G06F
11/20
(2006 .01)
G06F
16/27
(2019 .01)
(54)发明名称
基于多节点数据库的异常处理方法装置
电子设备
(57)摘要
本申请涉及一种基于多节点数据库的异常
处理方法装置电子设备及存储介质该方法包
获取主节点的节点切换策略以及主节点对
应存储分区的分区信息判断节点切换策略的策
类型在节点切换策略为高可靠策略情况
根据存储分区的分区信息判断主节点对应
的存储分区是否符合节点切换条件在存储分区
符合节点切换条件的情况下对主节点执行对应
节点切换策略的切换操作并在存储分区中未存
在高可用数据节点的情况下对所述主节点进行
自动修复该方法根据存储分区的分区信息判断
主节点的存储分区是否符合节点切换条件在符
合切换条件时执行切换策略将主节点自动切
换至备用节点从而保证数据库的高可用性和数
据的完整性
权利要求书2页 说明书10页 附图5页
CN 119782053 A
2025.04.08
CN 119782053 A
1 .一种基于多节点数据库的异常处理方法其特征在于包括
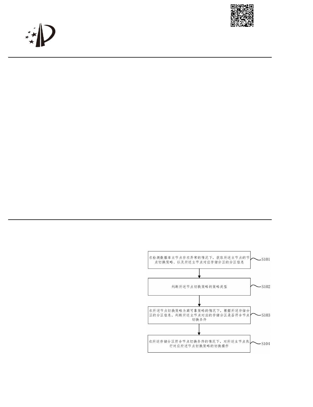
在检测数据库主节点存在异常的情况下获取所述主节点的节点切换策略以及所述
主节点对应存储分区的分区信息
判断所述节点切换策略的策略类型
在所述节点切换策略为高可靠策略的情况下根据所述存储分区的分区信息判断所
述主节点对应的存储分区是否符合节点切换条件
在所述存储分区符合节点切换条件的情况下对所述主节点执行对应所述节点切换策
略的切换操作
2 .根据权利要求1所述的方法其特征在于所述方法还包括
在所述节点切换策略为高可用策略的情况下判断所述存储分区中是否存在高可用数
据节点
在所述存储分区中存在高可用数据节点的情况下将所述主节点切换为所述高可用数
据节点
在所述存储分区中未存在高可用数据节点的情况下对所述主节点进行修复
3 .根据权利要求1所述的方法其特征在于在所述根据所述存储分区的分区信息
断所述主节点对应的存储分区是否符合节点切换条件之前所述方法还包括
获取历史数据库包括的各存储分区中异常节点的节点数量
根据各存储分区中异常节点的节点数量将存储分区划分为异常分区与有效分区
确定历史数据库中有效分区的分区数量
在所述历史数据库中有效分区的分区数量满足预设高可靠条件的情况下对所述主节
点执行对应所述节点切换策略的切换操作
4 .根据权利要求3所述的方法其特征在于所述根据所述存储分区的分区信息判断
所述主节点对应的存储分区是否符合节点切换条件包括
获取当前数据库包括的各存储分区中异常节点的节点数量并根据目前各存储分区中
异常节点的节点数量将存储分区划分为异常分区与有效分区
确定当前数据库中异常分区的分区数量以及有效分区的分区数量
在当前数据库中异常分区的分区数量小于有效分区的分区数量且所述主节点对应的
存储分区为异常分区的情况下所述主节点对应的存储分区符合节点切换条件
5 .根据权利要求23所述的方法其特征在于所述方法还包括
判断所述主节点的切换是否成功
在所述切换失败的情况下对所述主节点进行修复
6 .根据权利要求5所述的方法其特征在于所述对所述主节点进行修复包括
在异常节点自动修复开启的情况下检测数据库中是否存在所述主节点对应的告警信
息;
在数据库中存在所述主节点对应的告警信息的情况下将所述告警信息发送至修复节
点,生成对应所述告警信息的修复结果
7 .根据权利要求6所述的方法其特征在于在所述对所述主节点进行修复之后所述
方法还包括
检测数据库中是否存在所述主节点对应的存储区域的主节点更新信息
权 利 要 求 书
1/2
2
CN 119782053 A
2
of 18
免费下载
【版权声明】本文为墨天轮用户原创内容,转载时必须标注文档的来源(墨天轮),文档链接,文档作者等基本信息,否则作者和墨天轮有权追究责任。如果您发现墨天轮中有涉嫌抄袭或者侵权的内容,欢迎发送邮件至:contact@modb.pro进行举报,并提供相关证据,一经查实,墨天轮将立刻删除相关内容。

评论

关注
最新上传
暂无内容,敬请期待...
下载排行榜
Top250 周榜 月榜