暂无图片
暂无图片
暂无图片
暂无图片
暂无图片
CN114020713A 一种日志结构合并树的文件合并方法、装置、电子设备及存储介质.PDF
47
13页
0次
2025-04-28
100墨值下载
(19)中华人民共和国国家知识产权局
(12)发明专利申请
(10)申请公布号
(43)申请公布日
(21)申请号 202111186455.3
(22)申请日 2021.10.12
(71)申请人 清华大学
地址 100084 北京市海淀区清华园1号
(72)发明人 王建 黄向东 张凌哲 刘旭鑫 
(74)专利代理机构 北京清亦华知识产权代理事
务所(普通合伙) 11201
代理人 吴婷
(51)Int.Cl.
G06F
16/18
(2019.01)
G06F
16/16
(2019.01)
G06F
16/14
(2019.01)
G06F
16/13
(2019.01)
(54)发明
置、子设备及存储介
(57)摘要
本公开属于信息存储技术领域具体而言
及一种日志结构合文件
子设备及存储本方法首先根
户的
当前统的
合并从时期往较远
计算每个可能的文件合并候选集对常
最终收益选择收益最高的文件合并候选集的
最常被查序列进行合并合并完将结果文件替换
合并
询区间来计算每次合并对查询的收益提高
了合并操灵活性和对造成的即时收益。
本方法可广泛应信息存储技术领域中。
权利要求书2页 说明书8页 附图2页
CN 114020713 A
2022.02.08
CN 114020713 A
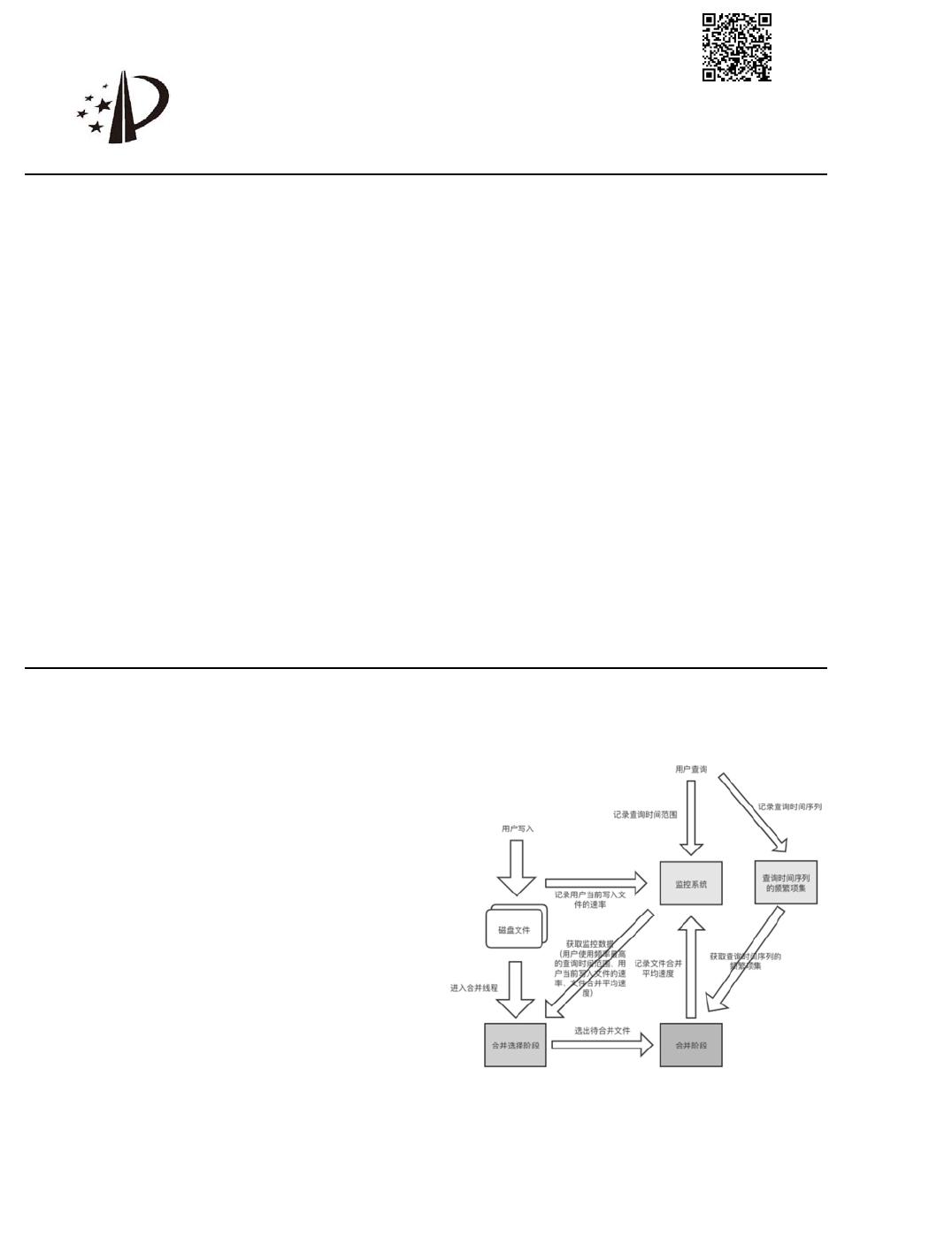
1 .一种志结构合并树文件合并方法其特征在于包括
1户使用频率高的询时询时列的
写入文件速率和文件合平均速度
步骤2入文件的生成时较近往时间远期计算每个可能的文件合并
选集对常最终收益得到合并益最大的文件合并候选集
步骤3将所合并收最大的件合并集的最常被查列进行合并将合并结
文件替换被合并文件。
2.据权利要求1所述的日志结构合并树的据合并其特征在于统计户使
率最高的询时间范围询时列的入文件的速率和文件
并平均速度包括
(1)近期文件询的时间范围构建一个询时间范围概率使
率最高时间范围
(2)根据用户近期文件查的时间序列构建一个查询时间序列频繁项集
(3)在内存关闭所需始时和结
计算用户的当前写入速率并实时在监控系统中更新当前写入速率
(4)在合完数本次合并据的
合并平均速度并实时在数据监控统中更新数据合并平均速度。
3.据权利要求1所述的志结构合并树的数据合方法其特在于述从用户写
入文件的生成时间较近期往时间较远计算每个可能的文件合并候选集对常询的最
终收益得到合并收益最大的文件合并候选集包括
(1)户写件的生成依次户写件的
列表
(2)义每一个合并的续文件段为文件合并选集户合并平均速
所述文件列表中的所有文件合并候选集计算各文件候选集的所需合并时间
(3)据各件候选集户写户使用频询时范围
文件列表中过滤掉合并后不被询使文件合并候选集到多个第一文件合
并候选集
(4)使户常用查道次
用查询减少磁盘寻道次数与合并生效时间范围的乘积定义为合并收益
(5)历所第一重复(4) 第一
合并收益从各第一文件合候选集合并收益中选出合并收益最大的文件合并候选集。
4 .如权利要求1所述的种数据价值敏感的型日构合并树机其特征在于
所述收益最大的文件合并候选集的最常被查序列进行合并将合并结果文件替换被合并的
文件完成日志结构合并树的数据合并包括
(1)文件合并次数的所述合并收最大的文件合并选集进行
并收益最大的文件合并候选集被合并的次数大于设定阈值则对合并收益最大的文件合并
选集中的所有时列进合并使合并的件替合并的文件并收
益最大的文件合并候选集被合并的次数小于或等于设定阈值则将合并最大的文件合
并候选集中的序列的频繁项集进行合并使该合并的大文件替换被合并的原文
权 利 要 求 书
1/2
2
CN 114020713 A
2
of 13
100墨值下载
【版权声明】本文为墨天轮用户原创内容,转载时必须标注文档的来源(墨天轮),文档链接,文档作者等基本信息,否则作者和墨天轮有权追究责任。如果您发现墨天轮中有涉嫌抄袭或者侵权的内容,欢迎发送邮件至:contact@modb.pro进行举报,并提供相关证据,一经查实,墨天轮将立刻删除相关内容。

评论

关注
最新上传
暂无内容,敬请期待...
下载排行榜
Top250 周榜 月榜