暂无图片
暂无图片
暂无图片
暂无图片
暂无图片
24-大模型(LLMs)RAG 优化策略 —— RAG-Fusion篇.pdf
36
6页
0次
2025-07-04
5墨值下载
大模型(LLMs)RAG 优化策略 —— RAG-Fusion篇
来自: AiGC面试宝典
宁静致远 20240319 22:30
一、RAG 有哪些优点?
二、RAG 存在哪些局限性?
三、为什么 需要 RAG-Fusion
大模型(LLMsRAG 优化策略 —— RAG-Fusion
一、RAG 有哪些优点?
二、RAG 存在哪些局限性?
三、为什么 需要 RAG-Fusion
四、说一下 RAG-Fusion 核心技术?
五、说一下 RAG-Fusion 工作流程?
5.1 多查询生成
5.2 多查询生成 技术实现(提示工程)?
5.3 多查询生成 工作原理?
5.4 逆向排名融合(RRF
5.4.1 为什么选择RRF
5.4.2 RRF 技术实现?
5.4.3 生成性输出 用户意图保留
5.4.4 生成性输出 用户意图保留 技术实现
六、RAG-Fusion 的优势和不足
6.1 RAG-Fusion 优势
6.2 RAG-Fusion 挑战
致谢
1. 向量搜索融合RAG通过将向量搜索功能与生成模型相结合,引入了一种新颖的范式。这种融
合使大型语言模型(LLM)能够生成更丰富、更具上下文意识的输出。
2. 减少幻觉现象RAG显著降低了LLM产生幻觉的倾向,使生成的文本更加基于数据。
3. 个人和专业效用:从个人应用(如浏览笔记)到更专业的集成,RAG在提高生产力和内容质量
方面展示了其多功能性,同时基于可信的数据来源。
1. 当前搜索技术的限制RAG受到限制的方面与我们的检索式基于词汇和向量的搜索技术相同。
2. 人类搜索效率低下:人类在向搜索系统输入他们想要的内容时并不擅长,如打字错误、含糊的
查询或词汇有限,这常常导致错过那些超出显而易见的顶部搜索结果的大量信息。虽然RAG
所帮助,但它并没有完全解决这个问题。
3. 搜索的过度简化:我们普遍的搜索范式是将查询线性映射到答案,缺乏理解人类查询的多维
性。这种线性模型通常无法捕捉更复杂用户查询的细微差别和上下文,导致结果相关性较低。
扫码加
查看更多
它解决了RAG固有的限制,通过生成多个用户查询并重新排序结果。利用逆向排名融合和自定义
向量评分加权进行综合、准确的搜索
RAG-Fusion旨在弥合用户明确询问与他们意图询问之间的差距,更接近于发现通常隐藏的变革性
知识。
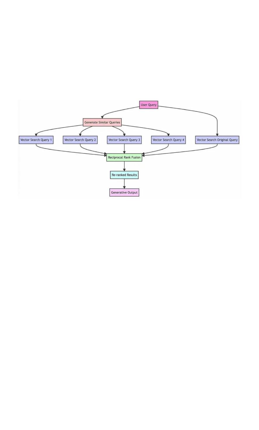
四、说一下 RAG-Fusion 核心技术?
RAG-Fusion的基础三元组与RAG相似,核心技术包括:
然而,与RAG不同的是,RAG-Fusion通过几个额外的步骤区分自己——查询生成和结果重新排
五、说一下 RAG-Fusion 工作流程?
5.1 多查询生成
在传统的搜索系统中,用户通常输入一个查询来查找信息。虽然这种方法直接简单,但它有局限
性。
单一查询可能无法完全捕捉用户感兴趣的全部范围,或者可能过于狭窄而无法产生全面的结果。因
此,从不同角度生成多个查询就显得尤为重要。
5.2 多查询生成 技术实现(提示工程)?
1. 通用编程语言,通常是Python
2. 专用的向量搜索数据库,如ElasticsearchPinecone,用于驱动文档检索。
3. 强大的大型语言模型,如ChatGPT,用于创造文本。
为什么要生成多个查询?
of 6
5墨值下载
【版权声明】本文为墨天轮用户原创内容,转载时必须标注文档的来源(墨天轮),文档链接,文档作者等基本信息,否则作者和墨天轮有权追究责任。如果您发现墨天轮中有涉嫌抄袭或者侵权的内容,欢迎发送邮件至:contact@modb.pro进行举报,并提供相关证据,一经查实,墨天轮将立刻删除相关内容。

评论

关注
最新上传
暂无内容,敬请期待...
下载排行榜
Top250 周榜 月榜