暂无图片
暂无图片
暂无图片
暂无图片
暂无图片
CN120277151A-数据库日志的处理方法_电科金仓.PDF
34
27页
0次
2025-07-17
免费下载
(19)国家知识产权局
(12)发明专利申请
(10)申请公布号
(43)申请公布日
(21)申请号 202311864776 .3
(22)申请日 2023 .12.29
(71)申请人 中电科金仓北京科技股份有限公
地址 100102 北京市朝阳区容达路7号院5
号楼13101内二层201
(72)发明人 沈志伟 杨尚 
(74)专利代理机构 北京智汇东方知识产权代理
事务所(普通合伙) 11391
专利代理师 薛峰
(51)Int.Cl .
G06F
16/27
(2019 .01)
G06F
16/23
(2019 .01)
G06F
12/0882
(2016 .01)
G06F
16/2455
(2019 .01)
G06F
16/22
(2019 .01)
(54)发明名称
数据库日志的处理方法
(57)摘要
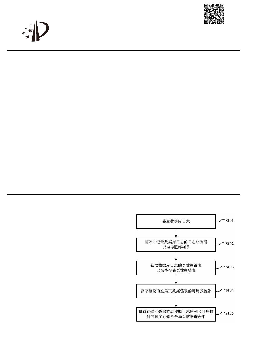
本发明提供了一种数据库日志的处理方法
包括获取数据库日志读取并记录数据库日志
的日志序列号记为参照序列号获取数据库日
志的页数据链表记为待存储页数据链表获取
预设的全局页数据链表的可用预置锁全局页数
据链表预先配置有预设数量的预置锁每个预置
锁绑定一段日志序列号范围根据参照序列号将
待存储页数据链表按照日志序列号升序排列的
顺序存储至全局页数据链表中通过将页数据链
表单独存放在全局页数据链表中后续就可以将
数据库日志中的页镜像数据和除页镜像数据之
外的其他数据分别进行落盘在同步时可以只同
步除页镜像数据之外的其他数据从而减少了主
备数据库之间的数据同步量
权利要求书3页 说明书14页 附图9页
CN 120277151 A
2025.07.08
CN 120277151 A
1 .一种数据库日志的处理方法包括
获取数据库日志所述数据库日志被预组装成由组装链表和连接于所述组装链表之后
的页数据链表构成的结构所述页数据链表为由所述数据库日志中的页镜像数据构成的链
表,所述组装链表为由所述数据库日志中的除页镜像数据之外的其他数据构成的链表
读取并记录所述数据库日志的日志序列号记为参照序列号
获取所述数据库日志的页数据链表记为待存储页数据链表
获取预设的全局页数据链表的可用预置锁其中所述全局页数据链表用于存储页数
据链表所述全局页数据链表预先配置有预设数量的预置锁且每个所述预置锁能够绑定
一段日志序列号范围所述可用预置锁为所绑定的日志序列号范围包含所述参照序列号的
预置锁
根据所述参照序列号将所述待存储页数据链表按照日志序列号升序排列的顺序存储
至所述全局页数据链表中以使所述全局页数据链表中的页数据链表按照日志序列号升序
排列的顺序依次连接
2 .根据权利要求1所述的数据库日志的处理方法其中所述获取预设的全局页数据链
表的可用预置锁的步骤之前包括
检测所述全局页数据链表已使用的预置锁中是否存在所述可用预置锁若是执行所
述获取预设的全局页数据链表的可用预置锁的步骤
若否按照第一预设规则确定所需的新增日志序列号范围所述参照序列号处于所述
新增日志序列号范围内
从所述全局页数据链表未使用的预置锁中获取一个预置锁记为待赋值预置锁
为所述待赋值预置锁绑定所述新增日志序列号范围以使其成为所述可用预置锁
其中所述已使用的预置锁表示已绑定日志序列号范围的预置锁所述未使用的预置
锁表示尚未绑定日志序列号范围的预置锁
3 .根据权利要求2所述的数据库日志的处理方法其中所述按照第一预设规则确定所
需的新增日志序列号范围的步骤包括
获取所述全局页数据链表所有已使用的预置锁所绑定的日志序列号范围中的最大值
记为第一序列号
确定所述新增日志序列号范围为大于所述第一序列号小于等于所述参照序列号
4 .根据权利要求3所述的数据库日志的处理方法其中所述确定所述新增日志序列号
范围为大于所述第一序列号小于等于所述参照序列号的步骤之前包括
判断所述参照序列号与所述第一序列号的差值是否大于预设阈值若是执行所述确
定所述新增日志序列号范围为大于所述第一序列号小于等于所述参照序列号的步骤
否,确定所述新增日志序列号范围为大于所述第一序列号小于等于所述第一序列号加所
述预设阈值
5 .根据权利要求2所述的数据库日志的处理方法其中所述从所述全局页数据链表未
使用的预置锁中获取一个预置锁的步骤之前包括
判断所述全局页数据链表是否还具有未使用的预置锁
若是执行所述从所述全局页数据链表未使用的预置锁中获取一个预置锁的步骤
若否从已使用的预置锁中找到所绑定的日志序列号范围的最大值最小的两个已使用
权 利 要 求 书
1/3
2
CN 120277151 A
2
of 27
免费下载
【版权声明】本文为墨天轮用户原创内容,转载时必须标注文档的来源(墨天轮),文档链接,文档作者等基本信息,否则作者和墨天轮有权追究责任。如果您发现墨天轮中有涉嫌抄袭或者侵权的内容,欢迎发送邮件至:contact@modb.pro进行举报,并提供相关证据,一经查实,墨天轮将立刻删除相关内容。

评论

关注
最新上传
暂无内容,敬请期待...
下载排行榜
Top250 周榜 月榜