暂无图片
暂无图片
暂无图片
暂无图片
暂无图片
康复产业数字化的五大升级机会.pdf
561
39页
0次
2021-02-23
50墨值下载
1
2016 康复行业的机遇与挑战
前言
(本报告特别感谢北京长和系国际医疗投资管理有限公司)
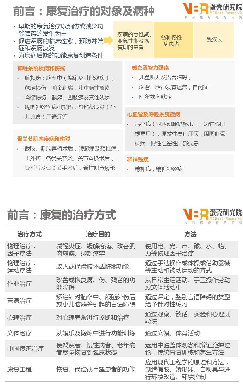
康复医学是一门有关促进患者康复的医学学科,包括有关功能障碍的预防、
诊断和评估、治疗、训练和处理。康复医学也被称为第三医学,临床医学为第一
医学,预防医学为第二医学。
康复医学的治疗方式涉及到利用电、光、热、声等,以诊断、治疗和预防残
疾和疾病(包括疼痛)使病、伤、残患者在体格上、精神上、社会上、职业上
得到康复,消除或减轻功能障碍,帮助他们发挥残留功能,恢复其生活能力和工
作能力。几乎每种康复治疗方式都有相对应的康复设备。康复治疗团队中角色随
治疗方式的变化而变化,通常以跨团队合作的方式运作。
本文将简要阐释康复行业在中国的状况,文章共分为四部分:
(一)政策利好康复行业的发展
(二)中国康复行业的发展现状和挑战
(三)康复领域的风险投资分布
(四)值得关注的五大细分领域
2
of 39
50墨值下载
【版权声明】本文为墨天轮用户原创内容,转载时必须标注文档的来源(墨天轮),文档链接,文档作者等基本信息,否则作者和墨天轮有权追究责任。如果您发现墨天轮中有涉嫌抄袭或者侵权的内容,欢迎发送邮件至:contact@modb.pro进行举报,并提供相关证据,一经查实,墨天轮将立刻删除相关内容。

评论

关注
最新上传
暂无内容,敬请期待...
下载排行榜
Top250 周榜 月榜