暂无图片
暂无图片
暂无图片
暂无图片
暂无图片
MySQL多线程备份工具Mydumper详解.pdf
590
8页
24次
2021-11-12
免费下载
MySQL多线程备份工具Mydumper详解
###
MySQL在备份方面包含了自身的mysqldump工具,但其只支持单线程工作,这就使得它无法迅速的备
份数据。而mydumper作为一个实用工具,能够良好支持多线程工作,这使得它在处理速度方面十倍于
传统的mysqldump。其特征之一是在处理过程中需要对列表加以锁定,因此如果我们需要在工作时段执
行备份工作,那么会引起DML阻塞。但一般现在的MySQL都有主从,备份也大部分在从上进行,所以锁
的问题可以不用考虑。这样mydumper能更好的完成备份任务。
Mydumper是一个针对MySQLDrizzle的高性能多线程备份和恢复工具,开发人员主要来自
MySQL,Facebook,SkySQL公司。
Mydumper特性
轻量级C语言写的 执行速度比mysqldump10 事务性和非事务性表一致的快照(适用于0.2.2
上版本) 快速的文件压缩 支持导出binlog(新版本里已经不能备份binlog) 支持将备份文件切块 多线
程备份(因为是多线程逻辑备份,备份后会生成多个备份文件) 多线程恢复(适用于0.2.1以上版本)
份时对MyISAM表施加FTWRL(FLUSH TABLES WITH READ LOCK),会阻塞DML语句 以守护进程的
工作方式,定时快照和连续二进制日志(适用于0.5.0以上版本) 开源 (GNU GPLv3)
Mydumper项目地址: https://launchpad.net/mydumper/
Mydumper备份机制
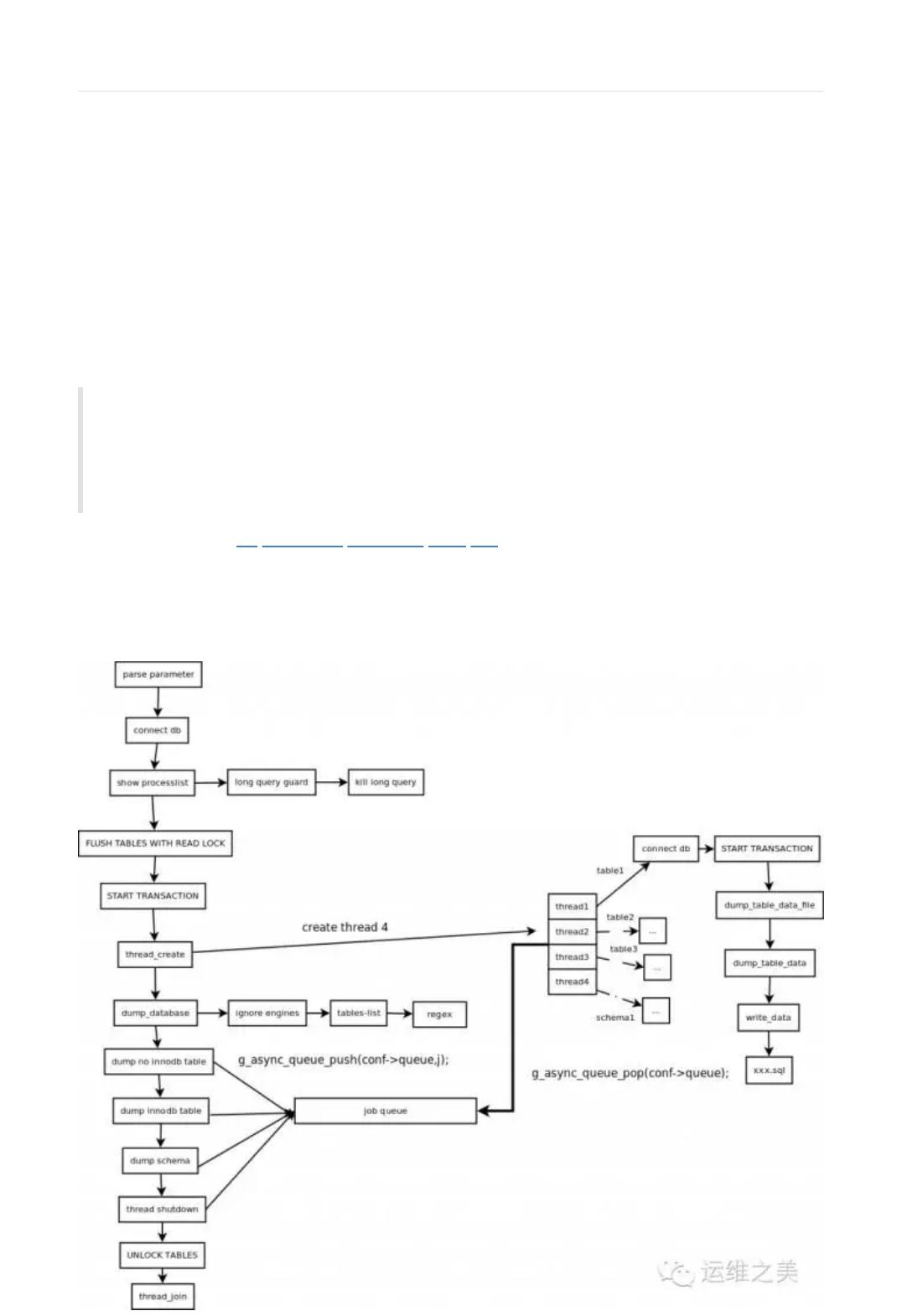
Mydumper工作流程图
主要步骤概括
主线程 FLUSH TABLES WITH READ LOCK, 施加全局只读锁,以阻止DML语句写入,保证数据的一
致性
读取当前时间点的二进制日志文件名和日志写入的位置并记录在metadata文件中,以供即使点恢
复使用
N个(线程数可以指定,默认是4dump线程 START TRANSACTION WITH CONSISTENT
SNAPSHOT; 开启读一致的事物
dump non-InnoDB tables, 首先导出非事物引擎的表
主线程 UNLOCK TABLES 非事物引擎备份完后,释放全局只读锁
dump InnoDB tables, 基于事物导出InnoDB
事物结束
Mydumperless locking模式
Mydumper使用 --less-locking 可以减少锁等待时间,此时mydumper的执行机制大致为
主线程 FLUSH TABLES WITH READ LOCK(全局锁)
Dump线程 START TRANSACTION WITH CONSISTENT SNAPSHOT;
LL Dump线程 LOCK TABLES non-InnoDB(线程内部锁)
主线程UNLOCK TABLES
LL Dump线程 dump non-InnoDB tables
LL DUmp线程 UNLOCK non-InnoDB
Dump线程 dump InnoDB tables
Mydumper备份所生成的文件
所有的备份文件在一个目录中,目录可以自己指定。
目录中包含一个metadata文件
记录了备份数据库在备份时间点的二进制日志文件名,日志的写入位置,如果是在从库进行备份,
还会记录备份时同步至主库的二进制日志文件及写入位置
每个表有两个备份文件
database.table-schema.sql 表结构文件
database.table.sql 表数据文件
如果对表文件分片,将生成多个备份数据文件,可以指定行数或指定大小分片
binary logs(新版已废弃)
启用 --binlogs 选项后,二进制文件存放在binlog_snapshot目录下
daemon mode
在这个模式下,有五个目录01binlogsbinlog_snapshotlast_dump
备份目录是01,间隔备份,如果mydumper因某种原因失败而仍然有一个好的快照,当快照完
成后,last_dump指向该备份。
Mydumper安装
Mydumper使用C语言编写,使用glibc库。mydumper安装所依赖的软件包: glibc zlib
pcre pcre-devel gcc gcc-c++ cmake make mysql客户端库文件
安装依赖包
Centos
of 8
免费下载
【版权声明】本文为墨天轮用户原创内容,转载时必须标注文档的来源(墨天轮),文档链接,文档作者等基本信息,否则作者和墨天轮有权追究责任。如果您发现墨天轮中有涉嫌抄袭或者侵权的内容,欢迎发送邮件至:contact@modb.pro进行举报,并提供相关证据,一经查实,墨天轮将立刻删除相关内容。

评论

关注
最新上传
暂无内容,敬请期待...
下载排行榜
Top250 周榜 月榜