排行
数据库百科
核心案例
行业报告
月度解读
大事记
产业图谱
中国数据库
向量数据库
时序数据库
实时数据库
搜索引擎
空间数据库
图数据库
数据仓库
大调查
2021年报告
2022年报告
年度数据库
2020年openGauss
2021年TiDB
2022年PolarDB
2023年OceanBase
首页
资讯
活动
大会
学习
课程中心
推荐优质内容、热门课程
学习路径
预设学习计划、达成学习目标
知识图谱
综合了解技术体系知识点
课程库
快速筛选、搜索相关课程
视频学习
专业视频分享技术知识
电子文档
快速搜索阅览技术文档
文档
问答
服务
智能助手小墨
关于数据库相关的问题,您都可以问我
数据库巡检平台
脚本采集百余项,在线智能分析总结
SQLRUN
在线数据库即时SQL运行平台
数据库实训平台
实操环境、开箱即用、一键连接
数据库管理服务
汇聚顶级数据库专家,具备多数据库运维能力
数据库百科
核心案例
行业报告
月度解读
大事记
产业图谱
我的订单
登录后可立即获得以下权益
免费培训课程
收藏优质文章
疑难问题解答
下载专业文档
签到免费抽奖
提升成长等级
立即登录
登录
注册
登录
注册
首页
资讯
活动
大会
课程
文档
排行
问答
我的订单
首页
专家团队
智能助手
在线工具
SQLRUN
在线数据库即时SQL运行平台
数据库在线实训平台
实操环境、开箱即用、一键连接
AWR分析
上传AWR报告,查看分析结果
SQL格式化
快速格式化绝大多数SQL语句
SQL审核
审核编写规范,提升执行效率
PLSQL解密
解密超4000字符的PL/SQL语句
OraC函数
查询Oracle C 函数的详细描述
智能助手小墨
关于数据库相关的问题,您都可以问我
精选案例
新闻资讯
云市场
登录后可立即获得以下权益
免费培训课程
收藏优质文章
疑难问题解答
下载专业文档
签到免费抽奖
提升成长等级
立即登录
登录
注册
登录
注册
首页
专家团队
智能助手
精选案例
新闻资讯
云市场
微信扫码
复制链接
新浪微博
分享数说
采集到收藏夹
分享到数说
文档
/
尚硅谷大数据技术之DolphinScheduler.doc
尚硅谷大数据技术之DolphinScheduler.doc
手机用户2076
1069
45页
49次
2022-05-30
免费下载
尚硅谷大数据技术之
DolphinScheduler
—————————————————————————————
尚硅谷大数据技术之
DolphinScheduler
(
作者:尚硅谷大数据研发部
)
版本:
V1.0
第
1
章 架构设计
1.1
系统架构图
更多
Java –
大数据 –前端 –
python
人工智能资料下载,可百度访问:尚硅谷官网
尚硅谷大数据技术之
DolphinScheduler
—————————————————————————————
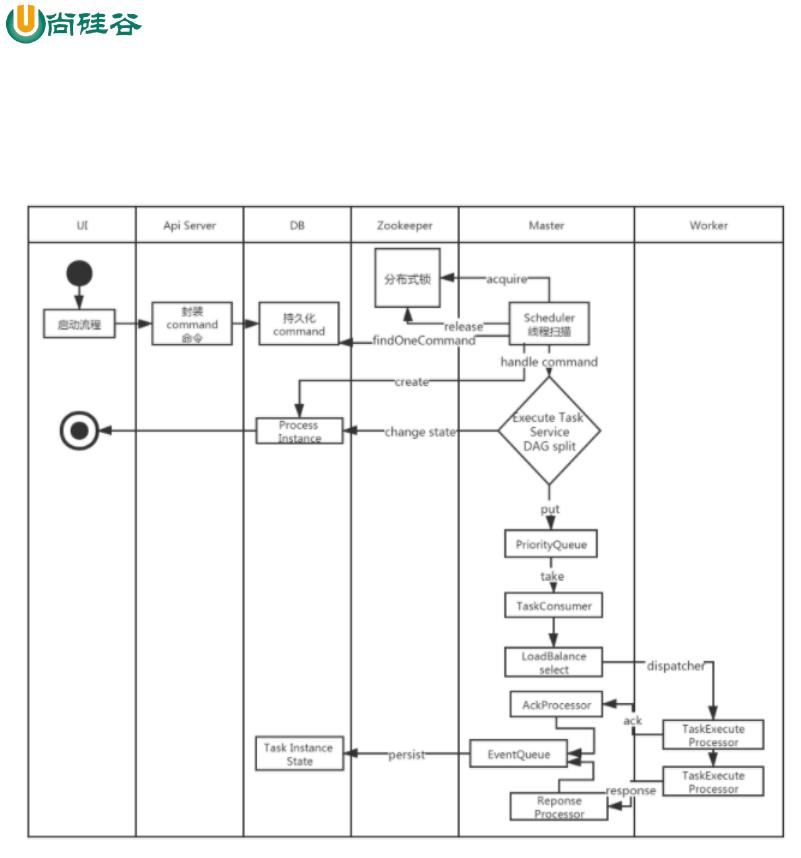
1.2
启动流程图
1.3
架构说明
(
1
)
MasterServer
MasterServer
采
用分
布
式
无
中
心设
计
理
念
,
MasterServer
主要
负
责
DAG
任务
切
分
、
任
务提
交
监
控
,
并
同
时
监
听
其
它
MasterServer
和
W
orkerServer
的
健
康
状
态
。
MasterServer
服
务
启
动
时
向
Zookeeper
注
册
临
时
节
点
,
通
过
监
听
Zookeeper
临
时
节
点
变
化
来
进
行
容
错
处
理
。
MasterServer
基于
netty
提供监听服务。
该服务内主要包含
:
Distributed
Quartz
分
布
式
调
度
组
件
,
主
要
负
责
定
时
任
务
的
启
停
操
作
,
当
quartz
调
起
任
务
后
,
Master
内部会有线程池具体负责处理任务的后续操作
MasterSchedulerThread
是一个
扫描线
程,定
时扫描
数据库中
的
command
表,根
据不同
的命
令类型进行不同的业务操作
MasterExecThread
主要是负责
DAG
任务切分、任务提交监控、各种不同命令类型的逻辑处
MasterT
askExecThread
主要负责任务的持久化
更多
Java –
大数据 –前端 –
python
人工智能资料下载,可百度访问:尚硅谷官网
尚硅谷大数据技术之
DolphinScheduler
—————————————————————————————
尚硅谷大数据技术之
DolphinScheduler
(
作者:尚硅谷大数据研发部
)
版本:
V1.0
第
1
章 架构设计
1.1
系统架构图
更多
Java –
大数据 –前端 –
python
人工智能资料下载,可百度访问:尚硅谷官网
尚硅谷大数据技术之
DolphinScheduler
—————————————————————————————
1.2
启动流程图
1.3
架构说明
(
1
)
MasterServer
MasterServer
采
用分
布
式
无
中
心设
计
理
念
,
MasterServer
主要
负
责
DAG
任务
切
分
、
任
务提
交
监
控
,
并
同
时
监
听
其
它
MasterServer
和
W
orkerServer
的
健
康
状
态
。
MasterServer
服
务
启
动
时
向
Zookeeper
注
册
临
时
节
点
,
通
过
监
听
Zookeeper
临
时
节
点
变
化
来
进
行
容
错
处
理
。
MasterServer
基于
netty
提供监听服务。
该服务内主要包含
:
Distributed
Quartz
分
布
式
调
度
组
件
,
主
要
负
责
定
时
任
务
的
启
停
操
作
,
当
quartz
调
起
任
务
后
,
Master
内部会有线程池具体负责处理任务的后续操作
MasterSchedulerThread
是一个
扫描线
程,定
时扫描
数据库中
的
command
表,根
据不同
的命
令类型进行不同的业务操作
MasterExecThread
主要是负责
DAG
任务切分、任务提交监控、各种不同命令类型的逻辑处
MasterT
askExecThread
主要负责任务的持久化
更多
Java –
大数据 –前端 –
python
人工智能资料下载,可百度访问:尚硅谷官网
登录查看全部内容
of 45
免费下载
海豚
【版权声明】本文为墨天轮用户原创内容,转载时必须标注文档的来源(墨天轮),文档链接,文档作者等基本信息,否则作者和墨天轮有权追究责任。如果您发现墨天轮中有涉嫌抄袭或者侵权的内容,欢迎发送邮件至:contact@modb.pro进行举报,并提供相关证据,一经查实,墨天轮将立刻删除相关内容。
评论
关注
最新上传
暂无内容,敬请期待...
下载排行榜
Top250
周榜
月榜
有奖问卷
意见反馈
客服小墨
评论