暂无图片
暂无图片
暂无图片
暂无图片
暂无图片
(10条消息) Oracle SQL Tuning_SQL优化方法论_01_u010692693的专栏-CSDN博客_oracle sql tuning.pdf
309
8页
1次
2022-11-03
5墨值下载
(10条消息) Oracle SQL Tuning_SQL优化方法论
_01_u010692693的专栏-CSDN博客_oracle sql tuning
前言
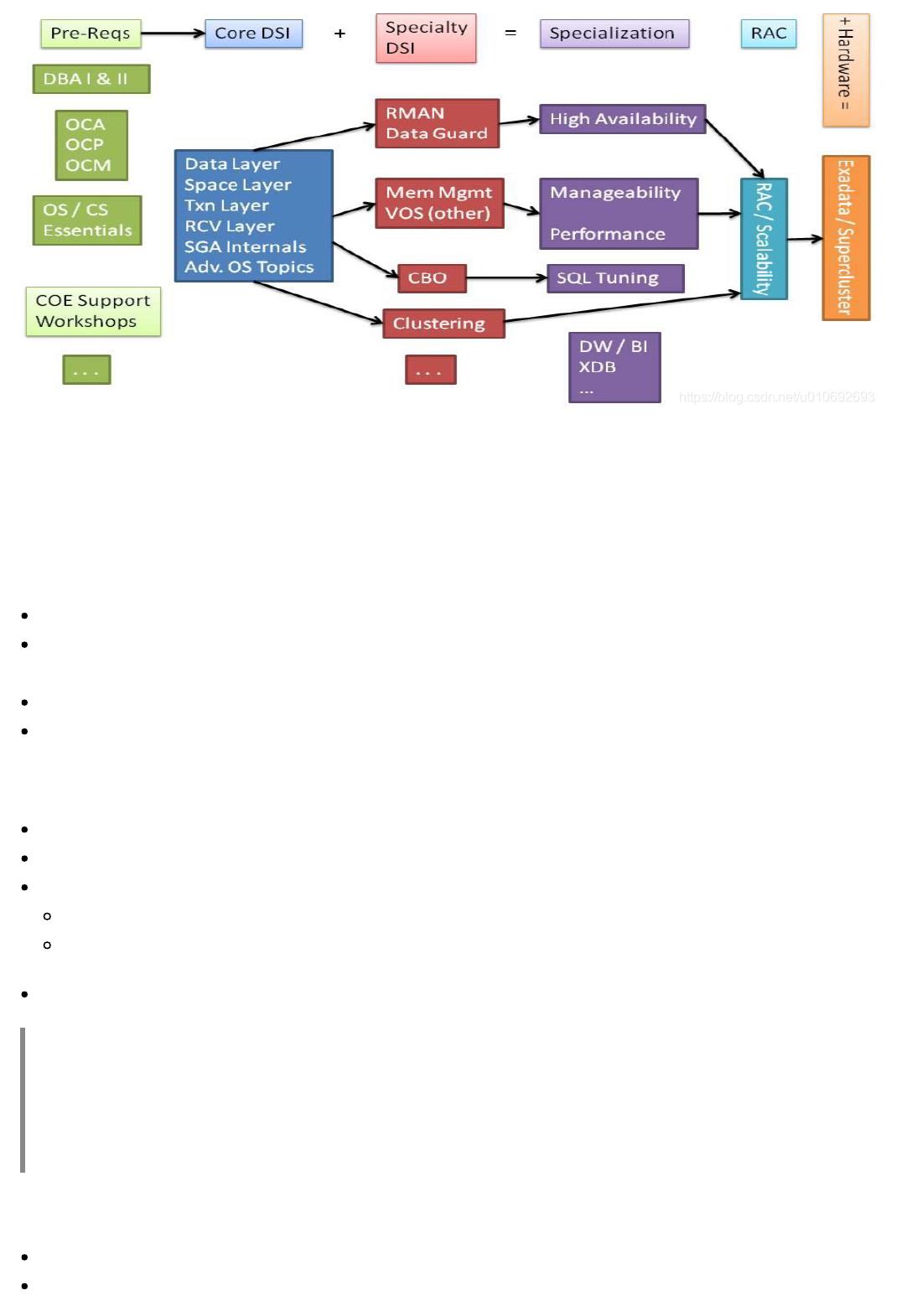
本课是基于Oracle DSI404e学习Oracle SQL Tuning。DSI是Data Server Internals的缩写,是Oracle公司内
部用来培训Oracle售后工程师使用的教材。
DSI课程系统包括:
DSI303 Advanced Backup, Restore and recovery Techniques
DSI401 Dumps Crashes and Corruptions
DSI402 Space and Transaction Management
DSI402e Data types and block structures
DSI403e Recovery Architecture Components
DSI404e Query Optimizer
DSI405 Performance TUning
DSI408 Real Application clusters Internals
Oracle Layers
High Level Vision DSI
SQL优化方法论
Where are we?
We need to tune a query(什么情况下需要优化SQL)
一个简单的查询占用了太多的时间
使用绑定变量(bind peeking)的许多查询,访问有严重数据倾斜的列时使用了错误的执行计划,导致查询缓
慢。
相对于原执行时间突然变慢的查询
用户对查询占用的时间不满意
什么情况会触发SQL变慢
Oracle数据库版本升级,优化器版本升级或BUG
收集的统计信息与表现有状况差异大
数据改变:
数据大量增多或减少后没有收集统计信息;
改变数据后列有严重数据倾斜,SQL查询中该列的值用了绑定变量,导致错误(不好)的执行计划
应用程序升级改变
BIND PEEKING:当SQL第一次执行的时候,优化器会根据绑定变量来确定执行计划(如果存在柱状图)。
BIND PEEKING只有当该SQL第一次执行的时候,进行HARD PARSE的时候才进行,第二次调用该SQL,就
不会再次进行BIND PEEKING。这种情况下,如果某个列的倾斜性很厉害,使用BIND PEEKING代入不同的
参数,只能走第一次执行时的执行计划,执行计划就像掷色子一样,要靠运气了。这种情况,不应该使用绑
定变量,而应该改为直接值。
什么地方会出错
索引是否使用,索引是否创建,走索引是否快
错误的表连接顺序
of 8
5墨值下载
【版权声明】本文为墨天轮用户原创内容,转载时必须标注文档的来源(墨天轮),文档链接,文档作者等基本信息,否则作者和墨天轮有权追究责任。如果您发现墨天轮中有涉嫌抄袭或者侵权的内容,欢迎发送邮件至:contact@modb.pro进行举报,并提供相关证据,一经查实,墨天轮将立刻删除相关内容。

评论

关注
最新上传
暂无内容,敬请期待...
下载排行榜
Top250 周榜 月榜