2020-09-27
物化视图可以定时刷新吗?
有个视图,因为读取频率比较高,性能不是太好,所以想转为物化视图,现在遇到几个问题。
第一,直接创建,报ORA-22818 subquery expressions not allowed here,这个是不允许子查询的意思?
原视图的sql里确实有子查询。
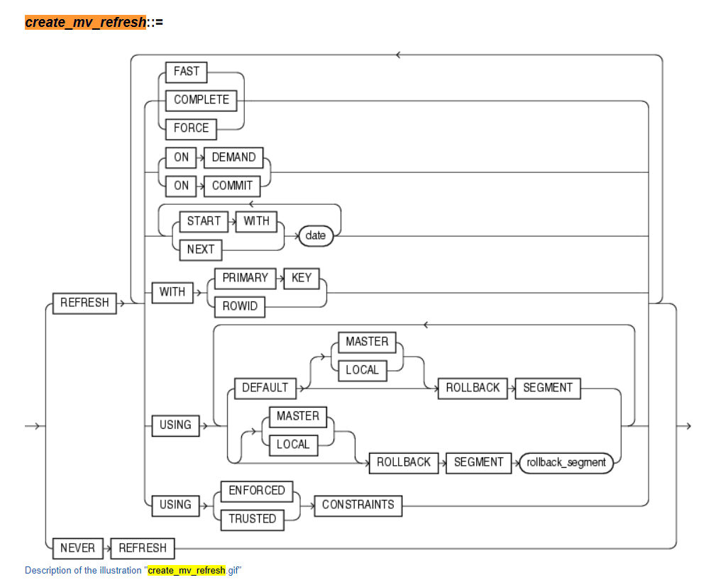
第二,于是我建了一个临时视图,再用物化视图来调用这个视图,功能倒是实现了,但是不知道这种情况下如何实现定时刷新?比如我想5分钟更新一次。
感谢大家指点。
我来答
添加附件
收藏
分享
问题补充
1条回答
默认
最新
回答交流
提交
问题信息
请登录之后查看
邀请回答
暂无人订阅该标签,敬请期待~~
墨值悬赏

评论
