排行
数据库百科
核心案例
行业报告
月度解读
大事记
产业图谱
中国数据库
向量数据库
时序数据库
实时数据库
搜索引擎
空间数据库
图数据库
数据仓库
大调查
2021年报告
2022年报告
年度数据库
2020年openGauss
2021年TiDB
2022年PolarDB
2023年OceanBase
首页
资讯
活动
大会
学习
课程中心
推荐优质内容、热门课程
学习路径
预设学习计划、达成学习目标
知识图谱
综合了解技术体系知识点
课程库
快速筛选、搜索相关课程
视频学习
专业视频分享技术知识
电子文档
快速搜索阅览技术文档
文档
问答
服务
智能助手小墨
关于数据库相关的问题,您都可以问我
数据库巡检平台
脚本采集百余项,在线智能分析总结
SQLRUN
在线数据库即时SQL运行平台
数据库实训平台
实操环境、开箱即用、一键连接
数据库管理服务
汇聚顶级数据库专家,具备多数据库运维能力
数据库百科
核心案例
行业报告
月度解读
大事记
产业图谱
我的订单
登录后可立即获得以下权益
免费培训课程
收藏优质文章
疑难问题解答
下载专业文档
签到免费抽奖
提升成长等级
立即登录
登录
注册
登录
注册
首页
资讯
活动
大会
课程
文档
排行
问答
我的订单
首页
专家团队
智能助手
在线工具
SQLRUN
在线数据库即时SQL运行平台
数据库在线实训平台
实操环境、开箱即用、一键连接
AWR分析
上传AWR报告,查看分析结果
SQL格式化
快速格式化绝大多数SQL语句
SQL审核
审核编写规范,提升执行效率
PLSQL解密
解密超4000字符的PL/SQL语句
OraC函数
查询Oracle C 函数的详细描述
智能助手小墨
关于数据库相关的问题,您都可以问我
精选案例
新闻资讯
云市场
登录后可立即获得以下权益
免费培训课程
收藏优质文章
疑难问题解答
下载专业文档
签到免费抽奖
提升成长等级
立即登录
登录
注册
登录
注册
首页
专家团队
智能助手
精选案例
新闻资讯
云市场
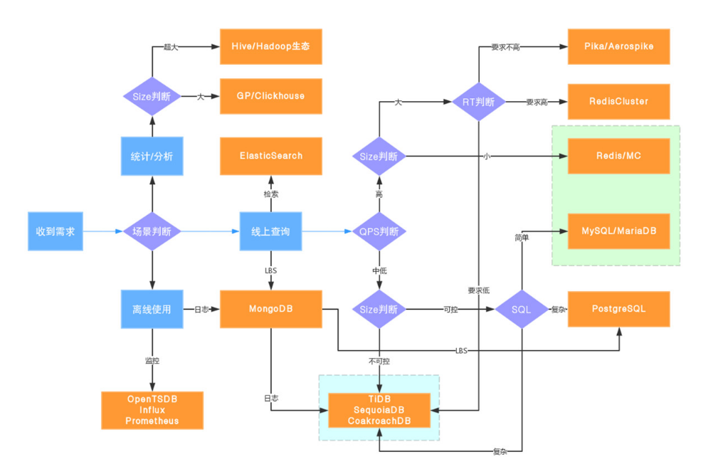
由oracle数据库迁移到新的其他的数据库(mysql,达梦,OB等),有哪些方面需要考虑
我来答
返回问答列表
复制链接
微信扫码分享
在小程序上查看
分享
yangweizhi
0
回答
0
文章
0
粉丝
关注TA
yangweizhi
0
回答
0
文章
0
粉丝
关注TA
yangweizhi
2023-08-03
由oracle数据库迁移到新的其他的数据库(mysql,达梦,OB等),有哪些方面需要考虑
数据迁移
由oracle数据库迁移到新的其他的数据库(mysql,达梦,OB等),有哪些需要考虑方面
我来答
添加附件
收藏
复制链接
微信扫码分享
在小程序上查看
分享
添加附件
问题补充
1条回答
默认
最新
吴涵文
0
回答
0
文章
0
粉丝
关注TA
吴涵文
0
回答
0
文章
0
粉丝
关注TA
吴涵文
采纳答案后不可修改和取消
评论
有用
0
Y
yangweizhi
0
回答
0
文章
0
粉丝
关注TA
yangweizhi
题主
2023-08-08
额 看了好几遍还是有点不明白
回答交流
提交
问题信息
请登录之后查看
邀请回答
暂无人订阅该标签,敬请期待~~
墨值悬赏
关闭问题
升级问题
追加悬赏
采集到收藏夹
收藏成功
有奖问卷
意见反馈
客服小墨