在大数据时代,Elasticsearch 作为一款强大的搜索和分析引擎,被广泛应用于各种场景。无论是实时日志分析、全文搜索还是复杂数据的实时处理,Elasticsearch 都能胜任。
本文将基于一份详细的 Elasticsearch 8.X 学习路线图,带你全面了解 Elasticsearch 8.X 的学习路径,帮助你从入门到精通。

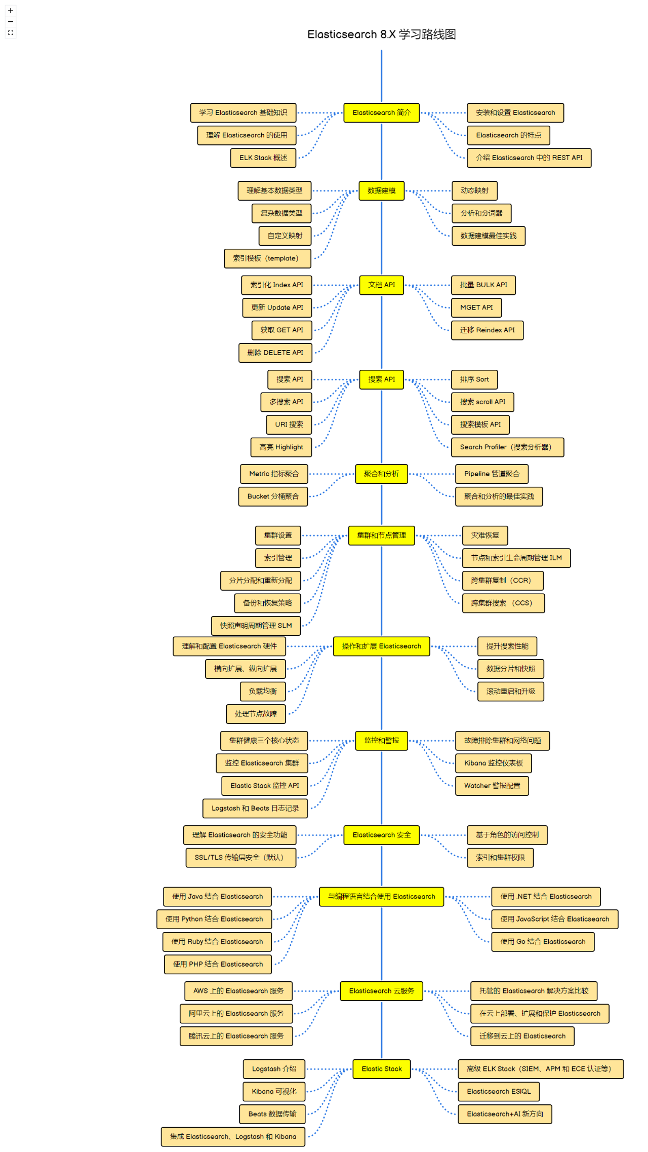
1、Elasticsearch 简介

1.1 学习 Elasticsearch 基础知识
Elasticsearch 是一个开源的、分布式的搜索和分析引擎,它可以处理大规模的数据,并提供实时搜索、分析和可视化功能。学习基本概念和术语,如索引、文档、分片等,是理解 Elasticsearch 的基础。
1.2 理解 Elasticsearch 的使用
Elasticsearch 的应用场景广泛,包括日志分析、全文搜索、监控数据等。了解这些实际应用场景,可以帮助你更好地理解如何在实际项目中使用 Elasticsearch。
1.3 Elastic Stack 概述
ElasticStack 由 Elasticsearch、Logstash 和 Kibana 组成。Elasticsearch 负责存储和检索数据,Logstash 用于收集和处理数据,Kibana 用于数据的可视化和分析。学习 Elastic Stack 的整体架构和各个组件的作用,是全面掌握 Elasticsearch 的第一步。
1.4 安装和设置 Elasticsearch
在不同的操作系统上安装和配置 Elasticsearch,确保能够顺利启动和运行。包括下载、安装、配置文件修改以及启动服务等步骤。
1.5 Elasticsearch 的特点
Elasticsearch 具有高可用性、分布式架构和 RESTful API 等特点。了解这些特点,有助于理解它为什么能处理大规模数据,以及如何通过 RESTful API 与 Elasticsearch 进行交互。
1.6 介绍 Elasticsearch 中的 REST API
REST API 是 Elasticsearch 提供的一种访问接口,几乎所有的操作都可以通过 REST API 实现。学习如何使用这些 API 进行数据的增删改查操作,是深入掌握 Elasticsearch 的关键。

2、数据建模

2.1 理解基本数据类型
Elasticsearch 支持多种数据类型,包括字符串、数字、日期等。了解这些基本数据类型及其存储和查询方式,有助于我们更好地进行数据建模。
2.2 复杂数据类型
除了基本数据类型,Elasticsearch 还支持复杂数据类型,如嵌套类型、Join类型和对象类型。这些数据类型允许我们存储和处理更复杂的结构化数据。
2.3 自定义映射
通过自定义映射,可以精确控制数据在 Elasticsearch 中的存储方式和查询方式。掌握如何定义和使用自定义映射,有助于优化 Elasticsearch 的性能。
2.4 索引模板(template)
索引模板允许我们预定义索引的设置和映射,从而简化大规模数据的管理工作。学习如何创建和使用索引模板,可以提高数据管理的效率。
2.5 动态映射
动态映射使 Elasticsearch 能够根据数据自动生成映射,这在处理结构多变的数据时非常有用。了解动态映射的工作原理和使用方法,可以提升我们处理数据的效率。
2.6 分析和分词器
分词器是 Elasticsearch 用于处理文本数据的重要组件。学习如何配置和使用分词器,可以提升文本数据的检索效果,确保搜索的准确性。
2.7 数据建模最佳实践
掌握数据建模的最佳实践,确保数据存储和查询的高效性和准确性。包括如何设计索引结构、选择适当的数据类型和映射配置等。
3、文档 API

3.1 索引化 Index API
Index API 用于在 Elasticsearch 中创建文档。掌握 Index API 的使用方法,可以帮助我们高效地管理数据,确保数据的及时更新和准确存储。
3.2 更新 Update API
Update API 允许对已有文档进行部分更新,而不需要重新索引整个文档。学习如何使用 Update API,可以提升数据更新的灵活性和效率。
3.3 获取 GET API
GET API 用于从 Elasticsearch 中检索文档。掌握 GET API 的使用方法,可以帮助我们快速获取所需数据,确保数据的及时访问和准确性。
3.4 删除 DELETE API
DELETE API 用于从 Elasticsearch 中删除文档。学习如何使用 DELETE API,可以帮助我们有效地管理数据的生命周期,确保数据的及时删除和准确性。
3.5 批量 BULK API
BULK API 允许我们一次性执行多个操作,如创建、更新和删除文档。掌握 BULK API 的使用方法,可以提升数据处理的效率,尤其在处理大量数据时非常有用。
3.6 MGET API
MGET API 允许我们一次性获取多个文档。学习如何使用 MGET API,可以提高数据检索的效率,确保在需要获取多个文档时,能够快速准确地获取数据。
3.7 迁移 Reindex API
Reindex API 允许我们在不影响现有索引的情况下,对数据进行重新索引。掌握 Reindex API 的使用方法,可以提升数据迁移和更新的效率,确保数据的及时重组和优化。
4、搜索 API


4.1 基础搜索 API
搜索 API 是 Elasticsearch 的核心功能之一,用于执行搜索请求。学习如何构建和执行搜索请求,确保能够快速准确地检索所需数据。
4.2 多搜索 API
多搜索 API 允许我们在一次请求中执行多个搜索操作。掌握多搜索 API 的使用方法,可以提升复杂搜索任务的效率,确保能够一次性完成多个搜索需求。
4.3 URI 搜索
URI 搜索是通过 URL 参数进行搜索的方法,适用于简单查询和快速测试。了解 URI 搜索的基本格式和用法,可以帮助我们快速执行简单的搜索操作。
4.4 高亮 Highlight
高亮功能允许在搜索结果中高亮显示匹配的部分。学习如何配置和使用高亮功能,可以提升用户体验,确保搜索结果更加直观。
4.5 排序 Sort
排序功能用于对搜索结果进行排序,确保结果的相关性和准确性。掌握排序功能的使用方法,可以提升搜索结果的展示效果,确保用户能够快速找到所需信息。
4.6 搜索 scroll API
Scroll API 处理大量数据的分页查询,适用于需要逐步处理大规模数据的场景。学习如何使用 Scroll API,可以提升大规模数据处理的效率,确保数据的及时获取和处理。
4.7 搜索模板 API
搜索模板 API 允许我们将常用的搜索条件保存为模板,简化重复查询的操作。掌握搜索模板 API 的使用方法,可以提升搜索效率,确保在需要重复执行相似查询时,能够快速完成操作。
4.8 Search Profiler(搜索分析器)
Search Profiler 是用于分析和优化搜索查询的工具。了解如何使用 Search Profiler,可以帮助我们识别和解决搜索性能问题,确保搜索查询的高效性。
5、聚合和分析

5.1 Metric 指标聚合
Metric 聚合用于对数值数据进行统计计算,如平均值、最大值、最小值等。掌握 Metric 聚合的使用方法,可以帮助我们快速获取数据统计信息,确保数据分析的准确性。
5.2 Bucket 分桶聚合
Bucket 聚合用于对数据进行分组和分类,如按日期、地理位置等进行分组。学习如何使用 Bucket 聚合,可以提升数据的组织和分析能力,确保数据分类的准确性。
5.3 Pipeline 管道聚合
Pipeline 聚合允许我们对聚合结果进行再处理,如对聚合结果进行计算和转换。掌握 Pipeline 聚合的使用方法,可以提升数据分析的深度,确保数据处理的灵活性。
5.4 聚合和分析的最佳实践
掌握聚合和分析的最佳实践,确保数据分析的高效性和准确性。包括如何设计聚合查询、选择适当的聚合类型和配置等。
6、集群和节点管理

6.1 集群设置
集群设置是管理 Elasticsearch 集群的基础,包括集群的配置、启动和监控等。掌握集群设置的方法,可以确保 Elasticsearch 的高可用性和性能,确保系统的稳定运行。
6.2 索引管理
索引是 Elasticsearch 中最基本的存储单位,掌握索引管理的方法,可以帮助我们高效地组织和管理数据,确保数据的及时存储和检索。
6.3 分片分配和重新分配
分片是 Elasticsearch 中实现数据分布式存储的核心,通过学习分片分配和重新分配的原理,可以提升集群的稳定性和性能,确保数据的高效存储和检索。
6.4 备份和恢复策略
备份和恢复是保障数据安全的重要手段,学习如何制定和实施备份和恢复策略,可以确保数据的安全性和可用性,防止数据丢失。
6.5 快照声明周期管理 SLM
快照声明周期管理 (Snapshot Lifecycle Management, SLM) 用于管理快照的创建、删除和保留策略。掌握 SLM 的使用方法,可以确保数据的持久性和安全性,防止数据丢失。
6.6 灾难恢复
灾难恢复是应对突发事件的重要措施,掌握灾难恢复的方法,可以提升系统的容灾能力,确保系统在发生故障时能够迅速恢复。
6.7 节点和索引生命周期管理 ILM
节点和索引的生命周期管理 (Index Lifecycle Management, ILM) 是优化集群性能的重要手段。学习如何管理节点和索引的生命周期,可以确保系统的稳定性和高效性。
6.8 跨集群复制(CCR)
跨集群复制 (Cross-Cluster Replication, CCR) 允许我们在不同的 Elasticsearch 集群之间复制数据,提升数据的可用性和可靠性。掌握 CCR 的使用方法,可以确保数据在多个集群之间的一致性。
6.9 跨集群搜索(CCS)
跨集群搜索 (Cross-Cluster Search, CCS) 允许我们在不同的 Elasticsearch 集群之间进行搜索,提升数据访问的灵活性和效率。学习如何使用 CCS,可以确保在分布式环境中快速获取所需数据。
7、操作和扩展 Elasticsearch


7.1 理解和配置 Elasticsearch 硬件
硬件配置是提升 Elasticsearch 性能的基础,学习如何合理配置硬件,可以确保系统的高效运行,避免性能瓶颈。
7.2 横向扩展、纵向扩展
横向扩展和纵向扩展是提升 Elasticsearch 处理能力的主要手段。了解如何进行扩展,可以确保系统的可扩展性和高可用性,满足不断增长的业务需求。
7.3 负载均衡
负载均衡是提升系统稳定性和性能的重要措施。掌握负载均衡的方法,可以确保系统的高效运行,避免单点故障。
7.4 处理节点故障
节点故障是影响系统稳定性的重要因素,学习如何处理节点故障,可以提升系统的容错能力,确保系统的稳定运行。
7.5 提升搜索性能
搜索性能是衡量 Elasticsearch 效率的重要指标,了解如何提升搜索性能,可以确保系统的高效运行,满足用户的搜索需求。
7.6 数据分片和快照
数据分片和快照是管理和保护数据的重要手段,学习如何进行数据分片和快照管理,可以确保数据的安全性和可用性。
7.7 滚动重启和升级
滚动重启和升级是保障系统稳定运行的重要操作,学习如何进行滚动重启和升级,可以确保系统的持续可用性,避免停机时间。
8、监控和警报

8.1 集群健康三个核心状态
Elasticsearch 集群健康状态分为绿色、黄色和红色三个核心状态,分别表示集群的健康状况。掌握集群健康状态的监控方法,可以确保系统的稳定运行,及时发现和解决问题。
8.2 监控 Elasticsearch 集群
监控是保障系统稳定性的重要手段,学习如何监控 Elasticsearch 集群,可以及时发现和解决问题,确保系统的高效运行。
8.3 Elastic Stack 监控 API
Elastic Stack 提供了丰富的监控 API,通过学习这些 API,可以提升系统的监控能力,确保系统的稳定运行。
8.4 Logstash 和 Beats 日志记录
Logstash 和 Beats 是实现日志收集和处理的重要工具,学习如何使用这些工具,可以提升系统的日志管理能力,确保日志数据的有效性。
8.5 故障排除集群和网络问题
故障排除是保障系统稳定性的重要手段,掌握故障排除的方法,可以及时解决系统问题,确保系统的高效运行。
8.6 Kibana 监控仪表板
Kibana 提供了丰富的监控仪表板,通过可视化系统监控数据,可以提升数据分析的直观性和准确性,确保系统的高效运行。
8.7 Watcher 警报配置(收费)
Watcher 是 Elasticsearch 的警报功能,通过配置 Watcher,可以实现自动化警报,及时发现系统问题,确保系统的高可用性和安全性。
9、Elasticsearch 安全

9.1 理解 Elasticsearch 的安全功能
安全是保障系统稳定性和数据安全的重要因素,了解 Elasticsearch 的安全功能,可以提升系统的安全性,保护数据安全。
9.2 SSL/TLS 传输层安全(默认)
SSL/TLS 是保障数据传输安全的重要协议,了解如何配置和使用 SSL/TLS,可以提升系统的安全性,防止数据泄露。
9.3 基于角色的访问控制
基于角色的访问控制是实现权限管理的重要手段,学习如何配置和使用基于角色的访问控制,可以确保数据的安全性,防止未经授权的访问。
9.4 索引和集群权限
索引和集群权限是实现数据和系统安全的重要手段,掌握如何配置和管理权限,可以确保系统的安全性,保护数据安全。
10、与编程语言结合使用 Elasticsearch

10.1 使用 Java 结合 Elasticsearch
Java 是 Elasticsearch 的主要编程语言,学习如何使用 Java 与 Elasticsearch 进行交互,可以提升系统的开发效率,实现与 Elasticsearch 的无缝集成。
10.2 使用 Python 结合 Elasticsearch
Python 是一种流行的编程语言,了解如何使用 Python 与 Elasticsearch 进行交互,可以提升数据处理的灵活性,实现高效的数据操作。
10.3 使用 Ruby 结合 Elasticsearch
Ruby 是一种动态编程语言,学习如何使用 Ruby 与 Elasticsearch 进行交互,可以提升系统的开发效率,实现与 Elasticsearch 的无缝集成。
10.4 使用 PHP 结合 Elasticsearch
PHP 是一种流行的服务器端编程语言,掌握如何使用 PHP 与 Elasticsearch 进行交互,可以提升 Web 开发的效率,实现高效的数据操作。
10.5 使用 .NET 结合 Elasticsearch
.NET 是一种强大的开发平台,了解如何使用 .NET 与 Elasticsearch 进行交互,可以提升系统的开发能力,实现与 Elasticsearch 的无缝集成。
10.6 使用 JavaScript 结合 Elasticsearch
JavaScript 是一种广泛应用于 Web 开发的编程语言,学习如何使用 JavaScript 与 Elasticsearch 进行交互,可以提升 Web 开发的灵活性,实现高效的数据操作。
10.7 使用 Go 结合 Elasticsearch
Go 是一种高效的编程语言,了解如何使用 Go 与 Elasticsearch 进行交互,可以提升系统的开发效率,实现高效的数据操作。
11、Elasticsearch 云服务

11.1 AWS 上的 Elasticsearch 服务
AWS 提供了托管的 Elasticsearch 服务,了解如何在 AWS 上使用 Elasticsearch,可以提升系统的灵活性和可扩展性,实现高效的数据处理。——这个咱们国内用的不多。
11.2 阿里云上的 Elasticsearch 服务
阿里云也提供了托管的 Elasticsearch 服务,学习如何在阿里云上使用 Elasticsearch,可以提升系统的灵活性和可扩展性,实现高效的数据处理。
11.3 腾讯云上的 Elasticsearch 服务
腾讯云也提供了托管的 Elasticsearch 服务,掌握如何在腾讯云上使用 Elasticsearch,可以提升系统的灵活性和可扩展性,实现高效的数据处理。
11.4 托管的 Elasticsearch 解决方案比较
托管的 Elasticsearch 解决方案可以简化系统的管理工作,了解和比较不同的托管解决方案,可以帮助我们选择最适合的服务,实现高效的数据管理。
11.5 在云上部署、扩展和保护 Elasticsearch
在云上部署、扩展和保护 Elasticsearch 是实现高可用性和高性能的关键,学习相关技术,可以确保系统的稳定性和安全性,实现高效的数据操作。
11.6 迁移到云上的 Elasticsearch
迁移到云上的 Elasticsearch 可以提升系统的灵活性和可扩展性,了解如何进行迁移,可以确保系统的平滑过渡,实现高效的数据管理。
12、Elastic Stack 扩展

12.1 Logstash 介绍
Logstash 是 ELK Stack 中的重要组件,用于数据收集和处理。学习如何使用 Logstash,可以提升数据处理的效率,实现高效的数据收集和处理。
12.2 Kibana 可视化
Kibana 是 ELK Stack 中的可视化工具,掌握如何使用 Kibana,可以提升数据的可视化和分析能力,确保数据的直观展示。
12.3 Beats 数据传输
Beats 是 ELK Stack 中的数据传输工具,了解如何使用 Beats,可以提升数据传输的效率和灵活性,确保数据的及时传输和处理。
12.4 集成 Elasticsearch、Logstash 和 Kibana
集成 ELK Stack 的各个组件,可以实现数据的收集、处理、存储和可视化。学习如何集成这些组件,可以提升系统的整体性能,确保数据的高效管理。
12.5 高级 ELK Stack(SIEM、APM 和 ECE 认证等)
高级 ELK Stack 功能包括 SIEM、APM 和 ECE 认证,学习如何使用这些高级功能,可以提升系统的安全性和性能,实现更高级的数据分析和管理。
12.6 Elasticsearch ES|QL
ES|QL 是 Elasticsearch 提供的 SQL 查询接口,了解如何使用 ES|QL,可以提升数据查询的灵活性,实现 SQL 风格的查询操作。
12.7 Elasticsearch+AI 新方向
Elasticsearch 与人工智能相结合,是数据处理的新方向。了解如何将 Elasticsearch 与 AI 结合使用,可以提升数据分析的智能化水平,实现更高级的数据处理和分析。

结语
通过这篇博客和学习路线图的指引,相信你已经对 Elasticsearch 8.X 的学习路径有了全面的了解。从
基础知识的掌握到高级功能的应用,这张路线图涵盖了学习 Elasticsearch 所需的各个方面。
希望这篇博客能帮助你更好地学习和掌握 Elasticsearch,成为一名出色的大数据存储与检索专家!
ps:购书读者,欢迎凭借暗号加入读者群。
7 年+积累、 Elastic 创始人Shay Banon 等 15 位专家推荐的 Elasticsearch 8.X新书已上线
新时代写作与互动:《一本书讲透 Elasticsearch》读者群的创新之路

更短时间更快习得更多干货!
和全球超2000+ Elastic 爱好者一起精进!
elastic6.cn——ElasticStack进阶助手





