暂无图片
暂无图片
7
暂无图片
暂无图片
暂无图片

BIC-QA上线TDSQL官方文档知识库

白鳝的洞穴 2025-08-28
1386
    在DTCC期间,腾讯云数据库团队与佰晟智算两个深圳的团队在北京完成了一次异地交流,大家达成的一项合作就是共建国产数据库知识库。从DTCC回来后,腾讯云数据库的同学就十分积极地与我们开始了协同工作,将目前TDSQL最新的文档资料整理后交给佰晟智算进行处理。今天这项合作的第一个成果已经上线了,在BIC-QA的官方网站上已经上线了第一个TDSQL知识库-TDSQL官方文档知识问答。
    因为在BIC-QA中已经预留了TDSQL的编码-2201,因此目前在使用BIC-QA 1.0.6版本的用户无需任何升级,就可以在知识库中选择TDSQL,然后对知识库发起提问了。
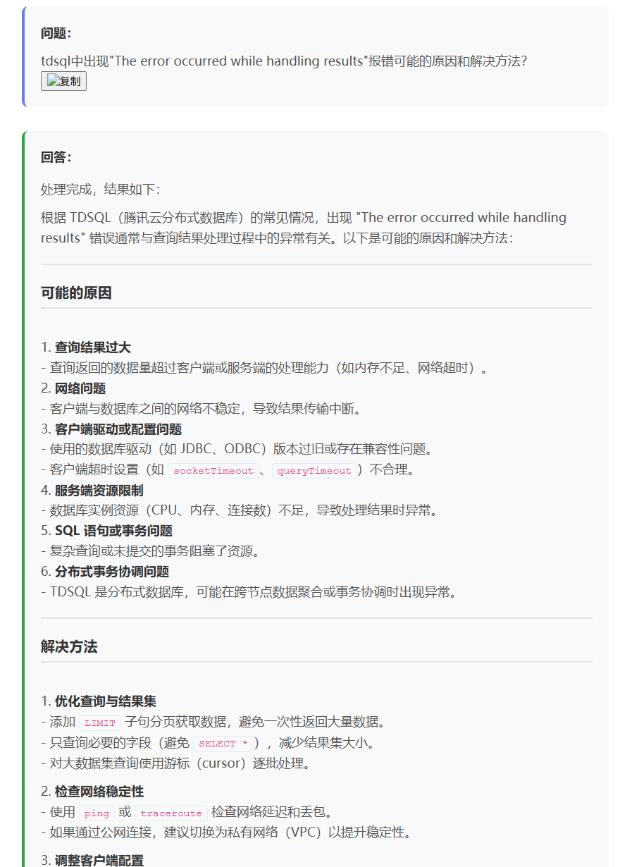
    对于“出现"The error occurred while handling results"报错可能的原因和解决方法?”这个问题,如果选择了知识库,可以十分明确地找到TDSQL的官方答案,因为数据库表字段与应用程序中接收实体的类型不一致导致了这个问题,很可能是在ORM框架中配置存在问题导致了错误的发生。如果不使用知识库,直接问deepseek,结果则截然不同。
    可以看出,直接询问deepseek,得到的回答是驴唇不对马嘴的。国产数据库的知识,目前在国内外大语言模型都比较缺乏,因此回答错误的概率很高,通过专业知识库去寻找答案还是十分有必要的。
    针对这个问题,如果去问满血的 QWEN3,答案依然是错误的。我们再换一个问题:“gateway.ha.basic.disconnect_stale_master参数在主从切换时的作用?”,看看BIC-QA的效果如何:
    命中了知识库,回答还是有理有据的。下面我们关闭知识库,仅用deepseek来回答这个问题:
    很幸运,这回deepseek能够回答这个问题,不过从回答问题的细节与质量上看,使用了知识库的效果更好。从上面这两个例子可以看出,在使用完全相同的提示词的情况下,在知识库的帮助下,TDSQL知识问答的质量有了相当明显的提升。
    目前我们已经开源了访问国产数据库知识库的代码,有兴趣的朋友可以去https://gitee.com/BIC-QA/bic-qa/releases/tag/v1.0.6 下载BIC-QA最新版的浏览器插件,安装在chrome内核的浏览器(比如EDGE等)中直接使用。也可以到https://gitee.com/BIC-QA/bic-qa 去下载源码,自己定制相关的版本。我们选择了比较宽松的APACHE协议,允许任何人去做裁剪和定制,甚至直接免费调用我们的API接口。
    我们和腾讯云数据库的合作会继续深入,未来TDSQL的知识库也会陆续上新一些高质量的运维经验。目前API服务还是放在我们的服务器上,今后也可能会迁移到腾讯云上去,更好地为大家提供服务。




最后修改时间:2025-08-29 09:50:33
文章转载自白鳝的洞穴,如果涉嫌侵权,请发送邮件至:contact@modb.pro进行举报,并提供相关证据,一经查实,墨天轮将立刻删除相关内容。

评论