随着国产数据库在金融、政企、关键行业中的深入应用,对 openGauss 高级技术人才的要求,正在从 “会用” 走向 “懂内核、能解决复杂问题”。为深度契合 openGauss 技术发展路线与高端数据库人才市场需求,openGauss 社区联合墨天轮正式推出《openGauss 认证专家(OGCE)高级课程》。
本课程面向已有 openGauss 使用与运维基础的工程师,聚焦数据库内核原理 + 高级运维实战,帮助学员构建系统级认知,具备处理复杂生产场景的能力。
在真实业务环境中,数据库问题往往不止于 “参数怎么调”“命令怎么敲”,而是涉及:
- 性能瓶颈背后的执行引擎与存储机制
- 高并发场景下的事务、锁与日志协同
- 异常与故障背后的内部运行逻辑
- 高可用与容灾方案的架构取舍与实现原理
OGCE 高级课程,正是围绕这些 “工程师绕不开的问题” 设计,从内核视角出发,理解 openGauss 为什么这样工作,以及出了问题该如何定位与解决。
聚焦:内核原理 × 高级实战
本课程以 “原理讲清楚、问题能解决” 为核心设计理念,内容覆盖:openGauss 数据库内核关键模块、高级安全、AI 与架构级特性、性能诊断、优化与调优方法论、高可用、容灾与复杂故障处理。
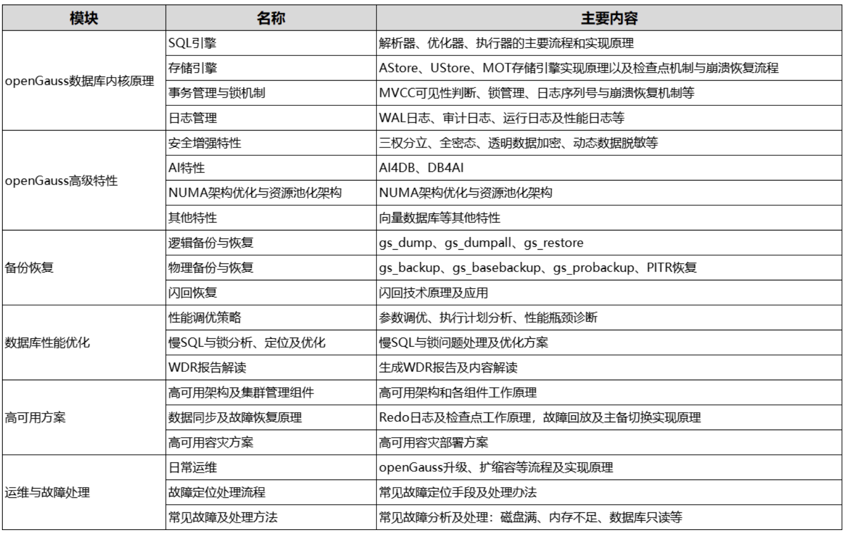
课程大纲一览

适合哪些人学习
- openGauss 运维 / DBA / 数据库工程师
- 国产数据库项目一线技术人员
- 希望向数据库专家或架构方向发展的技术人员
- 有一定基础,希望系统理解内核与复杂场景的工程师

最后修改时间:2026-02-26 15:27:29
「喜欢这篇文章,您的关注和赞赏是给作者最好的鼓励」
关注作者
【版权声明】本文为墨天轮用户原创内容,转载时必须标注文章的来源(墨天轮),文章链接,文章作者等基本信息,否则作者和墨天轮有权追究责任。如果您发现墨天轮中有涉嫌抄袭或者侵权的内容,欢迎发送邮件至:contact@modb.pro进行举报,并提供相关证据,一经查实,墨天轮将立刻删除相关内容。




