推断统计分析:
统计学是数据分析的基石,描述性统计分析:频率、频数、均值、中位数、众数、分位数、极差、方差、标准差等比较简单实现,就不多赘述,直接上推断统计分析的知识点。
本节先讲”参数估计“的相关概念“

一、正态分布




import numpy as np
from matplotlib import pyplot as plt
import seaborn as sns
import warnings
warnings.filterwarnings('ignore') # 忽视warning的信息
sns.set(style='darkgrid') # 设置绘图风格
plt.rcParams['font.family'] = 'Arial Unicode MS' # 设置字体格式,支持中文
plt.rcParams['axes.unicode_minus'] = False # 支持负号
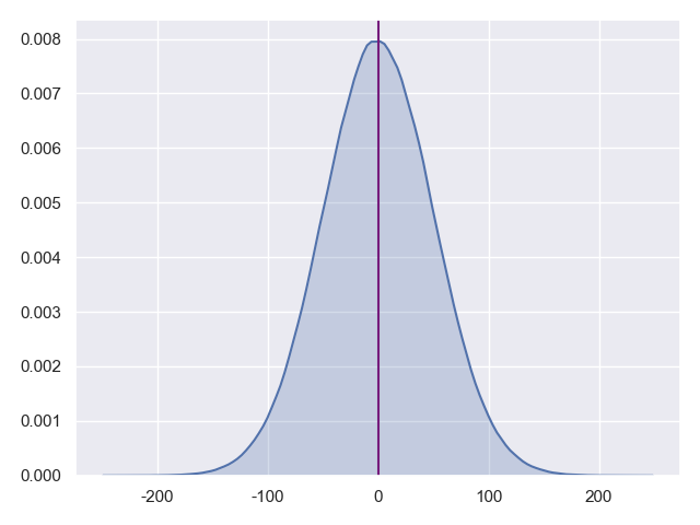
# 生成一组均值为0,标准差为50的正态分布的数据
data = np.random.normal(0, 50, 1000000)
# 画个图看一下
sns.kdeplot(data, shade=True)
plt.axvline(x=data.mean(), ls="-", c="purple")# 添加垂直直线
plt.show()
下图即是生成的均值为0的1000000个数据的图形分布:

# 计算各个置信区间的置信度
for i in range(1, 4):
target = data[(data >= 50*(-i)) & (data <= 50*i)]
level = len(target) / len(data) * 100
print('置信区间为正负{}倍标准差内,置信度为:{}%'.format(i, level))

ok,根据结果,再去对比正态分布特性,可以看出,结果基本符合。
二、大数定理
随着样本容量n不断增加,样本平均数将越来越接近于总体平均数(期望 μ)
import numpy as np
import pandas as pd
import matplotlib.pyplot as plt
#生成10万个值
all_value = np.random.randint(1,100000,100000)
#随机取100、200...个值的均值
sample_size = []
sample_maen = []
for i in range(100,100000,100):
sample_size.append(i)
sample_maen.append(np.random.choice(all_value,i).mean())
df = pd.DataFrame({"sample_size":sample_size,"sample_maen":sample_maen}).set_index("sample_size")
# 画个图看一下
df.plot()
plt.axhline(all_value.mean(),color = "red")
plt.show()

根据图形,我们可以清楚的看到,随着样本容量不断增加,样本的均值在总体的均值上下波动,且波动范围越来越小,越来越接近总体均值
三、中值极限定理
1、多次抽样的均值呈正态分布
2、该正态分布的均值=总体均值
3、该正态分布的标准差/根号下样本容量 = 总体标准差
''
import numpy as np
from matplotlib import pyplot as plt
import seaborn as sns
import warnings
import pandas as pd
warnings.filterwarnings('ignore') # 忽视warning的信息
sns.set(style='darkgrid') # 设置绘图风格
plt.rcParams['font.family'] = 'Arial Unicode MS' # 设置字体格式,支持中文
plt.rcParams['axes.unicode_minus'] = False # 支持负号
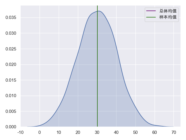
# 生成一组均值为30,标准差为100的正态分布的数据
data = np.random.normal(30, 80, 100000)
# 随机抽取以上数据,每次抽64个,抽1000次
arr_mean = np.zeros(1000)
for i in range(1000):
arr_mean[i] = np.random.choice(data, size=64, replace=False).mean()
print('样本组成的分布均值为:', arr_mean.mean())
print('样本组成的分布标准差为:', arr_mean.std())
print('样本组成的分布偏度为:', pd.Series(arr_mean).skew())
# 画个图
sns.kdeplot(arr_mean, shade=True)
plt.axvline(x=data.mean(), ls="-", c="purple", label='总体均值')
plt.axvline(x=arr_mean.mean(), ls="-", c="green", label='样本均值')
plt.legend()
plt.show()
先看一下输出结果:

总体均值我们设定的是30,样本组成的分布的均值是30.1,基本接近
总体标准差80,样本容量64,样本组成的分布的标准差是10.008,基本接近80/8
分布的偏度为0.0015接近于0,则表明为正态分布
我们再看一下输出的图形:

图形基本可以看做一个正态分布,且样本均值和总体均值,重合了,说明样本均值与总体均值几乎一致
OK,就这样,我们过了一遍正态分布、大数定理、中值极限定理,你学会了吗?
最后修改时间:2020-07-08 17:56:18
「喜欢这篇文章,您的关注和赞赏是给作者最好的鼓励」
关注作者
【版权声明】本文为墨天轮用户原创内容,转载时必须标注文章的来源(墨天轮),文章链接,文章作者等基本信息,否则作者和墨天轮有权追究责任。如果您发现墨天轮中有涉嫌抄袭或者侵权的内容,欢迎发送邮件至:contact@modb.pro进行举报,并提供相关证据,一经查实,墨天轮将立刻删除相关内容。




